江淮汽车旗下汽车金融公司瑞福德风控缺口:三级智力残疾人士办出车贷

2024年7月中旬,阳宪刚向合肥市包河区法院发起对瑞福德汽车金融有限公司(下称“瑞福德”)的民事诉讼。几天后的7月19日,起诉被退了回来。
法院给出的审核意见认为,原告发起的是民事立案申请,但提交的材料是向公安局的报案材料,属于提交错误。
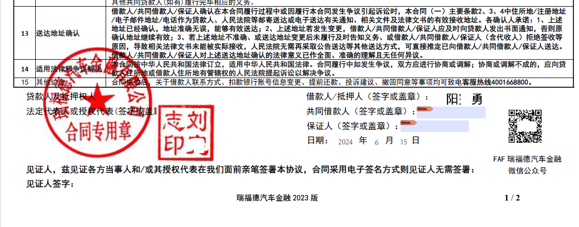
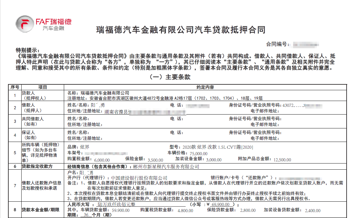
阳宪刚想发起诉讼,是为了帮哥哥维权。阳宪刚老家在湖南,现在广东工作。哥哥阳某勇是一名智力残疾三级的特困五保户,留在老家,由父母照顾。今年6月下旬,阳宪刚和家人无意发现,阳某勇竟然在湖南常德买了一辆车,并在瑞福德办理了汽车贷款,贷款本金6.99万元。
瑞福德的主营业务是为终端购车客户提供分期付款业务和为汽车经销商提供库存车融资业务。作为江淮汽车(600418.SH)最重要的合营企业,瑞福德是经原国家银监会批准设立的国内第17家获得金融牌照的专业汽车金融公司,也是自主品牌车企成立的第一家中外合资的汽车金融公司,注册资本20亿元。
阳宪刚认为哥哥明显不符合办理贷款的条件,却背上了高额债务,认为瑞福德的风控审核存在问题,车贷这件事一定要解决,“我不会把我哥置于未知风险当中。”
在4S店买车并办出车贷
阳宪刚向时代周报记者提供的哥哥的残疾证号显示,阳某勇是智力残疾三级。
据湖南澧县精神康复医院2019年6月17日对阳某勇进行的智力测试证明,阳某勇的智商等级为“50≤智商值≤69”,智商值65。该测试的有效期结束时间为2030年8月31日。
今年6月19日,阳宪刚突然发现他为阳某勇注册并设置的微信发生了变化,由于阳某勇的特殊智力状况无法说清事情原委和细节,在经过阳宪刚和家人对阳某勇的多次询问并多方打听收集信息后,逐渐还原了阳某勇“被贷款”的经过。
6月15日,堂兄杨某以游玩之名将阳某勇带到常德,在4S店常德市松意汽车贸易有限公司以阳某勇的名义购买了一辆凯翼炫界。车辆登记在阳某勇名下,根据阳宪刚提供的购车发票,该车总价7.5万元。
然后,杨某又以阳某勇之名从瑞福德办出车贷,贷款本金6.99万元。


阳宪刚表示,虽然杨某是亲戚,但他的自身征信不佳,在带阳某勇买车之前已经找过另外人去过4S店,但最后都没有买车、办理车贷成功。杨某利用阳某勇身份买车办贷款,应当承担相应责任。阳某勇智力残疾的情况,即便一开始不知情,但按瑞福德官网公布的车贷办理审核机制,也说明瑞福德没有严格审查阳某勇的材料。
据瑞福德官网公布的贷款流程,在申请人递交材料后,瑞福德会电话回访客户和材料审查,审核通过后再签署。

在“贷款知识”章节,瑞福德官网公布的信息提到,申请人要具有完全民事行为能力;有合法稳定的收入来源;车辆的使用目的为自用或者商务用途,不允许申请人以代购车辆为目的申请贷款;借款人要提供收入水平及信用状况证明。
在办出贷款的几个多月里,阳某勇的手机频繁收到瑞福德的催款短信和电话,生活受到干扰。阳宪刚担心,阳某勇有智力残疾,又是村里的特困户,本是属于扶助对象,但突然名下有车,还办有贷款,可能会影响到五保户的认定。
有金融机构人士向时代周报记者表示,个人办理贷款光根据提供的身份证,并不能了解到更多个人信息,主要作用是和公安联网证明是本人。但贷款业务都会有回访,申请人是否符合办理资质,这就要看审核的把关了。
时代周报记者向瑞福德发去采访函,询问风控审核是否存在问题,但未获回应。
江淮汽车的最大合营企业
瑞福德成立于2013年1月,江淮汽车(600418.SH)、桑坦德消费金融有限公司各持股50%,后者是西班牙桑坦德银行集团的子公司。
2013年1月11日,江淮汽车公告,收到《中国银监会关于瑞福德汽车金融有限公司开业的批复》(银监复〔2013〕1号),英文名称为“Fortune Auto Finance Co.Ltd.”。成立之初,瑞福德注册资本5亿元,经营业务包括车贷、同业拆借、向金融机构借款、汽车融资租赁等。
瑞福德2023年年报披露,当年发放个人汽车消费贷款近151.18亿元,发放贷款和垫款合计154.2亿元,逾期贷款合计近4.85亿元;2022年发放个人汽车消费贷款近132.54亿元,发放贷款和垫款合计近136亿元,逾期贷款近3.5亿元。

据瑞福德官网披露,它在全国与600多家江淮汽车经销商、约400家汽车品牌4S店和200余家区域业务代理商开展合作,服务涵盖国内所有主流汽车品牌和全国31个省市区及其下辖县市,在全国各地车辆管理部门可以顺利完成车辆贷款抵押业务(不含港澳台)。
据江淮汽车2024半年报披露,其与瑞福德签订的《融资合作协议》及《回购协议》约定,在遵守批发融资协议条款及条件、经销商融资条款的前提下,如果对经销商的信用风险评估结果令瑞福德满意,瑞福德将向江淮汽车授权经销商就每一名江淮汽车的经销商在中国营销的江淮汽车整车提供必要融资,直到融资金额达到每一名江淮汽车经销商贷款额度。截至2024年6月30日止,瑞福德按协议向江淮汽车经销商发放未到期贷款金额为9131.60万元。
据2023年报,江淮汽车对瑞福德权益法下确认的投资损益近1.95亿元。据江淮汽车2024半年报,江淮汽车共有5家合营企业,无论是投资额度、还是投资收益,瑞福德都是最重要的一家。今年上半年,江淮汽车对瑞福德的投资余额超19.35亿元,当期应收股利为1亿元,权益法下确认的投资损益超4040.58万元。今年上半年,江淮汽车实现营收212.98亿元,归属于上市公司股东的净利润为3.01亿元。

根据瑞福德的信披,江淮汽车和桑坦德消费金融公司是其实际控制人,法定代表人、董事长项兴初同时也是江淮汽车的法定代表人、董事长。

时代周报记者尝试联系江淮汽车相关负责人询问对瑞福德的管理以及风控等,但多次拨打电话均无人接听。
瑞福德官网声称,公司风控能力卓越。风控能力继承于股东方桑坦德在欧洲百年风险控制经验和手段,在坚实的基础上,通过产品设计、渠道准入、操作流程等多个环节进行风险过滤,并辅之以电话核查、上门拜访、第三方数据输入等多个维度综合评估客户履约能力,取得了较好的实际验证。
阳宪刚向时代周报记者表示,在他多次报警、投诉后,警方认定杨某、瑞福德、松意汽车贸易公司要承担责任。目前,瑞福德的代理已出面结清了贷款。