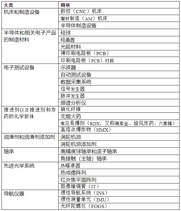
俄罗斯收汇受限产品参考清单
14114号行政令第1节在14024号行政令中加入第11节,授权财政部对满足以下任一条件的外国金融机构实施制裁:
14114号行政令第1节在14024号行政令中加入第11节,授权财政部对
满足以下任一条件的
外国金融机构实施制裁:
(1)为或代表被制裁的任何实体从事或促进任何重大交易,而该实体被制裁的原因是目前或此前从事俄罗斯技术、国防和相关物资、建筑、航空航天或制造业以及美国财政部长经与国务卿商议支持俄罗斯军事工业的其他行业,或
(1)
为或代表被制裁的任何实体从事或促进任何重大交易,
而该实体被制裁的原因是目前或此前从事俄罗斯技术、国防和相关物资、建筑、航空航天或制造业以及美国财政部长经与国务卿商议支持俄罗斯军事工业的其他行业,或
(2)开展或促成任何涉及俄罗斯军事工业基地的重大交易,或提供任何涉及俄罗斯军事工业基地的服务,包括直接或间接向俄罗斯出售、供应或转让任何财政部长经与国务卿和商务部长商议确定的物项或物项类别。
(2)
开展或促成任何涉及俄罗斯军事工业基地的重大交易,
或提供任何涉及俄罗斯军事工业基地的服务,包括直接或间接向俄罗斯出售、供应或转让任何财政部长经与国务卿和商务部长商议确定的物项或物项类别。
“外国金融机构”包括存款机构、银行、储蓄银行、货币服务企业、信用卡系统运营商、信托公司、保险公司、证券经纪人和交易商、期货和期权经纪人和交易商、远期合约商和外汇商、证券和商品交易所、清算公司、投资公司、雇员福利计划、贵金属、宝石玻珠宝交易商,以及上述任何机构的控股公司、关联公司或子公司。
制裁措施包括禁止在美国开立代理行或通汇账户,或实施资产冻结。
制裁措施包括
禁止在美国开立代理行或通汇账户,或实施资产冻结。
此外,为避免资产转移,14114号行政令第1节规定,在14024号行政令中加入第7节,要求上述制裁决定无需事前通知被制裁对象。
此外,为避免资产转移,14114号行政令第1节规定,在14024号行政令中加入第7节,
要求上述制裁决定无需事前通知被制裁对象。



此外,OFAC公布几则常见问答,比较重要的是:
FAQ 1152——“外国金融机构以非美元货币开展交易是否会受到14024号行政令第11节的制裁?”
FAQ 1152——
“外国金融机构以非美元货币开展交易是否会受到14024号行政令第11节的制裁?”
OFAC回答为“肯定”,
经修订的14024号行政令第11节的禁令适用于任何货币。
经修订的14024号行政令第11节的禁令
适用于任何货币。
例如,某外国金融机构如果代表某个向俄罗斯军事工业基地出口关键物项的客户处理任何以非美元的当地货币计价的重大交易,就有可能受到制裁。
此次对俄制裁涉及范围广,明确针对外国金融机构,需要相关部门引起特别注意。尤其是涉及特定物项交易的出口商,需要引起重视,特别是应避免“次级制裁”。
此次对俄制裁涉及范围广,明确针对外国金融机构,需要相关部门引起特别注意。
尤其是涉及特定物项交易的出口商,需要引起重视,特别是应避免“次级制裁”。