上海科学家成果登上《自然》,有望拓展对盐碱地的开发利用
通过对3万多株水稻遗传材料进行大规模交换个体筛选和耐碱、耐热表型鉴定,中国科学家最终定位克隆到两个水稻耐碱-热QTLs基因——ATT1和ATT2,其中,ATT2有望成为一个潜在的“后绿色革命”基因。
据上海交通大学1月31日消息,北京时间2025年1月30日凌晨,上海交通大学林尤舜研究团队与中国科学院分子植物科学卓越创新中心林鸿宣研究团队合作在国际顶级学术期刊《自然》(Nature)上发表题为“Fine-tuning gibberellin improves rice alkali-thermal tolerance and yield”的研究论文。
该成果创新性地提出了一个新概念,即精准调控赤霉素到最佳中等水平是同时提高水稻碱-热胁迫耐受性和产量的关键;并发现一个有望成为潜在的“后绿色革命”基因ATT2,它可以微调赤霉素到最佳中等水平,从而进一步同时提高半矮秆绿色革命水稻品种的碱-热耐受性和产量。研究团队介绍,这些新发现为应对全球气候变化引发的粮食安全问题提供了新的策略,对于盐碱地的开发利用和未来农业的可持续发展具有重要的意义。

上海交通大学林尤舜研究团队与中国科学院分子植物科学卓越创新中心林鸿宣研究团队合作在国际顶级学术期刊《自然》(Nature)上发表题为 “Fine-tuning gibberellin improves rice alkali-thermal tolerance and yield”的研究论文。
追溯到20世纪60年代,通过绿色革命基因(Sd1—Semi-dwarf1、Rht1—Reduced height-1)对谷类作物赤霉素浓度或信号的调控,从而实现水稻和小麦的半矮化育种,增强抗倒伏性。在大量施用化肥的条件下,大幅提高谷物产量,引发了农业“绿色革命”。半矮秆绿色革命品种在过去几十年里在全球广泛种植,在一定程度上确保了粮食安全,然而他们的环境适应性相对较低。由于温室气体排放,导致全球气候变暖、加剧耕地盐碱化,降低了作物的产量。
因此,挖掘作物中耐盐碱、耐热基因变得迫切,解析其分子机制,在现有的半矮秆绿色革命作物品种中进一步改良它们的抗逆性和产量,以满足未来人口不断增长对粮食更大的需求,这对于保障我国粮食安全具有重要的意义。
此次,研究团队成功分离克隆了水稻碱-热抗性新基因ATT1/2 (ALKALI-THEROMAL TOLERANCE 1/2),阐明了它们调控耐盐碱、耐热性的新机制,并且为突破半矮秆绿色革命主栽品种的抗逆性与产量互相拮抗的瓶颈问题提出了新的解决方案。这也是该合作研究团队继成功挖掘出耐热TT3分子遗传模块(Science,2022年)之后,在作物抵抗非生物胁迫研究领域取得的又一项重大进展。

精准调控赤霉素显著增加水稻正常条件、碱胁迫和高温胁迫下的水稻产量。
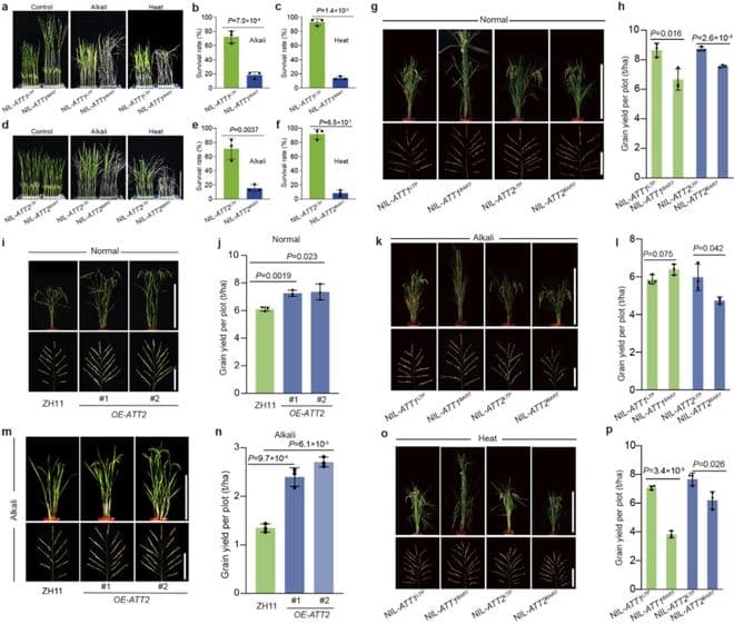
该研究通过对3万多株水稻遗传材料进行大规模交换个体筛选和耐碱、耐热表型鉴定,最终定位克隆到两个耐碱-热的QTLs基因ATT1和ATT2。ATT1/Sd1和ATT2/GNP1作为一对同源基因,编码GA20氧化酶,参与控制活性赤霉素合成;进一步的分子机理研究表明,高浓度活性赤霉素会减少SLR1(DELLA)蛋白积累,降低过氧化物酶活性和活性氧清除酶基因表达量,在碱、热胁迫下,引起活性氧(ROS)的过量积累,使水稻表现出对碱-热胁迫敏感的表型;低浓度活性赤霉素会增加SLR1蛋白积累,并与NGR5互作,通过NGR5-LC2介导的组蛋白甲基化(H3K27me3),抑制耐盐碱胁迫(OsNAAT1等)和耐热胁迫基因(OsHsfA2d等)的表达,水稻同样也会表现出对碱-热胁迫敏感的表型。然而,在中等浓度活性赤霉素水平下,SLR1蛋白处于中等含量,平衡ROS与H3K27me3甲基化水平,使得水稻表现出强碱-热胁迫抗性。值得注意的是,研究团队发现ATT2的功能比ATT1弱,因此更适合通过生物工程的方法来实现对赤霉素的精准调控,进一步提高半矮秆绿色革命水稻品种的抗逆性和产量,因此ATT2有望成为一个潜在的“后绿色革命”基因。

精确调控赤霉素水平同时提高籽粒产量和抗逆性的模型
在正常大田环境下,维持体内中等浓度活性赤霉素,相比于高浓度和低浓度活性赤霉素,水稻表现出较高的产量,小区产量分别增加29.8%、15.4%;在半矮秆绿色革命水稻品种中,提高ATT2的表达量,可以适量增加活性赤霉素含量,与对照品种相比,水稻表现出小区产量增加18.8%-20.3%。在碱性土壤种植条件下,在半矮秆绿色革命水稻品种中提高ATT2的表达量,会明显增加水稻在碱胁迫下的产量,与对照品种相比,小区产量增加77.9%-100.9%;由于碱胁迫抑制活性赤霉素合成,使高秆水稻材料的活性赤霉素含量由高浓度转变成中等浓度,也表现出增加小区产量;通过对在碱胁迫下的半矮秆绿色革命水稻品种体外施加适量的赤霉素,能够弥补碱胁迫带来的产量损失。在田间高温环境下,相比于高浓度和低浓度活性赤霉素的水稻株系,中等浓度活性赤霉素的水稻株系会表现出显著提高小区产量,分别增产84.7%、23.6%。

在上海松江农场,pH值达9的高碱性土壤中种植的水稻生长情况,含中等浓度活性赤霉素的水稻株系其耐碱性较强(右边)。
综上所述,该研究发现了两个水稻耐碱-热QTLs基因——ATT1和ATT2,它们控制赤霉素(GA)合成,调控SLR1蛋白丰度来调节ROS和H3K27me3水平,以响应碱-热胁迫;该研究还发现通过精准调控水稻品种的活性赤霉素至中等水平,可以最大程度地减少环境胁迫对产量造成的损失。在此基础上提出了两种微调赤霉素到中等水平的方法:1)通过对可能的“后绿色革命”基因ATT2的遗传工程改良来提高ATT2的表达量或增强ATT2的功能;2)外源施加适量的植物生长调节剂(赤霉素“920”)。这些方法有望在水稻、小麦、玉米等主粮作物的育种改良中发挥重要作用,不仅能提高作物的抗逆性,维持其在盐碱、高温等不利环境下的产量稳定,还可以在正常田间条件下进一步提高谷物产量。这些研究结果为育种家培育“高产高抗”作物新品种提供重要的理论依据,同时也为大面积盐碱地的开发利用提供新的策略。
中国科学院分子植物科学卓越创新中心已毕业博士研究生郭双琴(上海交通大学博士后)和博士研究生陈亚鑫为本文第一作者,林鸿宣研究员和上海交通大学林尤舜副教授为本文通讯作者。该中心的单军祥正高级工程师、叶汪薇高级实验师和董乃乾副研究员等参与了该项研究工作。该工作得到了农业生物育种国家科技重大专项、国家基金委基础科学中心项目、国家重点研发项目、上海交通大学“2030”项目、上海市现代种业协同创新中心、岭南现代农业广东省实验室等的资助。