轻松筹冲刺港股:9个月营收6.4亿经调整净利降42%IDG与腾讯是股东

雷递网 雷建平 1月29日
轻松健康集团(简称:“轻松健康”)日前递交招股书,准备在港交所上市。
轻松健康集团其实就是轻松筹,对标的是水滴筹。
不过,从规模上看,现在的水滴公司规模更大。水滴公司2024年第三季度营收就达7亿,净利为9516万元。而同期轻松健康9个月营收为6.4亿元。
早年,轻松筹上,绝大部分众筹发起者都是因为自己或家人身患严重的疾病。这是提起轻松筹很多人会首先想到大病筹款平台的重要原因。
当年,“众筹”是很火的创业风口之一。轻松筹联合创始人于亮找到曾经的领导,时任IDG副总裁杨胤,希望IDG能投资。杨胤看好这种模式,很快成轻松筹的天使投资人,并在产品开发出来后将其引荐给IDG实控人熊晓鸽,帮助轻松筹获得IDG投资。
2014年10月,杨胤离开工作了近18年的IDG,加入轻松筹,负责战略和管理。当时,杨胤曾表示,“想着40岁了,我要改变一下自己。”
9个月营收6.4亿 经调整净利降42%
轻松健康是一家科技型一站式平台,专注于提供综合健康服务及健康保险解决方案。截至2024年9月30日,轻松保险已提供来自36家保险公司合作伙伴的合共252款保险产品。

轻松保险已培育一个参与度极高的、注重健康的用户基础,其代表着一群对轻松保险的健康解决方案具有较高认知度与浓厚兴趣的潜在目标人群。

招股书显示,轻松健康2022年、2023年营收分别为3.94亿元、4.9亿元;毛利分别为3.25亿元、3.91亿元;毛利率分别为82.6%、79.9%。

轻松健康2022年、2023年持续经营期内利润分别为-910万元、9717万元;期内利润分别为-1.11亿元、4165万元。
轻松健康2024年前9个月营收为6.4亿元,上年同期的营收为3.1亿元;毛利为2.79亿元,上年同期的毛利为2.76亿元;毛利率为43.4%,上年同期的毛利率为89.1%。
轻松健康2024年前9个月持续经营年度利润为1.11亿元,上年同期的持续经营年度利润为2713万元;期内利润为4920万元,上年同期的期内利润为4114万元。

轻松健康2024年前9个月经调整净利为7658万元,较上年同期的1.33亿元下降42%。

截至2024年9月30日,轻松健康持有的现金及现金等价物为3.48亿元。
IDG与阳光人寿是股东
轻松健康执行董事分别为杨胤女士、王静女士;非执行董事分别为赵宇平、邵俊、吴彬;独立非执行董事分别为王晓燕博士、周耀明、白崑。

轻松健康2020年5月完成D轮融资6600万美元。
于2025年1月21日,轻松健康向投资者GenesisPremium Holdings Limited及阳光人寿保险股份有限公司分别购回合共10,552,846股股份及21,105,693股面值0.00001美元的D系列优先股,总代价分别为350万美元及684.77万美元。
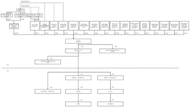
IPO前,轻松健康创始人、董事会主席、执行董事及首席执行官杨胤女士透过其全资拥有的控股公司QingSongChouHoldings Corporation成为持有公司23.93%股权的单一最大股东。
杨胤女士并透过与若干其他股东订立的投票代理安排控制轻松健康15.01%的投票权。因此,杨女士控制公司超过30%的投票权。
此外,杨胤女士控制的QSCESO Limited持股为2.4%,Leman KAYA旗下WIND ENTERPRISE LIMITED持股为5.07%,Universal Light Limited持股为3.82%,吴彬旗下Grand Path Ventures Limited持股为7.47%;

IDG China Media Fund IIL持股为12.89%,IDG China Capital Fund III L.P持股为4.46%,IDG China Capital III Investors L.P持股为0.4%;
阳光人寿保险股份有限公司持股为10.56%,德同环球消费投资有限公司持股为8.57%,ZHAOHui旗下TDH Venture Capital Investment持股为7.11%,SHAO Yang Dong旗下Genesis Premium Holdings持股为5.28%,Under Light Holding持股为5.07%,Che Yong旗下CE Fintech I Limited Partnership持股为1.57%;

腾讯旗下ChineseRose Investment持股为0.91%,Ricedonate Network持股为0.51%,员工持股计划持股为15.62%。
雷递由媒体人雷建平创办,若转载请写明来源。