早报|微信正灰度测试语音消息倍速播放功能/国家发改委宣布将实施手机等数码

CES 2025 ,爱范儿/APPSO 在现场带你发现下一个明日产品
苹果将支付 9500 万美元以和解 Siri 的监听诉讼
极越车主发布公开信,要求立即恢复极越售后体系
蔚来能源宣布在全国建成超 3000 座换电站
腾讯宣布 2024 年累计回购 1120 亿港元
Deepmind 研究科学家 Felix Hill 确认离世
国家发改委宣布将实施手机等数码产品购新补贴
微信正在灰度测试语音消息倍速播放功能
雷鸟 AR 眼镜接入通义大模型
比亚迪汉、唐「L」版车型官宣
小米运动对讲机开启预约
真我 Neo7 不良人限定版正式发布
安踏 2025 蛇年新春系列上新
《狗的审判》发布定档海报
第 43 届香港电影金像奖主视觉公布
周末也值得一看的新闻 CES 2025 ,爱范儿在现场带你发现下一个明日产品

2025 的第一场「科技春晚」,CES 2025(国际消费电子展)将在下周拉开序幕。
今年「数字潮牌」爱范儿也依然会在美国拉斯维加斯现场,同时也将联合头部 AI 媒体 APPSO 、新锐汽车媒体董车会、城市生活媒体玩物志,从不同维度给大家带来新鲜的产品报道,敬请期待。
此前,我们发布了 2024 年度的明日产品榜单 Tomorrow’s Product Award ,我们有几个评选标准:
创新:借助新技术、新设计带来显著的效率和体验提升改变:重塑行业或生活方式普惠:具有持续发展并影响更多人的潜力
在 CES 2025 现场,我们也将带着这样的眼光,去发现在「创新、改变、普惠」某一方面或多方面具备启发价值的明日产品。
对于 CES 2025 你还有哪些期待的产品,最想看到什么领域的内容,也欢迎在评论区与我们分享。
苹果将支付 9500 万美元以和解 Siri 的监听诉讼

据 The Verge 报道,苹果同意支付 9500 万美元,用来和解一项集体诉讼。此前,有用户指控,Siri 在无意间被激活,并且将无意中听到的机密或是私人谈话分享给苹果。
路透社的报道指出,有两名原告表示,他们提到 Air Jordan 运动鞋和 Olive Garden 餐厅会触发这些产品的广告。另一位说,他在与医生讨论后收到了一种品牌手术治疗的广告。
苹果已经在周二晚上,向加利福尼亚州奥克兰联邦法院提交了初步和解协议,不过和解协议还需要等待美国地区法官杰 Jeffrey White 的批准。
报道指出,如果和解协议获得批准,那么在 2014 年 9 月 17 日至 2024 年 12 月 31 日期间拥有或购买支持 Siri 的 iPhone、iPad、Apple Watch、MacBook、iMac、HomePod、iPod touch 或 Apple TV 的美国人群,将获得每台 20 美元的赔偿,一位用户最多可以申请 5 台设备的赔偿。
极越车主发布公开信,要求立即恢复极越售后体系

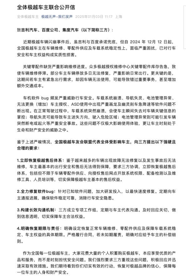
1 月 3 日,名为「极越无声-我们发声」的公众号,发布全体极越车主联合公开信。
信中各位车主表示,自 2024 年 12 月 12 日起,全国极越车主在车辆维修、零配件供应及车载系统稳定性上,面临严重困扰,已对行车安全和车主权益构成实质性损害。
公开信中,车主们明确提到目前他们面对着关键零配件缺货严重影响维修进度以及车机软件 bug 频发严重威胁行车安全的困境。他们向吉利汽车、百度公司、集度汽车三方提出以下要求:
立即恢复极越售后体系全力修复软件bug构建长效沟通机制明确恢复期限与责任

另外,据三言 Pro 报道,近期有网传聊天记录显示,极越汽车「创业2.0」要来了。
根据网传的极越员工透露的最新信息显示,夏一平已经开会组建 2.0 团队,各部门除了法务没有来外,包括售后、财务、人事等都到场。目前登记愿意返聘人员大概在500人规模,不过初期名额应该会多分配给售后。
此外,据说「某些钱」将到位,工作小组也会在这几天正式开始签订合约。而且会上还在商讨如何避免资金被冻结、是否使用监管账户等。
就以上传言,有极越员工向三言 Pro 方面表示,该信息已经传了很多天,但是他自己并没有收到。
不过,这名员工称公司方面有一个通知。通知称要保留最小的维护团队,大概有几十个名额。而留下来的员工需要转签到另外一个公司,并且薪资待遇要同新公司重新协商,估计会比之前低,但是低多少并不清楚,取决于谈的结果。
蔚来能源宣布在全国建成超 3000 座换电站

1 月 3 日,蔚来能源第 3000 座换电站于哈尔滨戊通码头正式上线,此外当天温州、上饶、东莞、绍兴、南昌五地的换电站同步落成,全国建成超 3000 座换电站。
官方表示,2024 年 8 月蔚来能源发布加电县县通计划以来,充换电网络建设进一步提速,2024 年 12 月已实现江苏换电县县通,覆盖江苏 95 个县及县级行政区,江苏每个县及县级行政区都有蔚来换电站。
同时,截至 1 月 3 日,蔚来能源已在全国累计建设 3003 座换电站、25077 根充电桩,累计覆盖超 800 个县及县级行政区。
腾讯宣布 2024 年累计回购 1120 亿港元

腾讯昨日发文,宣布截至 2024 年 12 月 31 日,腾讯控股(HK00700)全年共回购 3.07 亿股,总金额达 1120 亿港元。
此前,腾讯曾在 2023 年年报中公布了不少于千亿港元的年度回购计划。从执行情况看,腾讯在 2024 年各季度回购金额分别达到 148.35 亿港元、375.15 亿港元、359.13 亿港元和 237.39 亿港元,累计 1120 亿港元,全年共出手 129 次,日均回购金额达 8.68 亿港元。
腾讯表示,在有序履行「千亿回购计划」的同时,他们也主动选择将回购的股份全部进行注销。「注销式回购」的方式,让腾讯总股本显著下降,有助于增厚每股收益,增强了股东回报。截至 2024 年 12 月 31 日,腾讯总股本进一步下降至 92.2 亿,达到十年来最低水平。
Deepmind 研究科学家 Felix Hill 确认离世

近期,斯坦福大学兼职教授、Contextual AI CEO Douwe Kiela 在 X 平台发文,宣布 Deepmind 研究科学家 Felix Hill ,因长期与严重精神疾病抗争于去年 12 月 5 日遗憾离开人世。
在离世前,他在 Deepmind 主要负责领导着一个研究语言与通用智能交互的团队。与此同时,他也开始将重心转向前沿科技研究,专注于语言学、机器学习和 AI 模型开发。
根据 Google 学术资料显示,其论文总引用次数达 19680 次,h 指数为42,其中 2020 年后的引用更高达 16608 次,对相关领域产生广泛的影响。
国家发改委宣布将实施手机等数码产品购新补贴

1 月 3 日,国家发展改革委有关负责人在新闻发布会上表示,2025 年,要加力扩围实施「两新」政策,更大力度支持「两重」项目。
有关负责人表示,在2025 年,将更大力度支持「两重」项目,具体来说:
要将水利支持范围拓展至全国大中型灌区、大中型引调水工程;将重点都市圈城际铁路建设等项目纳入支持范围;在全国范围全面实施有效降低全社会物流成本行动。
此外,要加力扩围实施「两新」政策:
一是扩大范围。将设备更新支持范围扩大至电子信息、安全生产、设施农业等领域。实施手机等数码产品购新补贴,对个人消费者购买手机、平板、智能手表手环等 3 类数码产品给予补贴。二是提升标准。进一步提高新能源城市公交车及动力电池更新、农机报废更新补贴标准。加大家装消费品换新支持力度。

近期,有网友在社交平台发文,称目前微信语音消息可以倍速播放了。
而腾讯客服对此表示,在微信版本升级至 8.0.55 后,用户在重播语音消息时可在语音气泡旁选择倍速播放,并且在倍速播放的过程中还支持恢复原速播放。
不过,目前该功能还在灰度上线中。
雷鸟 AR 眼镜接入通义大模型

1 月 3 日,雷鸟创新联合阿里云宣布正式达成战略合作,并且通义系列大模型将为雷鸟创新的 AI 眼镜提供独家定制的技术支持。
据悉,该合作是国内首个大模型与AI眼镜硬件厂商开展的深度定制合作,阿里云通义系列大模型将为雷鸟创新的 AI 眼镜提供全套 AI 技术和产品支持。
同时,二者将针对雷鸟 AI 眼镜的场景和硬件特点,基于通义系列大模型底座,设计了整体多模态交互架构,定制化开发「云+端」模型,帮助产品实现高响应、低延迟、高质量的多模态 AI 交互体验。双方还将围绕眼镜产品的实际使用场景,开展功能定制和开发,并持续在雷鸟 AI 眼镜产品上迭代更新。
雷鸟创新创始人兼 CEO 李宏伟表示,AR 眼镜是 AI 的最佳载体,雷鸟与阿里云的合作仅仅是双方合作的起点。并透露,雷鸟 V3 和 X3 Pro 等产品即将在 CES 期间发布并正式亮相,用户将亲身体验到 AI 眼镜带来的革命性改变。
比亚迪汉、唐「L」版车型官宣

1 月 2 日,比亚迪公布了汉 L、唐 L 两款车型的侧面轮廓图。
比亚迪官方将两款新车称为「盛世旗舰」,其中汉 L 的宣传语为「感悟奔涌流动的东方力量」,而唐 L 的宣传语为「撑起属于中国的正大气象」。从官方公布的图片来看,此次两款「L」版车型均采用了比亚迪王朝网的「龙吟」家族设计。
从官方图中还可看出,两款新车均配备顶部激光雷达,有望搭载「天神之眼」高阶智驾。同时,两款新车还将配备比亚迪第五代 DM 混动技术。
小米运动对讲机开启预约

1 月 3 日,小米智能生态发布「小米运动对讲机」,主打户外运动。
据官方介绍,小米运动对讲机支持 4G 全网通,全国 5,000 公里可对讲;搭载超低温电池,-30℃ 环境下依然可使用;搭配独立降噪芯片;采用磁吸快拆底座设计,适配多款配件。
小米运动对讲机售价为 399 元,目前已在全渠道接受预约。
真我 Neo7 不良人限定版正式发布

1 月 3 日,真我 Neo7 不良人限定版正式发布。
新机将采用全新的定制配色「剑魂银」,采用天暗星微雕纹理,并印有不良人徽标。新机系统将拥有专属主题,包含天暗星动态壁纸、定制充电动效、定制指纹特效、定制 icon。
真我 Neo7 不良人限定礼盒将随机赠送独家周边,包含天罡嵌宝盒、定制手机壳、不良人印章、定制人物光栅卡。
其他配置与普通版真我 Neo7 保持一致,搭载天玑 9300+ 处理器、7000mAh 泰坦电池,配备 6000nit 护眼电竞直屏,支持 IP69/IP68 满级防水。
真我 Neo7 不良人限定礼盒售价为 2899 元,配置为 16GB+512GB。现已开启预售,1 月 6 日 20:00 全渠道正式开售。
安踏 2025 蛇年新春系列上新

近日,安踏 2025 蛇年新春系列上新。
据介绍,安踏 2025 蛇年「好事发生」新春系列包含鸿运锦、欢聚卫衣、骜杰潮流滑板鞋和流萤老爹鞋「好事发生」限定配色及一系列「好事发生」新春配件。
「鸿运锦」传承了东方美学与新年吉祥文化,配色上采用专属东方韵味的中国色,共有浓郁红、古铜棕、祥瑞紫和松烟墨四种颜色选择;面料方面,「鸿运锦」采用仿缎压花色丁布,融合祥云、元宝、钱币图案,诠释新春的鸿运当头、花开富贵。
「好事发生」新春系列棒球夹克,棒球服融合东方吉祥元素,以玉米白和浓郁红为主色,呼应着节日的喜庆与温暖,并以袖口和胸口的立体刺绣工艺作为设计亮点。
「好事发生」新春系列欢聚卫衣灵感源自东方蛇年,将传统文化结合现代审美。主色调采用象牙白、玉米白和浓郁红,搭配其独特的花纹与图案设计,别样诠释着蛇年的故事主题。
此外,骜杰和流萤等生活鞋也于此次推出了「好事发生」限定配色,以红白灰金的新年感配色打造浓厚的节日氛围,其中鞋款构思中巧妙融入蛇纹元素,并搭配新年主题布标和立体电绣。
《狗的审判》发布定档海报

近日,《狗的审判》定档 1 月 1 7日于中国内地院线上映,并发布定档海报。
据了解,该片于 2024 年入围戛纳电影节「一种关注」单元,主演狗狗 Kodi 获狗狗金棕榈奖。
影片讲述作为一名败案累累的年轻女律师艾薇儿,为了改变现状,她下定决心:下个案子无论如何都要赢!但艾薇儿的下个案子却是跟她一样绝望的客户——科斯莫,一只因为经常袭击她人而被判死刑的狗。为了帮助科斯莫翻案,艾薇儿想尽一切办法,而人性的复杂,让这场对狗狗的审判变得出乎预料,各路人马开启法庭论战,科斯莫被迫加入「辩论」,艾薇儿自己也陷入了辩护危机。
影片由利蒂希亚·多施编剧并执导,利蒂希亚·多施、弗朗索瓦·达密安、让-帕斯卡尔·扎迪、安娜·多尔瓦尔、安娜贝拉·莫雷拉主演的电影。
第 43 届香港电影金像奖主视觉公布

近日,第 43 届香港电影金像奖(Hong Kong Film Awards)公布了其视觉设计,同时确认该颁奖礼将在今年 4 月 27 日举行。
据悉,本次视觉设计由 Chu Fung 领衔、扎根香港的 Visual Tailors 团队完成。本次颁奖礼的主视觉以金像奖奖座为基础,同时这也是金像奖具代表性的视觉符号「高举明珠的金像奖女神像」的手部特写,搭配散发着耀眼光芒的「明珠」作为设计主体。
Logo 部份继续延续以「数字」为主体,其「43」中间融入了一个发光的星星符号,以此统一视觉效果及传达。
据悉,预计 2 月香港金像奖将公布入围名单,同时不出意外,颁奖礼将继续在香港文化中心大剧院举行。
✨ 是周末啊! One Fun Thing |《新世纪福音战士》系列 30 周年纪念活动

近期,《新世纪福音战士》30 周年纪念官方宣布,《新世纪福音战士》系列 30 周年纪念活动,将于 2026 年 2 月 21 日- 23 日在横滨体育馆举办。
此外,官网还公开了 30 周年特设页面,以及由山下育人 绘制的 LOGO 。
从特设页面可以看到,《新世纪福音战士》此次的纪念活动,目前有 GU、麦当劳日本以及《荒野行动》参与。
周末看什么 |《从 21 世纪安全撤离》

《从 21 世纪安全撤离》于 2024 年 8 月 2 日在中国大陆上映。该片于 2024 年 7 月,入围第 49 届多伦多国际电影节午夜疯狂单元;同年 11 月,该片获得 2024 中澳国际电影节最佳女配角奖。
影片讲述在遥远的 K 星之上,三个少年偶然拥有了打个喷嚏就可以穿越二十年未来的超能力,上演了关于战斗、热血与情感的故事。
影片由是由李阳编剧并执导,王红卫监制,张若昀、钟楚曦、宋洋、吴晓亮领衔主演,朱颜曼滋、李晨浩、温峥嵘、石凉特邀主演。
买书不读指南|《世界是你的猫窝》

《世界是你的猫窝》由社交平台超人气漫画账号「猫未未」的故事首次集结而成,其作者 Daisy 通过温柔的笔触捕捉日常生活的细小瞬间,绘出治愈浪漫的故事。
书中拥有一个跨品种、跨地域的宠物一家三口,由大耳狗 Daisy(中国妈妈),牛头梗老 D(北欧爸爸),小猫 vivi( 混血宝宝)组成。书中讲述的故事从文化差异到两性关系,从原生家庭到亲子教育,对话幽默轻松,绘图有趣生动,富有哲思。
该书由漫画家 Daisy 绘著,其毕业于中国美术学院,曾为一名动画导演,现为漫画作家。
游戏推荐 |《I am Customer Support.》

近日,模拟游戏《I am Customer Support.》上架 Steam 商店。
游戏中,玩家所扮演的角色因被裁员,别无选择,只能暂时搬进了一间便宜的出租公寓,并且临时找了份为期五天客服的兼职工作,以此体验业务。
玩法上,玩家需要倾听客户的问题,并作出恰当的回应和处理方式。其中游戏包含多种结局,值得关注的是,部分事件基于真实故事改编,在深夜内还将处罚某些恐怖而怪异的信息。
目前,《I am Customer Support.》还未公布具体发售日期。此外,该游戏目前不支持简体中文,仅适配英语、日语。