间歇性禁食,当心发量!Cell新研究揭示→
编译:公子欣
间歇性禁食已被证明对代谢健康有益,然而,12月13日在《细胞》上发表的一项新研究表明,与全天候进食的小鼠相比,间歇性禁食的小鼠代谢健康状况有所改善,但毛发再生速度较慢。根据该团队进行的一项小型临床试验,类似过程可能会发生在人类身上,但也许不那么严重,因为与小鼠相比,人类的代谢率要慢得多,头发的生长模式也不同。

该研究资深作者、中国西湖大学干细胞生物学家张兵说:“我们不想吓到人们放弃间歇性禁食,因为它有很多有益影响——重要的是要意识到它可能会产生一些意想不到的影响。”
除代谢益处之外,先前的研究表明,禁食可以改善与血液、肠道和肌肉组织相关的干细胞的抗逆性,但对其如何影响皮肤和头发等周围组织知之甚少。研究团队假设禁食也可能对皮肤组织再生有益,即替换老化细胞和受损细胞的过程。

为了验证这一点,研究人员检查了小鼠的毛发再生情况,这些小鼠被剃了毛然后进行了不同的间歇性禁食。一些小鼠进行限时喂养计划,包括每天8小时食物获取和16小时禁食,其他小鼠被隔日喂养。研究人员惊讶地发现,

间歇性禁食抑制头发再生研究小组表示,这种抑制头发生长的发生是因为

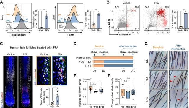
间歇性禁食诱导活化的 HFSC 细胞凋亡
研究小组利用基因工程方法发现,这种禁食诱导的细胞凋亡是由毛囊附近游离脂肪酸浓度的增加所驱动的,这导致有害自由基氧在毛囊干细胞内积累。游离脂肪酸也能引起人毛囊干细胞在体外发生凋亡。
“在禁食期间,脂肪组织开始释放游离脂肪酸,这些脂肪酸进入最近被激活的毛囊干细胞,但干细胞没有合适的机制来使用它们。”相比之下,

诱导人类毛囊干细胞凋亡并抑制毛发生长
该团队还对49名健康年轻人进行了一项小型临床试验,以检查禁食是否同样影响人类的头发再生。结果表明,与对照组相比,每天禁食18小时的限时饮食使头发生长的平均速度降低了18%,但考虑到这项研究的样本量小,持续时间短(10天),还需要更大规模的研究来验证这种效果。
张教授说:“人类是异质的,所以对不同人的影响可能是不同的。与人类相比,小鼠的代谢率也非常高,因此禁食和代谢转换对小鼠毛囊干细胞的影响更严重。我们在人类身上看到了一种温和的影响——仍然有凋亡的干细胞,但许多毛囊干细胞存活了下来。因此,还是有头发再生的,只是比平时慢了一点。”
在未来的工作中,研究人员计划与当地医院合作,研究禁食如何影响皮肤和身体系统中其他类型的干细胞。“我们计划研究这个过程如何影响其他组织的再生活动,还想弄清楚禁食是如何影响皮肤伤口愈合的,以及确定有助于毛囊干细胞存活并在禁食期间促进头发生长的代谢物。
数据图及参考来源:https://www.cell.com/cell/fulltext/S0092-8674(24)01311-4?_returnURL=https%3A%2F%2Flinkinghub.elsevier.com%2Fretrieve%2Fpii%2FS0092867424013114%3Fshowall%3Dtrue
特别声明:本文经上观新闻客户端的“上观号”入驻单位授权发布,仅代表该入驻单位观点,“上观新闻”仅为信息发布平台,如您认为发布内容侵犯您的相关权益,请联系删除!