胖东来又出新措施,今起实施!“最严管控”后代购仍顶风直播

全文共1242字,阅读大约需要4分钟
胖东来又公告新措施,自今天起实施。
在针对代购的”最严管控“措施后,胖东来又出新公告,所有门店取消会员消费积分。
12月15日凌晨,胖东来发布公告称,自当日起,胖东来所有门店将取消会员消费积分。会员历史积分有效期一年,超出有效期后自动失效。对于原因,公告表示,真正的让商品回归到本质,传递和享受美好的价值,同时保障商场的经营安全和正常秩序。
公告全文如下:

滑动查看全部
12月15日上午,于东来在抖音平台发文提及,“胖东来将会加大加快与一线生产企业分享沟通与合作、共同推动企业研发优质产品的生产方向……”

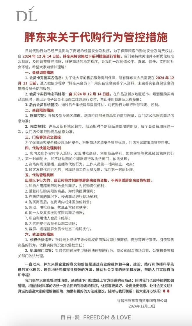
此前14日凌晨,胖东来发布了“史上最严”的代购行为管控措施。
公告内容包括会员卡需完善实名信息后使用,并采用动态码结账,禁用截图及远程投屏,同时部分商品限量限次购买。违规者将被解除胖东来会员资格,不再享受胖东来会员权益。
公告提到,后台会员系统对代购行为实施账号锁定、控制。店内及店外安排专人巡场,发现哄抢商品、利用商品牟利、加价转售等行为将第一时间制止,不听劝阻者将反馈至行政执法部门。商场内发现录播、直播等代购行为,工作人员第一时间制止、劝离。
公告全文如下:

滑动查看全部

然而,胖东来代购管控措施首日,仍有多个账号直播采买,热门产品依旧缺货。
据极目新闻,有主播直播表示正在胖东来超市采买,网友可通过小黄车下单。画面中购物车里放满食用油、洗发水、面包等多个热门商品。有网友询问:“不是不让代购了吗?”该主播表示,“还能。”
而另一个代购直播间里,有网友称,要截屏举报其代购行为。
另据蓝鲸新闻,目前,胖东来代购主要分为两类,一类是小规模的个人代购。此类代购往往以本地宝妈、大学生群体为主。他们根据购买商品的总额分级向消费者收取代购费,例如300元以内收取15元,1000元以上收取30元。
在某视频平台上,一位粉丝数6w+的博主分享了自己在胖东来做代购的经历。据商家透露:“单次代购胖东来货品可高达30万元,主要采购胖东来自营产品,包括啤酒、果汁、茶叶等。一次利润在5万元,一个月采购3次。”如此计算,该商家一个月在胖东来代购能赚15万元。

资料图
对于代购的问题,也有不少网友提建议表示:“直接开线上商城 把黄牛路堵死”“把店开到别的城市,不就解决了”

此前,据媒体报道,超市界顶流胖东来,正在带火代购生意。胖东来的自营产品,成了代购圈的热门产品,从网红大月饼、牛肉干,到啤酒、茶叶,代购们每天挤进人山人海的胖东来线下门店里去采购,热门商品上架就搬空。
此前,胖东来创始人于东来在其社交媒体账号公布胖东来本年度经营情况。截至11月26日,本年度胖东来集团累计销售额(许昌、新乡两地)已达146.38亿元,本月累计销售(许昌、新乡两地)达11.94亿元。
在河南省委宣传部召开的新闻发布会上,相关负责人透露,“胖东来今年(2024年)的销售收入将突破150亿,成为一个大型商贸集团。”
编辑丨王晓然 北京商报综合北京商报(记者 胡静蓉) 、蓝鲸新闻、每日经济新闻、极目新闻、白鹿新闻等、 网友评论
图 片丨视觉中国、抖音@胖东来于东来 截图、壹图网、新浪微博截图