英伟达一天蒸发6400亿,中国为啥要动手调查它?

啧啧,这两天科技圈最大的新闻,那绝对是赛博世界的老大哥英伟达,这回真摊上事了。
昨晚七点半,国家市场监管总局在官网发出来公告,英伟达因涉嫌违反《 反垄断法 》和市场监管总局 2020 年第 16 号公告,被依法开展立案调查。

啥意思呢,一句话解释就是,英伟达不仅可能有垄断行为,还违反了当年和中国签的一份协议,所以挨打要立正,自然而然的就得接受调查和后续处罚。
有一说一,咱国家因为反垄断出拳的次数还真不多,每次在科技圈里都是大事。
就不说前几年国内的一些企业,上次调查外国企业那还是 2013 年,最后发改委罚了高通 60 亿美金,那叫一个雷厉风行。

而这次调查的英伟达,在行业里的地位比高通只高不低,所以也更加引人瞩目。
虽然不少媒体都把这事跟大国博弈挂上钩,觉得这又是一步至关重要的大棋,释放了各种强烈信号。。。
但要差评君觉得吧,先不提博弈,这事其实还是英伟达自己有错在先,挨罚也是合情合理。至于原因,那就不得不说说公告里提到的这张协议了。
整明白了这张协议,也就能清楚英伟达到底是犯了啥事。

时间回到 2019 年 3 月,那时英伟达豪掷 69 亿美元,收购了以色列的迈络思( Mellanox )公司,这是英伟达迄今为止最贵的收购。虽说大公司收购不是啥新鲜事,但这还是引发了科技大厂们的集体反击。
原因就在于迈络思掌握着 InfiniBand 技术——一种传输速率超高的网络协议。

这东西你可以理解为一根传输速率拉爆的数据线,作用是把显卡们连成一个整体,让他们发挥出 1+1>2 的效果;反之如果传输速率不行, 1+1 甚至可能 <2 。
相比传统的以太网传输协议, InfiniBand 的效率要更高,理论上在搞计算中心这类硬件集群上更有优势,但这东西有个问题:就是必须在支持它的设备上才能跑,交换机网卡甚至电缆都得专用。
而收购方英伟达还偏偏就是一个搞硬件的公司,现在不仅设备得找他买,配套设施也落到了他手上。。。
打个比方,这就像一个手机厂收购了联通,之后你要想用联通的号,就可能就会要求你得买他家手机才行。那特么谁受得了,这不纯纯绑架嘛。

于是大家就不干了,包括微软、 Meta 在内的不少硅谷大厂都开始反英伟达,转而去开发一套超越 InfiniBand 的新以太网协议,甚至到了后来连 AMD 、字节跳动、阿里云、百度等国内公司也加入其中。
总之,为了制裁阿伟的骚操作,我国也是在收购发生的第一时间,就跟英伟达和迈络思这俩公司签了协议。
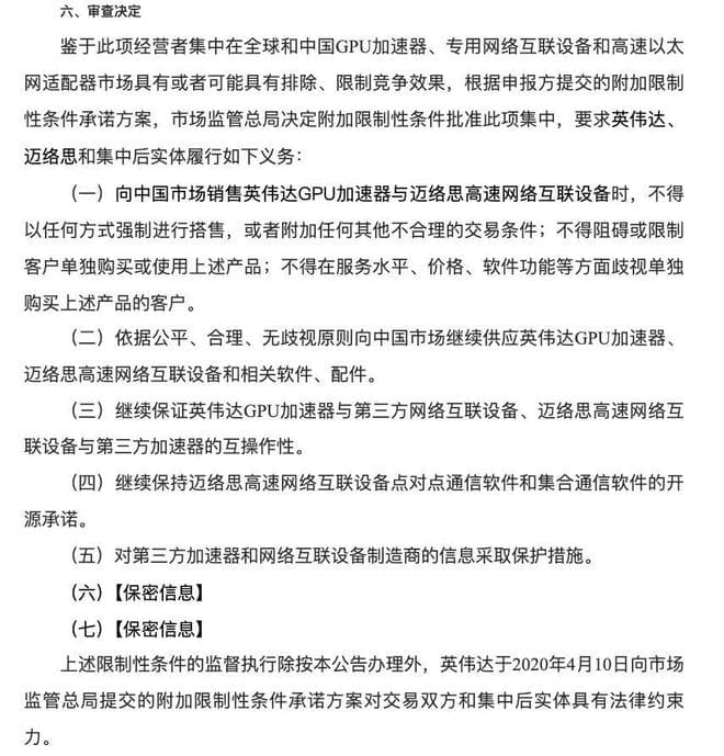
从 2019 年 4 月开始一直谈判到 2020 年 4 月 16 日,最后我国市场监管总局公布了一份《 关于英伟达公司收购迈络思科技有限公司股权案的附加限制性条件承诺方案 》,也就是开头提到的 2020 年第 16 号公告。
这公告里最重要的部分就是下面几个要点。

而这些里面最核心的,总结其实就是前两条:
一,不准捆绑销售;
二, 6 年内必须按照公平、合理、无歧视的原则,给中国市场卖显卡以及配套设备。
其实就是相当于明说了,咱们好好做生意就行,别整那些幺蛾子。

所以理论上只要英伟达不故意犯事,按合同里写的来,基本不会出什么大事。
但问题可能就出在这两条上了。
对皮衣老黄来说,他要考虑的不只有中国市场,还有美利坚,毕竟英伟达总部就在加州呢,这就意味着他两头都不敢轻易得罪,起码合约之内的不能反着来。
结果到了 2019 年,美国对华芯片出口禁令持续升级,尤其是从《 2022 年芯片与科学法案 》到出口管制的次次调整,都是成体系的输出压力。

不止英伟达的 A100 、 H100 、 A800 、 H800 、 L40 、 L40S 、 RTX 4090 ,集成这些高性能计算卡的 DGX/HGX 系统也都不给卖了,甚至 A800 和 H800 等特供版芯片都受到影响。
这就明显违反了 “ 公平、合理、无歧视的原则 ” ,白纸黑字签的你小子咋能不认呢?
虽然估计老黄也心里也一百个不情愿,但没办法,美国的法案和中国的只能选一个,所以违背跟我们签的合同,就成了很大概率的事了。

虽说有不可抗力的因素,但你也别以为英伟达就是无辜的。
除了 “ 公平、合理、无歧视地供应 ” 这条违反以外,咱可别忘了当年签到协议上,还有 “ 不准搞垄断、捆绑销售 ” 这规定。
而英伟达在这方面,还真不好说自己就是白莲花一朵。
The Information 今年就有篇报道称,去年英伟达最大客户之一微软,就因为捆绑买网络电缆之类的基础设施闹的不愉快,但人家英伟达因为靠卖这玩意已经赚翻了。
4 月份当季销售额增长了两倍多,达到 32 亿美元,占其数据中心相关总收入的 14% 。

一些英伟达的客户企业的员工也透露说,如果他们同时买英伟达芯片和对家 AMD 的芯片,英伟达就可能会涨价或限制供应,甚至延迟发货;同时买他们家 InfiniBand 和以太网的网卡,以太网的交货时间就会明显更长。
除了这些,也不知道是不是因为收购 InfiniBand 以后吃到了甜头,自打 2019 年以来,英伟达的收购行为明显增多。
其中多数都是关于 AI 基础建设的,包括存储、传输、计算、数据中心管理、故障处理啥的一堆技术。
图源:智东西

平均下来,老黄最近三年来一年就要收购 3 次,甚至光今年就达到了 6 次,平均花费达到 69.8 亿美金!
结果就是,在 AI 芯片这样一个面向未来的领域,英伟达一家就占了 80% 以上的市场。。。

实际上,这几年因为他们的这些骚操作,不止全世界的科技巨头们都纷纷抵制,各国政府也没少对他们出重拳。
早在 2021 年英伟达打算收购 ARM 的时候,英国竞争和市场管理局( CMA )就说发现了 “ 重大竞争问题 ” ,以国家安全和竞争问题为由启动多次深入调查;

集微网的相关人士透露,早在 2022 年英伟达就因断供行为被举报,我国相关部门已经展开调查;
而在大洋彼岸,今年 8 月份美国司法部就对英伟达开始了垄断调查,随后韩国政府也下场出击,这次重点就是查英伟达是否向其客户施压,比如向买英伟达显卡的云服务商要求捆绑购买别的产品,包括将服务器连接起来的电缆。

最近的一次甚至就在 12 月 6 号,欧盟反垄断监管机构也给他们那边行业内发出调查问卷,问的也是英伟达是不是在卖 GPU 的时候附带商业和技术捆绑,以及合同是否要求他们购买带有 GPU 的网络设备。

然后过了没几天,就是现在这次,咱们就官宣了要对英伟达的反垄断调查。
结果完事人家接受新浪科技采访时,回了句:
“NVIDIA 凭借实力取胜, ······ ,我们很乐意回答监管机构对我们业务的任何问题。 ”

这话不止是跟我国这么回应的,前面别的国家查他他也是这么一套词,中译中就是: “ 哥有实力,你随意。 ”
虽然中国市场现在占英伟达的份额只有 12.8% ,但这次制裁要真落下来的话,对它的打击还挺大。
截止现在,英伟达的股票已经跌了 3.63% 了,相当于 1200 多亿美金,这还没算上后续可能跟上的罚款。
隔壁知危编辑部,今天也咨询了上海融力天闻律师事务所的合伙人,对方表示:
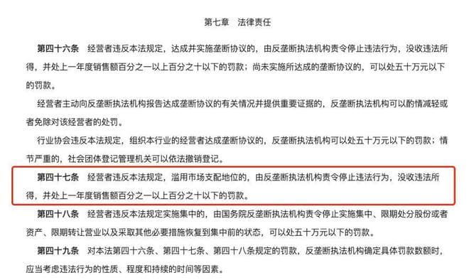
按照《 中华人民共和国反垄断法 》第四十七条等条款规定, “ 经营者违反本法规定实施集中,且具有或者可能具有排除、限制竞争效果的,处上一年度销售额百分之十以下的罚款 ” ,如果查实构成 “ 可能具有排除、限制竞争效果的 ” ,那结果就更加严重了。

像当年高通的 60 亿罚单,实际上就是按 8% 的处罚来的,已经接近顶格;如果按 2024 财年英伟达在中国的总营收 103.1 亿美元来算,这次英伟达可能会收到 10.3 亿美元的罚单,折合人民币约 74.66 亿元。
像这样的调查,基本上都需要 10 个月到一年左右的取证及听证会,至于具体金额多少,起码还得等明年年底才能知道了。
尽管在技术上不得不承认,英伟达确实相当领先,但既然背靠全球化运营获了利,自然也要承担各种合规的风险。
最后,反垄断也是件必要的事儿,如果把科技巨头们比作是大树的话,总需要人为修剪下这棵树的枝干,让阳光也能照到它身下的那些小树苗。
毕竟反垄断所做的,就是让这些小树苗,也有长成参天大树的机会,好给市场松绑、让创新有路。
撰文:纳西
编辑:江江 & 面线
美编:焕妍
图片、资料来源:
国家发展和改革委员会,国家市场监督管理总局
Reuters :US launches antitrust probe into Nvidia over sales practices , The Information reports
Reuters :Nvidia's business practices in EU antitrust spotlight , sources say
Washingtonpost : A new era of industrial policy kicks off with signing of the Chips Act
The Information :Nvidia Faces DOJ Antitrust Probe Over Complaints From Rivals
远川科技评论:互联战争:被群殴的英伟达
华尔街时报,集微网,钛媒体,财经杂志等
