淘宝拟新增汽车零部件类目商品交易纠纷处理标准
IT之家 11 月 29 日消息,淘宝官网 11 月 27 日发布关于新增《淘宝平台汽车零部件类商品争议处理规范》的公示通知,新规范将于 2024 年 12 月 4 日正式生效。

公示称,为明确淘宝平台汽车零部件类目商品交易纠纷处理标准,降低买卖双方因售后争议产生的纠纷,特依据《淘宝平台规则总则》《淘宝平台争议处理规则》制定该规范。该规范有规定的,优先适用该规范,该规范未做单独说明的场景,依据《淘宝平台争议处理规则》《淘宝网七天无理由退货规范》《天猫七天无理由退换货规范》执行。
IT之家从公示中获悉,《淘宝平台汽车零部件类商品争议处理规范》对七天无理由退换、商品适配问题、配送问题、安装操作问题、质量问题等纠纷进行了规范,确定了买家和卖家的举证要求和处理规范。
根据公示,支持七天无理由退换的商品,在不影响商品完好(油品:密封盖 / 条未断开,防伪条码未断开或毁坏;非油品:无安装使用痕迹)的情况下支持退货退款,退货费用买家承担。
商品适配问题方面,涉及到专车专用、强适配性类目的商品,卖家需在商品页面明确适配车型,如无法明确的,需在买家下单前或下单后发货前通过阿里旺旺、短信、电话与买家针对商品适配车型进行沟通确认(如车辆品牌、车型、车系、年款、排量等必要信息)。若买家未反馈的,卖家按照订单正常发货。

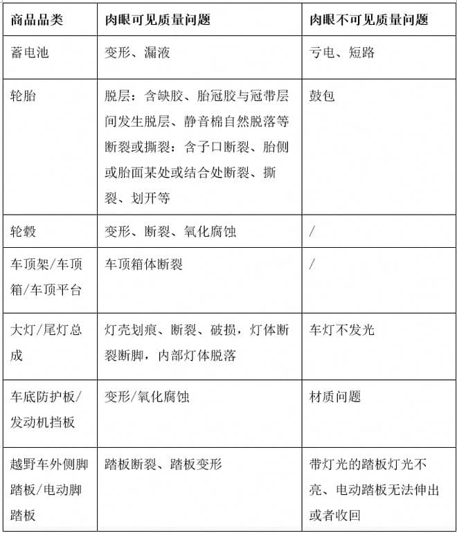
质量问题方面,若买家主张商品存在非人为(非因买家个人使用、维护、保管不当造成损坏或自行拆动造成的损坏)的质量问题(如下表所列举情形),且符合国家三包规定或卖家质保范围所述情形,买家在三包期或质保期内(质保期为 1 年,卖家承诺质保期超过 1 年的以卖家承诺质保期限为准,质保期从商品签收后次日 0 点起计算)提供相关有效凭证的,卖家应按照国家三包规定或本规范内容予以处理,若卖家承诺或厂商制定的售后服务政策优于国家三包规定或本规范内容,则予以优先适用。
质量问题具体情况包含但不限于如下情形:
