网盘被人随便看,如何避免运营商不小心把你“卖”了?
发布时间:2024年11月19日 00:32
Author电子工坊
Image 0
在当今的赛博世界里,网盘被入侵了,可能已经是很多人心中最绝望的事故了。
要是说有啥事比这还要冤种,那大概就是运营商这个老六把你用过的手机号 “ 二次放号 ” 了,而你的网盘账号恰巧还没解绑。
最近托尼关注到一个 “ 网盘泄露 ” 的瓜,是真的有点大。
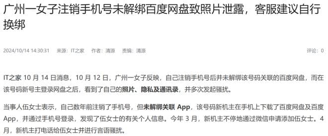
话说前段时间有一位广州的伍女士,注销了手机号之后没有同步解绑百度网盘,后来竟被新号主顺利登录。这新号主也不是什么善茬儿,顺着网盘里的照片啊、通讯录之类的资料联系到伍女士,加微信、打电话反复骚扰,真是听着就会做噩梦的级别。
Image 5
对此百度网盘客服也一脸无辜,表示伍女士的手机号是被运营商 “ 二次放号 ” 了,而百度账号的归属也是通过绑定手机号来判断的,能做的也只有建议用户自行换绑手机号。
上头提到的运营商 “ 二次放号 ” ,其实大家也都不陌生了。
运营商把老用户们停用、弃用的号码,经过一段时间的空置,再次投放到市场提供给其他用户,理论上讲是对手机号这种有限资源的重复利用。
Image 9
但运营商放号之前又不跟 App 们通气,因此也带来了很多抓马事件。
有买到二次号,登上支付软件发现里面还有钱的。
Image 12
还有因为朋友的号成了二次号,阴差阳错把红包发给了别人的。
Image 14
托尼身边最常见的应该是这种,新办的手机号总是收到上一个号主催债电话的。
Image 16
最离谱的还有老公手机号被别的陌生女子绑定,幸福婚姻生活因此触礁。。。
Image 18
而就在广州伍女士的惨痛经历发生前几个月,安徽铜陵市民警 “ 徐督督 ” 在平台上发布 “ 注销手机号等于出卖自己 ” 的警示视频,迅速登上热搜第一,迄今为止已经有 2.3 亿的阅读量。
Image 20
竟然会有这么多的朋友关心这个话题,说明 “ 二次放号 ” 的潜在受害者还是有不少啊 ~
要我说,但凡是 App 或者运营商有一方能稍微负起一点责任,也不至于让咱们消费者承受这么多恶心事儿。。。
就比如 App 这边,可以增加一个提醒机制,当用户尝试用已注册的手机号在新设备上登录 or 注册新号,就提醒用户手机号已经被使用,并对尝试继续登录的用户加一道安全验证,比如人脸识别、近期消费、好友头像认证等。
事实上已经有一些平台在使用这种策略了:经过托尼的实测,微信在使用陌生设备的前提下,无论是用已绑定手机直接登录还是注册新账号,都需要除短信验证以外的二道验证。
而且即便手机号上已经绑了微信号,也不妨碍直接注册一个全新的账号。
Image 26
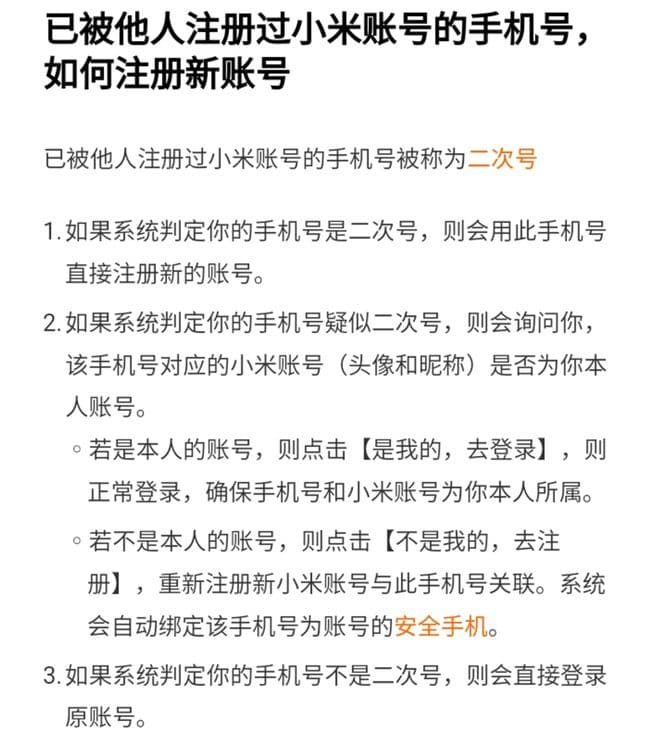
后来我在测试小米账号的时候,在账号使用手册里找到了这样一套有关 “ 二次号 ” 注册的判定逻辑,不愧是头部大厂,想的就是周到。
Image 28
这不嘛,后面在测试支付宝的时候,就出现了 “ 二次号 ” 直接注册了新账号,旧账号直接解绑的情况。看来好学生们的解决方案都是差不多的。
Image 30
话说回来,有好学生就一定会有差学生。。。托尼后面也试了几个其他软件,有一部分确实可以通过短信验证码在新设备上直接登录,丝毫没有任何风险提示,恐怖程度不亚于半夜熟睡时女朋友用你的指纹解锁了手机,边试边出冷汗。。。
即便是 App 在这里足够智能,参考了 IP 、定位等信息没有触发账号风险保护,给一个小小的提示应该不难吧?
托尼觉得,针对这种问题, App 开发者们可以更神经质一点。
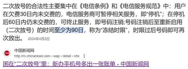
在运营商这边呢,我是建议运营商规定一个更长且更明确的号码回收空置时间。
当前,关于运营商会把手机号空置时间多久才 “ 二次放号 ” 这个问题,网上的说法各不相同,有说一两年的、还有说几个月的,而能找到的比较权威的说法是,手机号注销后,会有90 天冻结期,冻结期过后就有可能被重新投入市场。
Image 36
至于有一些运营商说会空置 1 - 2 年再放出,这里托尼持怀疑态度:要真空置这么久,像是一些网贷催债的打不通电话,估计早就放弃了,毕竟催债也是要通信和时间成本的嘛。
Image 38
所以说实际操作中大概率有空置较短的 “ 二次号 ” 放出,这也是最容易出问题的 “ 二次号 ” 。
如果运营商能把空置时间规范起来,再给后续来电的语音提示一下: “ 该手机号码已注销,请查证后再拨 ” ,也许能减少很多误会的产生。
当然,这样做势必会增加一部分运营成本,但恰恰是必要的正义之举:但行好事,憋问多钱。
要是这些都能实现,即使办新号时选到了 “ 二次号 ” ,用户也不必太担心。
另外,运营商的空置期要是相对固定, App 也可以根据这个时长做账号安全相关的优化,比如说是空置期 180 天,那么180 天没有登陆活动的账号再次登陆时, App 就设置需要其他信息辅助验证,给安全系统优化提供了相对明确的标准,这不是一举两得么。
哦对了,托尼在各大运营商销户界面里也发现了一个问题,销户时除了必要信息的填写, “ 解绑常用软件 ” 的提示要么就小得一 nienie 要拿放大镜看,要么干脆就直接没有。
这。。。真有点不应该,只是加一行字的事儿,希望看到这篇文章的运营商小伙伴尽快落实吧。
Image 46
下面咱们再来说说,作为一个普通用户,能做点什么保护我们的隐私。
很重要的一点,换手机号前一定要记得解绑。最好是把手机里所有的 App 都翻一遍,账号全部解绑改绑,也可以通过工信部的 “ 一证通查 ” 查询自己手机号注册了哪些常用账号。
Image 49
至于还有一些不在通查范围内的、大家一时也记不清自己注册过的漏网之鱼,可以把想注销的号码换成最便宜的套餐,新旧号码并用一段时间作为缓冲,这期间发现哪个软件还没解绑,还有机会补救。
此外,如果你 “ 不幸 ” 在营业厅选到了别人用过的号码,遇到短信、电话之类的骚扰轰炸,记得保存好短信、通话录音作为证据,用法律武器保护自己。
在注册新账号时,要是发现上面还有前任号主的痕迹,建议可以尝试帮 Ta 解绑,或者向平台反馈这个问题,因为这些数据对 Ta 可能真的很重要。
托尼在这里感谢愿意这样做的差友们,也希望这份对他人的善意能够传递下去。
聊了这么多,差友们可能会发现一些问题:
咱们现在用的手机号是 11 位,如果资源紧张,实在不够用的话,启用 12 位手机号不行吗?
Image 56
这就不得不从运营商( jianshang )成本的角度去考虑了。
启用 12 位手机号,这不仅会增加运营商的负担,所有官方机构、银行、电商、医疗系统等都需要进行全面升级,全社会的升级成本可能要奔着千亿级别去了。且在新旧系统转换期间必然会经阵痛期,对整个社会的影响将是深远的。
相比之下,二次放号无需扩充号码池,可以沿用原有的数据库系统,大量闲置的号码资源也可以盘活起来,经济又实惠呀。
Anyway , “ 二次放号 ” 带来的问题已经吵了好多年了,真的希望以后用户点击 “ 注销号码 ” ,是真的删除了自己的手机号,不过归根结底,手机号要不是必须得换,就别折腾了吧。
撰文:小柳
编辑:米罗&面线
美编:萱萱
图片、资料来源:
运营商App、Wiki、一证通查小程序、中国科技网中国新闻网、IT之家、南方网,截图来自各大App
Image 66
产品
缤商APP用户后台
关于我们
公司简介加入我们
用户协议
隐私政策
联系我们
合作:135-8566-0971
客服:021-61673695
邮箱:support@bincial.com
地址:上海市浦东新区御桥路1220弄3号
DownloadAPP
视频号
WeChat
公众号
抖音
快手
Copyright© 上海播知科技有限公司 沪ICP备2023012989号-4