疯狂的“代购”
从“兼职代购”到产业链:越来越精密的赚钱逻辑
距春节还有一周多时间时,#山姆大代购赚的不止代购费#的话题就冲上了微博热搜,在榜时间高达19个小时。
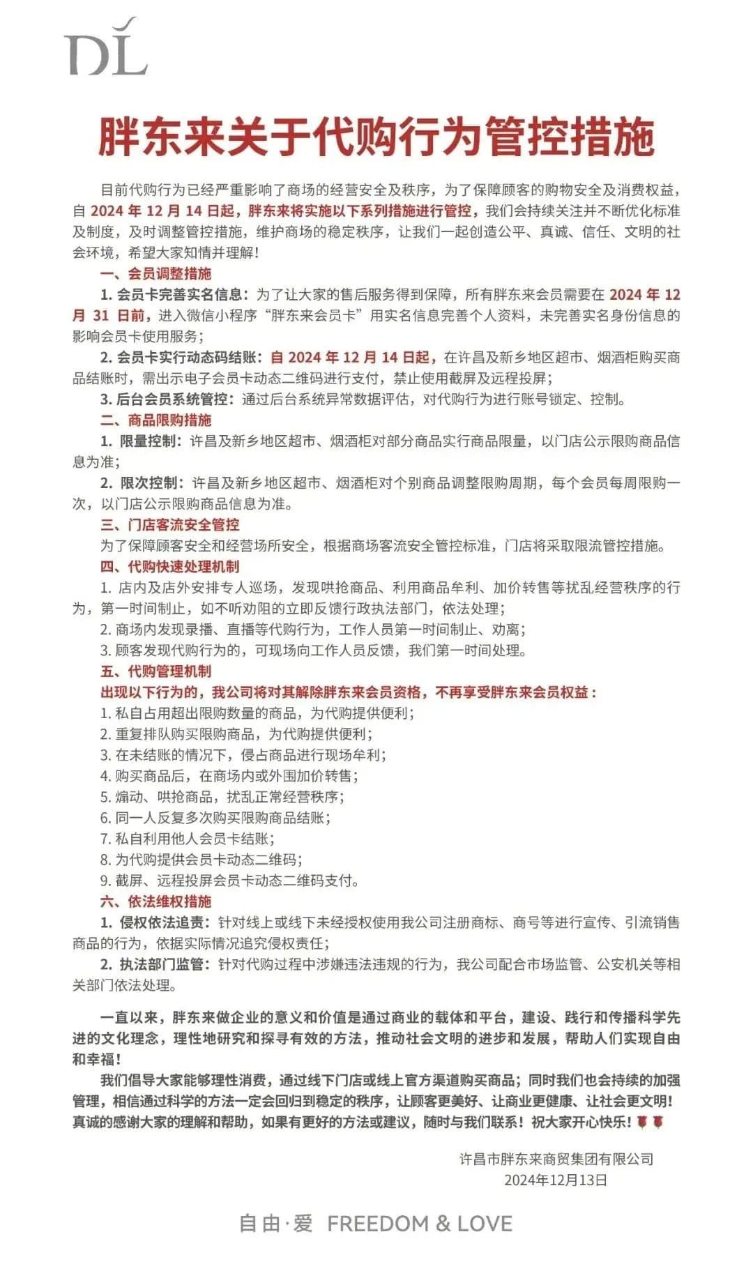
不久前,胖东来超市也因其针对代购的严厉管控措施掀起舆论风暴。
理由也很简单,过度代购已经影响了消费者正常的购物需求和卖场的购物秩序。
一位代购博主分享了她在许昌胖东来代购的一天:“装满整车胖东来自营商品,佣金700元轻松到手。”
另一位代购更是爆料称,她每月代购两到三次,每次订单量都超过30人,每趟可赚上千元。
在山姆会员店,这股代购热潮更早蔓延,一些代购者通过批量采购高热度商品,如瑞士卷、精酿啤酒和冷冻食品,再利用积分返现、分装销售等手段获利。有人凭此实现“月入10万”的传说,更有大代购者靠代购赚得“人生第一个100万”。

代购——这个原本小众的消费行为,正以难以忽视的存在感在中国零售市场掀起波澜。
从兼职代购到团队化运营,从社群订单到直播带货,代购正变得愈发规模化和专业化。然而,这一模式背后,究竟隐藏着怎样的驱动力?代购真的无可替代,还是一种消费“泡沫”?
其实,代购行业的发展已远超最初的“跑腿”模式,形成了高度成熟的产业链。以胖东来和山姆会员店为例,它们代表了代购热潮的两种典型模式。

胖东来以其强大的自营商品吸引了无数消费者,尤其是茉莉飘雪茶叶、黑豆酱油和自酿啤酒,成为代购者“囤货”的热门选择。
有人透露,通过多账号注册绕过限购规则,每天抢购数百件茶叶和酒品,并加价20元至50元售出。对于这些“专业代购者”,日收入千元是常态。甚至还有代购团队通过直播销售,在抖音平台30天直播27场,创造了250万元的销售额。
而山姆会员店的代购则更加精明。他们充分利用山姆的会员积分体系,每有消费 就会返山姆“回馈金”,这意味着越买越省。而对“飞天茅台抽签”的潜在机会更是吸引了大量大额采购订单。
一些代购者每月操作上百张卓越会员卡,仅靠积分返现就能轻松收入五位数。
无论胖东来还是山姆,代购盈利模式的核心是利用信息差和地域限制,赚取代购费、商品差价,以及隐含在会员积分中的收益。
这套逻辑表明,代购不仅仅是一场“消费搬运”,更是一门精细化运营的生意。
代购热潮背后的驱动力:品质、信任与缺位
代购的本质,是供需失衡的市场体现。或者说,代购背后是供需之间的鸿沟。
胖东来和山姆这样的超市品牌,以极致服务和高质量商品建立了市场口碑,而供应覆盖的不足进一步刺激了代购需求。
截至2024年底,山姆在全国只有52家门店,主要集中在一二线城市。对于众多三四线城市消费者来说,“距离遥远、门槛过高”使得代购成为最便捷的获取途径。而胖东来则因“不扩张”的经营策略,让外地消费者只能依赖代购获得其“网红”商品。

消费者对食品安全的担忧也推高了代购需求。2024年底,内地卫生巾“塌房”事件爆发,许多人转向山姆、胖东来,甚至前往香港寻找可靠的替代品。一时间,胖东来的卫生巾、山姆的食品纷纷被抢购一空。消费者对高品质的追求、对品牌的信赖,成为推动代购热潮的重要动力。
此外,社交媒体的传播助推了代购的流行。从小红书到抖音,明星商品如山姆的瑞士卷、胖东来的茉莉飘雪茶叶,在用户晒图和短视频热议中不断“出圈”。一些代购甚至直接利用社交平台,通过直播或短视频分享购物体验,吸引更多客户,进一步放大了代购的热度。
那么,为何胖东来和山姆会员店能够成为代购的“宠儿”?深究其原因,有以下三点:
一是,高品质商品与优质服务塑造“稀缺感”。
胖东来和山姆会员店都有着超乎寻常的“商品力”。胖东来的自营商品以无添加、高品质著称,严格把控供应链管理,而山姆会员店的瑞士卷、麻薯、冷冻食品则凭借全球标准和独特性赢得了口碑。在一个假货屡见不鲜、质量参差不齐的市场中,消费者愿意为品质买单,哪怕需要额外支付代购溢价。

二是,同行的失误与行业信任危机。
代购的兴起,与同行的“衬托”密不可分。在食品安全问题频发的大环境下,消费者对大部分商超品牌普遍持保留态度。当本地零售商无法提供可靠的消费体验时,山姆和胖东来的品牌信任度就显得尤为珍贵。无论是胖东来的“连检测机构都不敢松懈”的标准,还是山姆对进口商品的严控,都让消费者觉得“即便代购溢价,也值”。
三是,地域和渠道的不平衡。
从山姆的体量和门店数来看,并不小,但放在整个中国来看,却又不足;胖东来也仅覆盖河南的许昌和新乡两地。
地域分布的不均使得三四线城市消费者对这些品牌的商品充满向往。同时,胖东来和山姆的线上销售渠道较为保守,这进一步放大了代购的市场需求。

但从长期来看,代购乱象的存在不可持续。面对代购影响正常购物秩序、损害品牌形象的问题,超市需要采取更加积极的措施,比如扩展覆盖范围、发展线上业务,以及优化产品供应链。胖东来已经与数字化服务商合作,尝试将热门商品转到线上销售;而山姆则可进一步深化区域布局,以缓解代购带来的“市场割裂”。
代购是一把双刃剑
代购的存在,对于品牌和消费者来说,并非完全负面。
首先,代购者通过大量采购为品牌带来了销量增长。例如,有数据显示,山姆的部分门店甚至主动与代购团队合作,将库存压力较大的商品优先销售给代购者。这种“双赢”局面让品牌的业绩得到显著提升。
其次,代购作为一种“下沉渠道”,帮助品牌触达三四线城市和县域市场。这不仅提升了品牌的知名度,也为未来开拓新市场埋下了种子。

但代购的隐患也不小,关系到消费者体验与食品安全。
首先,大量代购的抢购行为严重影响了普通会员和本地消费者的购物体验。在胖东来,部分热门商品一上架便被代购搬空,导致本地顾客怨声载道;而在山姆,分装代购引发的卫生问题更是引发舆论风波。
其次,不规范的代购行为会损害品牌声誉。例如,有山姆代购被曝在厕所分装蛋糕,其卫生条件令人堪忧。尽管山姆极力撇清关系,但消费者的不满无疑会转嫁到品牌身上。
面对代购热潮,不同品牌采取了不同的态度。山姆较为“包容”,部分门店甚至与代购团队合作以推动销量。而胖东来则选择了强硬的管控措施,会员实名制、动态码结账、限购限次等手段一一祭出,力求遏制代购乱象。然而,这种高压政策是否能够彻底消除代购问题,仍是未知数。

从山姆会员店到胖东来,代购热潮映射出的不仅是品质与信任的追求,更是中国零售行业在消费升级和市场分化中的矛盾体现。代购现象的盛行固然带来了商业价值,但也为零售企业提出了一个更加艰难的课题:如何平衡增长与秩序、利益与体验?
未来,或许正如胖东来创始人于东来所言:“通过科学的方法,一定能让商业回归稳定的秩序。”在这个过程中,数字化工具、线上渠道的扩展,以及对消费者核心需求的深入洞察,将成为品牌破局的关键。
就如一位消费者留言所说:“代购很方便,但我更希望未来可以直接走进家门口的胖东来或山姆,而不用再麻烦别人。”
疯狂的代购,是中国消费升级与零售变革下的特殊缩影。它提醒着企业,不断调整策略以适应市场,也在警示消费者,理性消费或许才是这场“代购潮”最好的解药。
本文来自微信公众号“灵兽”(ID:lingshouke)