15亿规模REIT发行,竟遭近1300亿资金疯抢,因何上演不差钱戏码?
财联社1月9日讯(记者 闫军)抢疯了!15亿规模的一单REIT,吸引了1292.93亿资金的疯抢,这个炙手可热的REIT项目,就是国泰君安济南能源供热REIT。
国泰君安资管1月9日公告了旗下该济南能源供热REIT的认购申请确认比例结果,公告显示,该基金公众认购倍数达813.44倍,最终认购比例仅为0.12293446%,创下公募REITs发行以来历史新高、公众认购比例新低两项历史纪录。
不仅网上热闹,包括战略配售、网下发售和公众发售全流程,国泰君安济南能源供热REIT此次发售吸金规模高达1292.93亿元,是其首发募集规模(14.96亿元)的86.43倍。这意味着不到15亿元规模足足获得1300亿元认购。
2024年以来公募REITs市场常态化发行加速。截至2024年末,全市场已上市公募REITs产品达到58只。REITs业绩亮眼,截至1月9日,中证REITs全收益指数2025年开年以来上涨3.54%,十余只REITs年内涨幅超7%。
在机构看来,公募REITs大类资产配置的价值日益凸显。接下来的2025年,REITs市场有两大期待,一是规模有望在突破2000亿;二是REITs实时指数发布,指数产品有所推进。
14.96亿元规模REIT获得1300亿资金认购
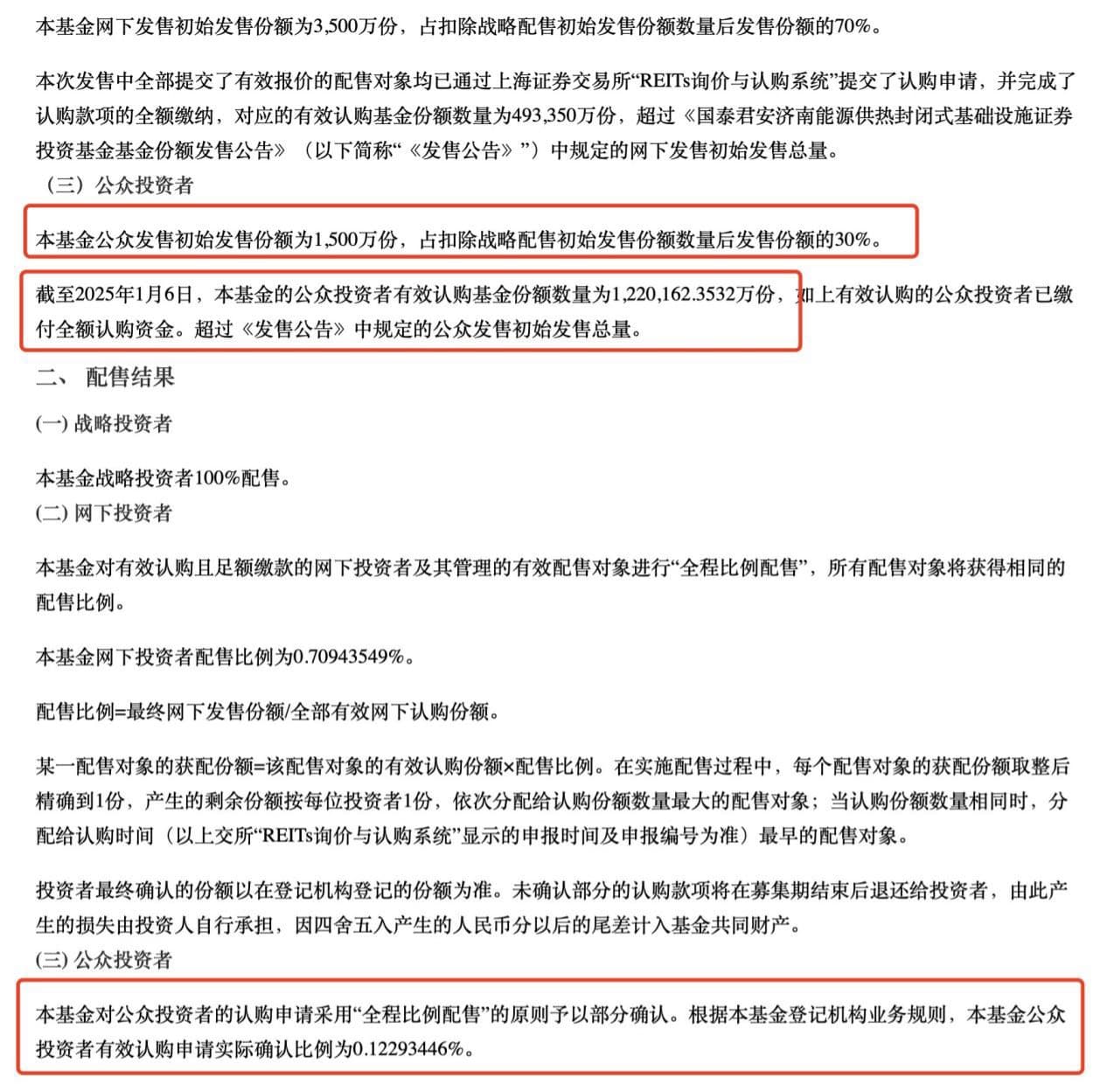
国泰君安济南能源供热REIT发售结果公告显示,该基金总发行上限2亿份,其中,网下发售份额为3500万份,占扣除战略配售初始发售份额数量后发售份额70%,公众发售份额为1500万份,占扣除战略配售初始发售份额数量后发售份额的30%。
公众发售环节来看,1月6日开售的国泰君安济南能源供热REIT,发行仅一天即提前结束募集。公众投资者有效认购为122.02亿份,按7.48元/份计算,募集规模约为912.68亿元,为公众发售初始基金份额数量的813.44倍,创下公募REITs认购倍数历史新高。
不仅公众发售环节,此前的战略配售、网下发售阶段,国泰君安济南能源供热REIT也刷新纪录。
1月3日发布的基金份额发售公告显示,基金网下发售有效报价投资者数量达80家,管理的配售对象数量为234个,有效认购数量总和约为49.34亿份,为初始网下发售份额(0.35亿份)的140.96倍,为近两年公募REITs项目网下询价倍数新高。

按照发售价格计算,网下发售比例配售前的募集规模约为369.03亿元;战略配售基金份额数量为1.5亿份,认购规模为11.22亿元。
由此,含战略配售、网下发售和公众发售全流程,国泰君安济南能源供热REIT此次发售吸金规模达1292.93亿元,是其首发募集规模(14.96亿元)的86.43倍。
此次,该REITs也打破了公募REITs发行以来历史新高、公众认购比例新低两项历史纪录。此前创下纪录的为华夏特变电工新能源REIT,公众投资者认购倍数高达448.5倍,最终投资者确认比例仅为0.223%。
国泰君安济南能源供热REIT一经推出便创下了网下及公众认购倍数的新高,在国泰君安看来,这也得益于资产类型的创新性和底层资产运营的稳健性。供热行业作为城市公共服务的重要组成部分,具有需求较为刚性、运营较为稳定的特点。国泰君安济南能源供热REIT的发行不仅为投资者提供更为多元化的资产选择,也为公募REITs市场拓展了新的资产类型。
底层资产“首单”REITs密集发行
2024年底,4只REITs产品密集获批,分别为易方达华威农贸市场REIT、国泰君安济南能源供热REIT、华夏金隅智造工场REIT、汇添富九州通医药仓储物流REIT,从底层资产来看,分别为农贸市场、供热设备、改造产业园、医药物流仓储,都属于“首单”。
目前,除了国泰君安济南能源供热REIT结募,易方达华威市场REIT也在1月6日宣布,公众投资者发售部分提前结束募集,并进行比例配售。在此前网下询价阶段,易方达华威市场REIT也获得资金超额认购,为初始网下发售份额数量的80.132倍。
2024年以来,公募REITs市场常态化发行加速。截至2024年末,全市场已上市公募REITs产品达到58只。在机构来看,REITs因红利属性,在今年或将迎来更大的发展空间。
值得关注的是,公募REITs二级市场表现也较为亮眼。截至1月9日收盘,中证REITs全收益指数2025年开年以来上涨3.54%,公募REITs大类资产配置的价值日益凸显。

但单只产品来看,1月9日收盘,全市场13只产品年内涨幅超过7%,其中,华夏大悦城商业REIT年内涨幅达到12.02%,涨幅超过10%的还有嘉实京东仓储基金设施REIT。此外,包括华泰南京建邺REIT、嘉实物美消费REIT、华夏首创奥莱REIT、国泰君安东久新经济REIT以及中金重庆两江REIT等产品年内收益率也超8%。

业内期待2025年:规模突破2000亿以及指数产品推进
刚刚过去的2024年,是REITs大步向前的一年,数据显示,2024年发行的公募REITs数量高达29只,募资规模655亿元,新发数量等于过去三年(2021-2023年)总和。市场制度进一步完善的背景下,REITs资产配置属性开始显现,投资者对确定性给了更高的溢价,战略配售比例逐年提高。
全市场来看规模,1月8日收盘,二级市场已上市58单REITs项目发行市值约为1609.82亿元,扩募市值约为50.64亿。业内认为,2025年REITs市场两大期待:一是规模有望在突破2000亿;二是REITs实时指数发布,指数产品有所推进。
REITs是稳健现金流资产叠加预期收益率下降,后续有望持续受益。中泰证券研究所分析师陈希瑞表示,从固收角度看,国债收益率持续下行,12月2日跌破2%大关,进入“1时代”,低利率时代意味着低投资收益率时代,全市场预期收益率下降,为REITs市场带来增量资金。从权益角度看,在低利率环境下,红利资产因其稳定的现金流和相对较高的股息收益率表现优异,权益将进一步夯实低波红利策略。
“目前REITs市场体量较小,市场投资人类型、策略相对单一、投资行为趋同等可能会出现较大波动。因此二级市场价格可能有大幅波动的风险。” 中泰证券研究所分析师陈希瑞提醒投资者,此外,当前市场发展时间短、REITs立法、税收、信披、投资等多项制度尚待建立及完善,未来市场也有相关支持政策调整的风险。