同比扭亏!1069亿猪企龙头发布2024年业绩预告|盘后公告集锦
发布时间:2025年1月3日 21:34
Author今日资讯
Image 0
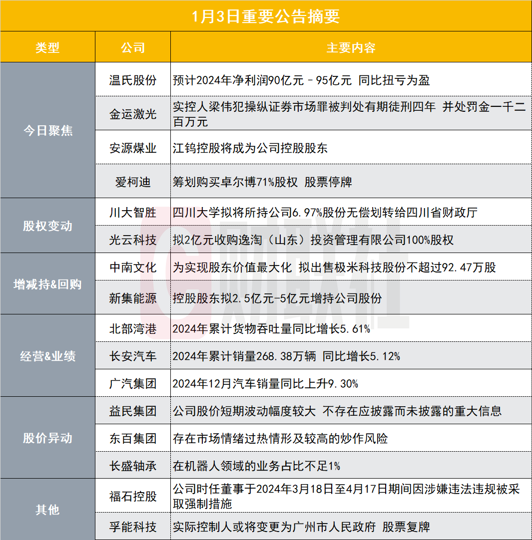
今日聚焦
【温氏股份:预计2024年净利润90亿元–95亿元 同比扭亏为盈】
温氏股份发布业绩预告,预计2024年净利润90亿元-95亿元,上年同期亏损63.9亿元。报告期内,公司销售肉猪同比增长,毛猪销售均价同比上升。小财注:Q3净利50.81亿元,据此计算,Q4净利预计25.92亿元-30.92亿元,环比下降39.15%-48.99%。
【金运激光:实控人梁伟犯操纵证券市场罪被判处有期徒刑四年 并处罚金一千二百万元】
金运激光公告,公司于近日收到公司控股股东、实际控制人梁伟家属送达的江苏省淮安市中级人民法院对其出具的一审《刑事判决书》。梁伟犯操纵证券市场罪,被判处有期徒刑四年,并处罚金人民币一千二百万元;追缴被告人梁伟的违法所得,予以没收,上缴国库。梁伟未担任公司董事、监事、高级管理人员,上述判决为股东个人行为,不会对公司本期利润或期后利润产生影响。目前,公司经营情况正常。
【6天5板安源煤业:江钨控股将成为公司控股股东】
安源煤业公告,为了进一步完善江西省国有资本布局结构,优化国有资产资源配置和运行效率,江能集团同意将其持有的安源煤业39.34%股权以国有股权无偿划转的方式划转给江钨控股。本次权益变动完成后,江钨控股持有安源煤业39.34%股权,江钨控股成为安源煤业的控股股东。公司实际控制人未发生变更,仍为江西省国资委。
【2连板益民集团:公司股价短期波动幅度较大 不存在应披露而未披露的重大信息】
益民集团发布异动公告,公司股票连续三个交易日收盘价格涨幅偏离值累计达到20%,累计换手率达到52.67%,股价剔除大盘和板块整体因素后的实际波动幅度较大。公司特别提醒广大投资者,注意股票投资风险,审慎决策,理性投资,提高风险意识,切忌盲目跟风。经自查核实,截止目前公司生产经营情况正常,各项业务有序开展,内外部环境未发生或预计发生重大变化。经公司自查并向控股股东淮海集团征询,控股股东向公司实际控制人黄浦区国资委问询,截止本公告披露日,确认不存在应披露而未披露的重大信息。
【爱柯迪:筹划购买卓尔博71%股权 股票停牌】
爱柯迪公告,公司正在筹划以发行股份及支付现金的方式购买卓尔博(宁波)精密机电股份有限公司71%股权,同时公司拟发行股份募集配套资金。本次交易完成后,卓尔博将成为公司的控股子公司。因本次交易尚处于筹划阶段,为保证公平信息披露,避免造成公司股价异常波动,公司股票、可转债债券以及可转债转股自2025年1月6日开市起开始停牌,预计停牌时间不超过10个交易日。
【中南文化:为实现股东价值最大化 拟出售极米科技股份不超过92.47万股】
中南文化公告,公司原持有极米科技1,759,363股股票,占其总股本的2.51%。自2022年6月20日至今,公司累计出售极米科技股份834,646股,目前仍持有924,717股,约占其总股本的1.32%。为实现股东价值最大化,优化公司资产结构,提高资产流动性及使用效率,公司拟出售极米科技股份不超过924,717股。公司董事会已审议通过该议案,并提请股东大会授权管理层办理本次股份出售事宜。授权范围包括但不限于确定具体出售时机、交易方式、交易数量、交易价格等。本次交易不构成关联交易,也不构成重大资产重组。
【7连板东百集团:存在市场情绪过热情形及较高的炒作风险】
东百集团发布股票交易严重异常波动暨风险提示公告,截止2024年12月31日,公司股东户数为73,635户,较2024年9月30日20,285户增加53,350户,增幅263%,股东户数增加较快。鉴于公司股票交易价格自2024年12月25日起已连续7个交易日以涨停价收盘,累计涨幅95.16%,较同期上证 A 股指数偏离值累计超过100%,存在市场情绪过热情形及较高的炒作风险。
【福石控股:公司时任董事于2024年3月18日至4月17日期间因涉嫌违法违规被采取强制措施】
福石控股公告,公司时任董事王子豪于2024年3月18日至4月17日期间因涉嫌违法违规被有权机关采取强制措施。王子豪已于2024年12月辞去公司董事职务并不再担任公司任何职务。
【孚能科技:实际控制人或将变更为广州市人民政府 股票复牌】
孚能科技公告,公司控股股东香港孚能及其一致行动人赣州孚创、公司实际控制人YUWANG、KeithD.Kepler和工控集团及其一致行动人恒健工控新能源签署了股份转让协议,香港孚能将其持有的公司股份5682.25万股(占公司股份总数的4.65%)转让给恒健工控新能源;赣州孚创将其持有的公司股份428.27万股(占公司股份总数的0.35%)转让给恒健工控新能源。工控集团及其一致行动人拟成为公司控股股东。如本次股份协议转让及大宗交易顺利完成,公司控股股东或将变更为广州工业投资控股集团有限公司,实际控制人或将变更为广州市人民政府。公司股票于2025年1月6日复牌。
【长盛轴承:在机器人领域的业务占比不足1%】
长盛轴承发布异动公告,公司注意到近期市场上关于机器人相关热点概念的关注度较高。公司主营业务为自润滑轴承及高性能聚合物的研发、生产及销售,主要产品为自润滑轴承、低摩擦副零部件及相关的精密铸件。公司在机器人领域的业务处于小批量的生产销售阶段,在主营业务收入中占比不足1%,不会对业绩产生重大影响。
股权变动
【川大智胜:四川大学拟将所持公司6.97%股份无偿划转给四川省财政厅】
川大智胜公告,公司第二大股东四川大学与四川省财政厅于2024年12月31日签署《国有产权无偿划转协议》,四川大学拟通过无偿划转方式将其所持公司6.97%股份划转给四川省财政厅。为实施国有资源优化整合,四川省财政厅拟将获得的川大智胜6.97%股份以股权投资形式投入四川产业振兴基金投资集团有限公司(简称“四川振兴集团”)。本次划转后,公司控股股东、实际控制人不发生变化。
【光云科技:拟2亿元收购逸淘(山东)投资管理有限公司100%股权】
光云科技公告,公司近日与逸淘(山东)投资管理有限公司及其股东签署《股权收购框架协议》,拟通过支付现金及发行股份收购标的公司100%股权,交易总对价暂定为2亿元。本次交易完成后,标的公司将成为公司全资子公司,预计不构成重大资产重组。标的公司主营业务主要为电商SaaS软件产品的开发与运营,产品销售均与电商平台直接进行结算,各期主要回款方均为阿里巴巴、淘宝、抖音、拼多多等国内知名电商平台。
【上海三毛:股东签署托管协议 公司间接控股股东变更为机电集团】
上海三毛公告,公司收到控股股东轻纺集团通知,轻纺集团与重庆市国资委、渝富控股及机电集团签署《托管协议》,约定重庆市国资委、渝富控股将轻纺集团委托给机电集团管理,行使除股东收益权和托管标的股权处置权外的股东及股东会权利/职权,并履行相关股东及股东会义务。本次托管完成后,机电集团能够通过轻纺集团间接支配公司25.95%的表决权,成为公司的间接控股股东,但公司控股股东仍为轻纺集团,实际控制人仍为重庆市国资委。
增减持&回购
【新集能源:控股股东拟2.5亿元-5亿元增持公司股份】
新集能源公告,公司控股股东中国中煤拟以集中竞价方式增持公司A股股份,增持总金额不低于2.5亿元,不高于5亿元,且增持数量不超过公司总股本的2%。
【天地科技:股东诚通金控增持公司股份达到5%】
天地科技公告,公司收到股东北京诚通金控投资有限公司提交的简式权益变动报告书。诚通金控于2024年12月31日通过二级市场集中竞价方式增持公司股份413.87万股,占公司总股本的0.10%,增持后持股比例达到5.00%。本次权益变动属增持,资金来源为诚通金控自有资金,不触及要约收购,不会使公司控股股东、实际控制人发生变化。
经营&业绩
【北部湾港:2024年累计货物吞吐量同比增长5.61%】
北部湾港公告,2024年12月货物吞吐量2905.21万吨,同比增长3.22%;2024年累计货物吞吐量3.28亿吨,同比增长5.61%。
【长安汽车:2024年累计销量268.38万辆 同比增长5.12%】
长安汽车公告,2024年12月销量25.07万辆,同比增长16.55%。其中,新能源销量9.13万辆。2024年1-12月累计销量268.38万辆,同比增长5.12%,其中,新能源累计销量73.46万辆。
【广汽集团:2024年12月汽车销量同比上升9.30%】
广汽集团公告,2024年12月汽车产量为20.72万辆,同比下降13.18%,本年累计产量为191.66万辆,同比下降24.21%;12月汽车销量为28.32万辆,同比上升9.30%,本年累计销量为200.31万辆,同比下降20.04%。其中,新能源汽车12月销量为7.73万辆,同比上升31.74%,本年累计销量为45.47万辆,同比下降17.26%。
【宇通客车:12月销量同比增长82.95%】
宇通客车公布2024年12月份产销数据快报,生产量6,904辆,同比增长60.00%,其中大型车2,879辆,中型车2,570辆,轻型车1,455辆。销售量8,615辆,同比增长82.95%,其中大型车4,046辆,中型车3,089辆,轻型车1,480辆。
【惠而浦:2024年归母净利润预增122%左右】
惠而浦公告,预计2024年年度实现归属于母公司所有者的净利润1.8亿元左右,与上年同期相比,将增加9886.73万元左右,同比增加122%左右。业绩预增的主要原因包括经营改善和汇率波动。经营改善方面,公司持续深化客户合作,提升研发创新,推进新项目开发,优化收入结构,深入挖掘降本空间,提升组织效率,控制无效费用开支。汇率波动方面,报告期内美元兑人民币汇率波动较大,外汇波动对公司本期利润产生正向贡献。
其他
【招商公路:向专业投资者公开发行公司债券注册申请获中国证监会批复】
招商公路公告,公司于2025年1月3日收到中国证监会出具的批复,同意公司向专业投资者公开发行面值总额不超过100亿元公司债券的注册申请。本次发行公司债券应严格按照报送深圳证券交易所的募集说明书进行。本批复自同意注册之日起24个月内有效,公司在注册有效期内可以分期发行公司债券。
【*ST美讯:公司股票可能存在因市值低于5亿元或股价低于1元而终止上市的风险】
*ST美讯公告,公司股票2025年1月3日收盘总市值为2.71亿元,已连续15个交易日低于5亿元。即使后续5个交易日连续涨停,也将因市值连续20个交易日低于5亿元而触及交易类强制退市。同时,公司股票2025年1月3日收盘价为0.95元,首次低于1元,存在连续20个交易日收盘价低于1元而被终止上市的风险。根据规定,上市公司出现两项以上终止上市情形的,按照先触及先适用的原则对股票实施终止上市。交易类强制退市公司股票不进入退市整理期。公司董事会将按照相关规定及时履行信息披露义务。敬请广大投资者注意投资风险。
【华润双鹤:全资子公司法莫替丁注射液通过仿制药质量和疗效一致性评价】
华润双鹤公告,全资子公司双鹤利民收到国家药监局颁发的法莫替丁注射液《药品补充申请批准通知书》,通过仿制药质量和疗效一致性评价。该药品主要用于消化性溃疡所致上消化道出血等。双鹤利民自2022年启动该药品一致性评价工作,于2023年6月提交申请,2024年12月获得批准。公司累计研发投入427.04万元。通过一致性评价将有利于未来的市场销售和市场竞争。
【奥赛康:子公司马立巴韦片获得药品注册上市许可申请受理通知书】
奥赛康公告,全资子公司江苏奥赛康药业有限公司于近日收到国家药品监督管理局下发的马立巴韦片上市许可申请《受理通知书》。马立巴韦是一种抗人CMV的抗病毒药物,用于治疗造血干细胞移植或实体器官移植后巨细胞病毒(CMV)感染和/或疾病。本次上市申请获得CDE受理,为国内第二家申报,如能顺利实现产品上市,将增加患者用药选择性,满足临床用药产品的需求,同时进一步扩大公司在抗感染领域产品的影响力。
【恒瑞医药:HRS-6768注射液临床试验获批准】
恒瑞医药公告,近日,公司子公司天津恒瑞医药有限公司收到国家药监局核准签发关于HRS-6768注射液的《药物临床试验批准通知书》,将于近期开展临床试验。HRS-6768注射液为公司自主研发的化学药品1类放射性治疗类创新药,国内外均未有同品种获批上市。本品适用于成纤维细胞活化蛋白阳性的晚期实体瘤患者。
产品
缤商APP用户后台
关于我们
公司简介加入我们
用户协议
隐私政策
联系我们
合作:135-8566-0971
客服:021-61673695
邮箱:support@bincial.com
地址:上海市浦东新区御桥路1220弄3号
DownloadAPP
视频号
WeChat
公众号
抖音
快手
Copyright© 上海播知科技有限公司 沪ICP备2023012989号-4