2024融资数量和金额同比下降30%和22.3%
核心要点:
■1、消费投资更谨慎了,全年融资事件460起,金额约274.96亿元,数量和金额同比双降
■2、早期项目依然能拿到融资,超6成投融资轮次在种子轮至A轮
■3、超4成融资金额在千万级别,投资集中在一线和超一线城市
■4、对比2023年,消费各赛道投融资数量均有不同程度下滑,规模化茶饮疯狂“卷上市”
■5、跨境出海成2024年关键词,AR/VR仍是资本心头好
2024年,依然是消费艰难修复的一年。消费行业整体面临销量下降、单价承压、产能过剩、库存增加等诸多挑战。在此情况下,消费领域的投资也愈加谨慎,各细分领域的投融资呈现出不同变化。
01 消费投资更谨慎了,融资数量和金额双降
融资数量和金额,同比下降30%和22.3%
据蓝鲨消费不完全统计,2024年,消费领域共发生投融资事件460起,相比2023年657起,同比减少了30%。

蓝鲨消费整理并制图(来源:IT桔子、36氪创投平台等公开信息)
消费领域投资明显更低调了,近4成投融资事件选择不披露具体金额。
而不考虑IPO轮次和未披露金额的投融资事件的话,2024年投融资金额总计约274.96亿元,相比2023年的353.9亿元,同比减少22.3%。
各领域投融资均有所下降,跨境出海投融资活跃
与2023年相比,食品饮料,餐饮、消费级智能硬件、美妆个护、宠物等领域的投融资数量都有所下降,但依然领先于其它细分赛道。

蓝鲨消费整理并制图(来源:IT桔子、36氪创投平台等公开信息)
而且,食饮品上游的农业养殖业、消费级VR/AR、跨境出海等领域的投融资非常活跃。
尤其是跨境出海,是近两年的热门赛道。据蓝鲨消费不完全统计,2024年跨境出海服务商投融资数量近40起,几乎是2023年的2倍;且有多家企业公开表示有出海计划。
投早投小成普遍共识,种子轮天使轮投融资超六成
从融资轮次看,2024年仍以早期投资为主,种子轮到A轮的投融资合计占比超过64.3%。其中,天使轮和A轮系列投融资占比分别达到29.3%、32.2%。B轮至E轮系列投融资合计占比仅15.2%。

蓝鲨消费整理并制图(来源:IT桔子、36氪创投平台等公开信息)
据蓝鲨消费不完全统计,2024年有超过30家消费企业成功上市或挂牌新三板,相比2023年上市企业数量大幅下降。但仍有不少企业在排队等待上市,据不完全统计,截至2024年末,也有至少30家消费企业已递交招股书或已通过问询。
2024年上市和挂牌的消费企业

蓝鲨消费整理并制图(来源:IT桔子、36氪创投平台等公开信息)
千万级投融资为主,亿元级投融资55起
据蓝鲨消费估算,不考虑IPO轮次和未披露金额的投融资事件的话,2024年投融资总额约为274.96亿元。
从公开金额的投融资事件看,千万级别的投融资事件最多,占比超过40%。超亿元投融资(含约亿和近亿)55起,相比2023年的72起,同比减少23.6%,其中超10亿元的投融资6起。

蓝鲨消费整理并制图(来源:IT桔子、36氪创投平台等公开信息)
若公开信息属实,据蓝鲨消费统计,在天使轮和A轮就拿到亿元级(含约亿和近亿)投融资的项目有23个,分布在餐饮(茶饮)、食品饮料、跨境出海、养殖种植、预制菜、宠物等细分领域。
消费投融资仍集中在一线和超一线城市
消费投融资在地域上,显示出高度集中的特点,主要集中在一线城市和超一线城市。主要因为这些城市的创业氛围更为活跃、创业环境更为友好,消费领域创业也更为聚集。
具体来看,获得投融资数量最多的5个城市分别是上海、深圳、北京、杭州、广州,分别有64、60、46、41、34起投融资事件,合计占比约为53.3%,与2023年基本保持一致。

蓝鲨消费整理并制图(来源:IT桔子、36氪创投平台等公开信息)
从省级行政单位来看,广东、上海、浙江、北京、江苏的投融资数量远远多过其它省份或直辖市,分别有105、64、54、46、41起投融资事件。
分区域来看,近9成消费投融资事件发生在长三角、珠三角、京津冀、山东、安徽、川渝、湖南、湖北、福建这8个地区和省份。
02 多个消费细分赛道格局重塑
食品饮料:上游项目价值凸显,健康产品更受关注
2024年,食品饮料赛道有以下3个特点:一是有17起亿元级投融资事件;二是食饮品产业上游的农业项目受到资本关注;三是食品饮料健康化趋势明显。
不考虑IPO轮次的话,2024年食品饮料赛道有17起亿元级投融资事件,其中有9起都发生在A轮中,且超半数都发生在农副产品种(养)植、加工和供应链等食饮品产业上游农产品或原料项目上。
食饮品产业上游的农业项目受到资本关注。据蓝鲨消费不完全统计,至少有超过30家从事农副产品种(养)植、加工、生物技术研发和供应链的企业获得投资。其中,未米生物、广东唐人神、天木生物、莱檬生物、金色农华等都获得亿元或超亿元级投资。

蓝鲨消费整理并制图(来源:IT桔子、36氪创投平台等公开信息)
食品饮料健康化趋势明显。随着健康观念的不断升级,消费者对健康食品饮料的关注度更高,主打健康牌的食品饮料产品的企业也更容易获得投资。
比如运动健康饮品ELECTRO X 粒刻、主打“超低体内存储、超低热量”系列食用油脂产品的脂代都获得千万元投资;而健康轻食代餐生产商暴肌独角兽、膳食营养补充剂品牌运营商和澍生物等都在早期天使轮就获得投资。

蓝鲨消费整理并制图(来源:IT桔子、36氪创投平台等公开信息)
餐饮:规模化茶饮疯狂卷上市、地域性餐饮受关注
2024年,餐饮赛道有以下几个特点:
一是,咖啡赛道热度下降,但部分品牌表现亮眼,如两岸小咖在A轮就获得1.1亿元的投资。个别有特色的咖啡品牌也受到关注,如将非遗肉饼与现制咖啡进行结合的“饼小咖”、国内首个卡通IP咖啡品牌摩内咖啡都在天使轮就获得千万级的投资。

蓝鲨消费整理并制图(来源:IT桔子、36氪创投平台等公开信息)
二是,新茶饮热度持续,规模化品牌疯狂卷上市。不考虑IPO轮次的话,2024年现制茶饮相关投融资11起,资本加码沪上阿姨、茉莉奶白等规模化茶饮品牌。获得弹药的茉莉奶白在今年加速拓店,2024年2月至现在已新开近500家门店。

蓝鲨消费整理并制图(来源:IT桔子、36氪创投平台等公开信息)
茶百道成功上市,拿下“奶茶第二股”。沪上阿姨、古茗先后更新招股说明书,为谁将成为“奶茶第三股”留下悬念。霸王茶姬和茶颜悦色,也传出计划赴美上市的消息。

蓝鲨消费整理并制图(来源:IT桔子、36氪创投平台等公开信息)
三是,中式连锁餐饮品牌获资本青睐。多家中式连锁餐饮品牌获千万级投融资,黑猫馋纸包鱼、尚明洞、向家凉皮、啫两手都在天使轮就获得千万级投资。

蓝鲨消费整理并制图(来源:IT桔子、36氪创投平台等公开信息)
老娘舅经过一路波折,终于成功挂牌新三板上市。绿茶餐厅今年再闯港交所,更新招股书,从2021年初递交招股书到现在已经4年时间,期间多次更新招股书,但迟迟未能上市。

蓝鲨消费整理并制图(来源:IT桔子、36氪创投平台等公开信息)
四是,地域性餐饮品牌受到关注。今年获得投融资的西街油条铺、皮皮王、新财肉记、韩釜巷、包笼天下等,分别是青岛早餐、西北餐饮、新港式烧腊、非遗朝 鲜族美食、杭州特色早餐等。徽菜品牌小菜园,在港交所主板挂牌上市。

蓝鲨消费整理并制图(来源:IT桔子、36氪创投平台等公开信息)
服务商:顺丰成年内香港的第二大规模IPO
不考虑IPO轮次的话,2024年有93家服务于消费类企业的服务商获得投资,其中亿元级投融资11起。细分来看,服务商领域的投资聚焦于包材、综合电商服务、营销数字化、供应链服务、品牌运营服务、冷链物流、餐饮管理服务等诸多领域。

蓝鲨消费整理并制图(来源:IT桔子、36氪创投平台等公开信息)
10家服务商上市或挂牌,其中,厚威包装是消费品包材商,迈富时、趣致集团是营销服务商,多点生鲜服务于本地生活。
顺丰顺利在港股敲钟,成快递物流行业首家“A+H”上市企业,募集资金净额达到56.62亿港元,成年内香港的第二大规模IPO。闪送也成功登陆美国纳斯达克,成为继美股的达达和港股的顺丰同城之后,即时配送行业内的第三家上市公司。
消费级智能硬件:AR/VR依然是资本心头好
不考虑IPO轮次的话,2024年消费级智能硬件领域共有超过40起投融资事件,其中亿元级(包括约亿元和近亿元)的投融资9起,基本都在B轮以后的轮次。

蓝鲨消费整理并制图(来源:IT桔子、36氪创投平台等公开信息)
细分来看,AR/VR相关、智能服务机器人等领域最受资本青睐,包括VR智能眼镜研发、AR光学解决方案、AR显示技术研发等的投融资共有18起;服务于家政、水下、地面清洁等各场景的智能机器人研发的投融资共6起。
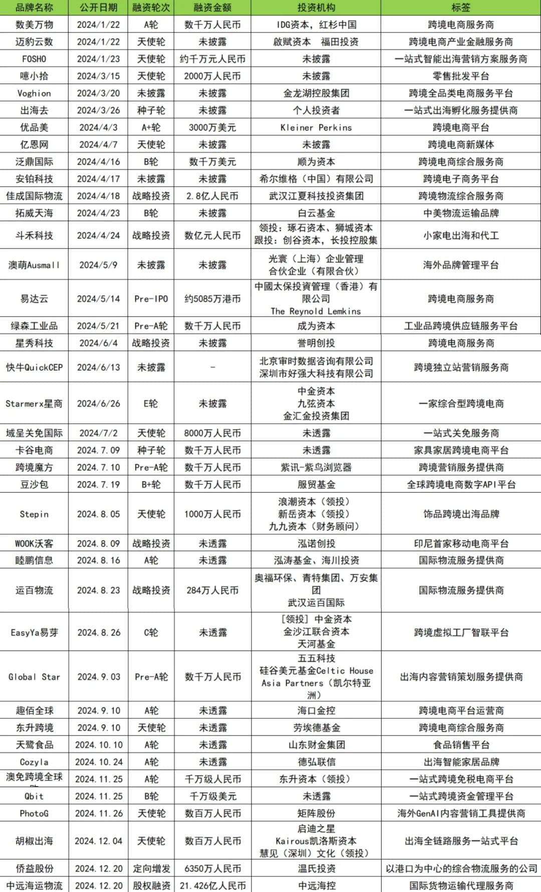
跨境出海:“不出海,就出局”成业界共识
跨境出海,已经成为2024年企业发展的关键词,中国企业按下出海快进键,“不出海,就出局”已经成为业界流行语。
据蓝鲨消费不完全统计,不考虑IPO轮次和未披露具体金额的投融资事件的话,2024年跨境出海领域的投融资近40起,覆盖跨境电商、跨境综合服务、跨境营销等各领域,3家跨境出海企业融资金额过亿。

蓝鲨消费整理并制图(来源:IT桔子、36氪创投平台等公开信息)
出海,也是近年茶饮品牌发展的一大关键词。继2018年蜜雪冰城和奈雪的茶成功进入海外市场后,一大批新茶饮品牌前赴后继,掀起“出海”热潮。今年以来,甜啦啦、茉莉奶白、茶百道等,都在东南亚市场开出新门店。
多个领域的企业都公开表示有出海计划。李宁与红杉中国成立合资公司,各方最大化发挥各自优势资源,助力李宁加快海外市场发展步伐,并在提高竞争力和保持灵活性的同时,有效管理境外市场风险。
美妆个护:投融资事件31起,毛戈平成“港股高端国货美妆第一股”
据蓝鲨消费不完全统计,不考虑IPO轮次,2024年美妆个护领域共发生投融资事件31起。剔除未透露具体金额的,2家企业获得亿元级投资。
值得注意的是,毛戈平获得1亿美元基石轮投资一个星期后,已经60岁的毛戈平终于在港交所敲钟,将自己创立已逾24年的毛戈平公司送上了“港股高端国货美妆第一股”的位置。
此外,草姬集团和朴荷生物也赶在2024年末分别登陆港交所和纳斯达克。

蓝鲨消费整理并制图(来源:IT桔子、36氪创投平台等公开信息)
宠物:投融资事件20起,最大一笔投资达10亿元
据蓝鲨消费不完全统计,不考虑IPO轮次,2024年宠物赛道共有投融资事件20起,与2023年的36起相比,投融资事件数量有所减少。但大笔投资更多,亿元级(含近亿元和约亿元)投融资共8起,最大一笔达10亿元。

蓝鲨消费整理并制图(来源:IT桔子、36氪创投平台等公开信息)
细分来看,资本仍然看重刚需领域,反映在数据上,宠物用品、食品、洗护和医疗领域的投融资数量最多。还有跨境宠物护理SaaS服务商MoeGo,A轮就获得2400万美元投资。
鞋服饰品:投融资事件超20起,两家黄金珠宝企业上市
据蓝鲨消费不完全统计,不考虑IPO轮次,2024年鞋服饰品赛道共有投融资事件20多起,覆盖服装、珠宝、黄金、供应链等细分领域。
亿元级(含近亿元和约亿元)投融资共6起,最大的两笔是来自老铺黄金、梦金园的基石轮投资,分别为5600万美元、2.12亿港元,也都顺利在港交所上市。

蓝鲨消费整理并制图(来源:IT桔子、36氪创投平台等公开信息)
03 小结:消费投融资触底反弹在即?
2024年消费行业IPO情况仍不理想。
受政策调整、市场环境变化以及企业融资需求的变化等多重因素共同作用,自2023年下半年以来,IPO受理和审核经历了显著的收紧。
2023年8月27日,证监会正式提出“阶段性收紧IPO节奏”,以促进投融资两端的动态平衡;2024年3月15日,证监会强调“全面强化监管执法”,并提出包括压实中介机构“看门人”责任的8项政策措施,企业上市门槛明显提高。
带来的结果就是:2024年IPO受理数量、在审排队数量都大幅减少。
据蓝鲨消费不完全统计,2024年至少有60家消费领域相关企业推进IPO进程,相比2023年大幅减少。其中,超过30家消费企业成功上市或挂牌新三板,至少30家消费企业已经递交招股书或已问询,等待上市。
而业绩门槛提高和行业限制的加强,使得IPO放缓的态势持续,部分上市不顺的消费企业选择转战港交所或新三板,比如蜜雪冰城从深交所转向港交所;“老娘舅”从上交所主板转向新三板,已经成功挂牌。但从已上市企业的表现看,港股破发率高、新三板的流动性不佳,也让消费企业上市观望情绪浓厚。
不过2024年10月后,随着中国A股和港股资本市场的活跃,以及中国消费企业出海热情高涨,港股上市又在年末迎来新一轮高涨,蜜雪冰城等企业都野心勃勃冲刺上市。
受2024年消费退出市场整体不畅的影响,从数据上看,2024年消费投融资数量和金额双降。方便速食、茶饮、烘焙、宠物等细分领域,都有消费品牌或沉寂、或收缩、或被收购,甚至深陷债务危机,面临倒闭风险。但蓝鲨消费跟众多一线消费投资机构交流,他们认为中国消费企业估值已跌到了谷底,一些好的项目经受住这两年市场的极限考验,营收和利润依然保持增长,现在正是资本入局投好项目的最好时机。而退出市场的活跃也增加了投资机构的信心,真正到了“别人恐惧我贪婪”的时节。
专注消费投资的启承资本合伙人万晓在2024年12月7日举办的2024消费产业独角兽峰会上表示:“消费行业看似门槛低,产业链却很长,做好并不容易。我们已经从增量时代进入存量时代,从卖方时代变成买方时代,摆在大家面前的只有两条路:一条路是向下‘卷价格’,做好低成本供应,另一条路是向上‘卷价值’,做好低成本试错,而无论走哪条路,更重要的是有匹配的能力去实现。”
毕马威中国风险管理合伙人高原也在2024消费产业独角兽峰会上表示,2025年有几大消费趋势值得关注:
其一是“价值”,包括情绪价值和功能价值;其二是“出海”,需要企业打造一体化能力,同时结合企业产品的市场和战略定位,才更容易取得成功;其三是“低线城市”,很多高线城市的细分赛道已经饱和,不断向低线城市开拓,才能找到新的发力和增长点;其四是“企业内功”,打铁还需自身硬,当潮水退去时就能看到谁在裸泳,修炼内功是企业必修课。
本文来自微信公众号“蓝鲨消费”