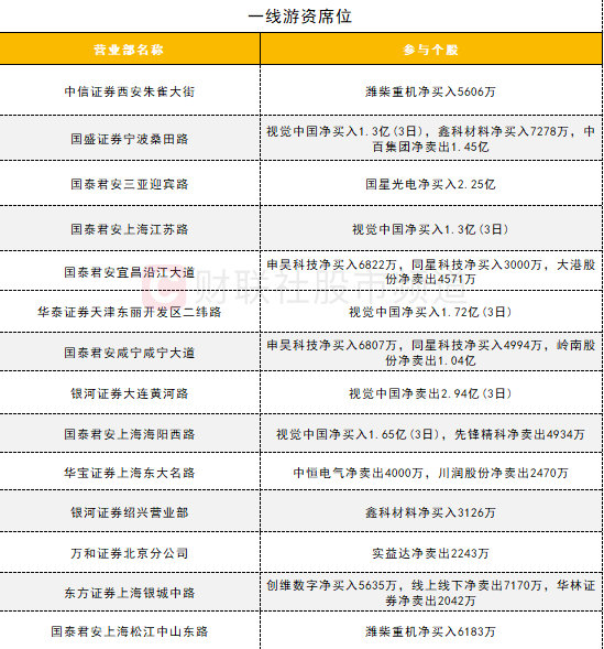
【数据看盘】多只中证1000ETF成交额大增 四家一线游资联手抄底视觉中国
沪深股通今日暂停交易。板块主力资金方面,所有板块主力资金全部净流出。ETF成交方面,港股央企红利ETF(159333)成交额环比增长374%。期指持仓方面,IM合约空头加仓数量大于多头。龙虎榜方面,星宸科技获机构买入1.03亿;岭南股份获机构买入超4000万;川润股份遭机构卖出超7000万;露笑科技遭机构卖出超6000万;国星光电获国泰君安三亚迎宾路营业部买入2.25亿;中百集团遭国盛证券宁波桑田路营业部净卖出1.45亿;先锋精科获两家量化席位合计买入超亿元,同时遭一家量化席位卖出超7000万。
一、沪深股通前十大成交
今日沪深股通暂停交易。
二、板块个股主力大单资金
从板块表现来看,银行、脑机接口、液冷服务器等少数板块上涨,电商、培育钻石、民爆、Sora概念等板块跌幅居前。

板块资金流出方面,电子板块主力资金净流出居首

主力资金流出前十的个股所属板块较为杂乱,东方财富净流出居首。
三、ETF成交


四、期指持仓

五、龙虎榜
1、机构

卖出方面,液冷服务器概念股川润股份遭机构卖出超7000万;铜缆高速连接概念股露笑科技遭机构卖出超6000万;算力概念股城地香江遭机构卖出超5000万。
2、游资

