1-11月VC/PE报告:募资市场迎来腰斩,投资市场趋于平稳
“用数据延伸你的阅读”,本期超越J曲线带来2024年1-11月VC/PE市场报告。募资整体同比减少近五成,并购基金成为热门,头部机构投资再度缩减。更多详情见下文:
核心发现
· 2024年1-11月募资市场小幅走低
2024年1-11月VC/PE市场新成立基金共计4173支,同比下降45%;新成立基金认缴规模共计2983.9亿美元,同比下降46%。单支基金募资均值为7150.59万美元,同比下降1%,募资市场整体腰斩。从参与基金设立的机构来看,本期参与募资机构数量总计2502家,相比去年同期3835家减少超三成。
近年来,经济、政治、监管等多方面影响下,募资压力与日剧增。8月,广东省出台相关条例明确,对于国有天使投资基金、创业投资基金,不以国有资本保值增值作为主要考核指标,有望成为国资创投深化改革迈出的重要一步。


·新成立基金数量地区分布
2024年1-11月,浙江省新设基金702支,同比下降50%,募集规模总计299.88亿美元,同比下降39%。其他省份新设基金数量在市场降温前提下均不同程度减少。

2024年1-11月,北京市募集规模总计788亿美元,同比上升289%,新设基金108支,同比下降8%。北京、上海募资规模逆势增加不乏国家级、省级产业基金的集中设立以及银行资本进入市场等原因。

· 新成立基金市级地区分布
2024年1-11月,嘉兴市新设基金271支,同比下降54%,募集规模总计63.12亿美元,同比下降45%。新设基金数量前十市级地区来看,武汉市基金数量同比降幅最小,细分LP出资情况来看,地方国资发力尤为显著。

2024年1-11月,深圳市募集规模总计112.41亿美元,同比上升32%,新设基金168支,同比下降57%。成都、绍兴等地母基金、引导基金集中设立,带动地方募资规模排名分别至市场五、六位。

·并购基金成为热门
2024年国内募资市场现状尤为惨烈,机构举步维艰,退出作为主要阻力之一,S基金和并购则愈发受关注,9月末“并购六条”(证监会《关于深化上市公司并购重组市场改革的意见》)发布的同时,决策层持续出台政策助力并购重组,多地政府也积极接力,推进有关措施、方案的出台。大量GP开始做并购顾问,开始设立并购基金,带资入组。


·2024年1-11月重点新设基金
2024年1-11月,国资背景产业投资基金是市场上主要投资方式之一,产业投资方向来看,主要聚集于市场活跃赛道如集成电路、人工智能、先进制造和生物医药等等。多支国家级产业基金于本期相应设立。

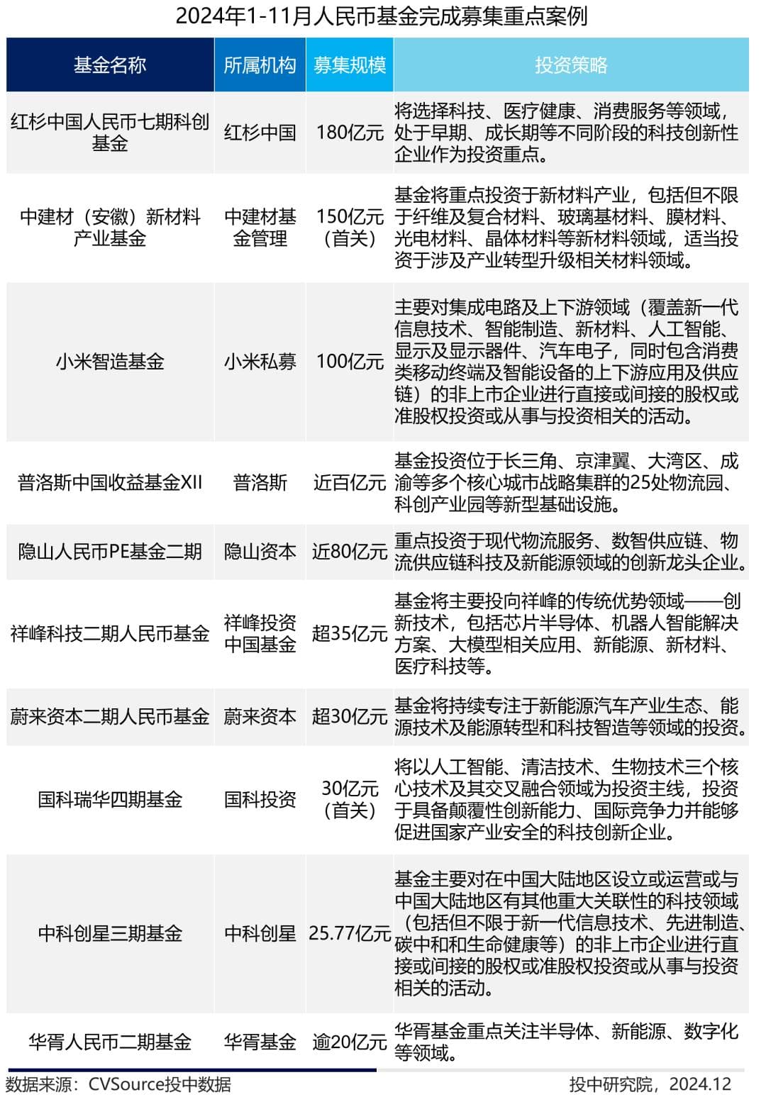
· 2024年1-11月完成募集人民币基金重点案例

· 2024年1-11月完成募集外币基金重点案例

· VC/PE市场投资活跃度下降
2024年1-11月,中国VC/PE市场投资数量7678起,同比减少8%,投资案例规模1274亿美元,同比减少8%。当前一级市场持续陷于寒冬之中,以往相对活跃的投资氛围被冷峻的观望情绪所取代。基金募资难、退出难,致使减少更多资金流向市场;投资数量来看,自2022年起,投资市场已连续3年持续走低。

本期投资均值来看,机构出手仍较为谨慎,投资均值位于近年低值,但是从项目融资角度来看,资金更多地汇集在部分热门赛道及热门项目中。

· VC/PE市场投资地区交易概况
2024年1-11月,投资地区对比来看,广东地区融资数量最为突出,获投案例数量1259起,交易规模超160亿美元。江苏省紧随其后,获投案例数量1243起。上海地区最为吸金,交易规模累计超166亿美元。

前十大活跃地区投资案例情况对比来看,广东、江苏持续位于全国高位,上海地区交易规模也一直位于市场首位,北京、四川等地交易规模于本期有显著减少,浙江、山东等地交易规模逆势上升。

·头部机构市场占比再度缩减
2024年1-11月,“TOP250”旗下共计629个投资主体参与投资,与2023年同期678个投资主体同比减少7.2%,市场总投资主体8930个,头部机构占比7%;“TOP250”旗下主体共计参与2190笔投资交易,占市场整体的29%;投资总规模为432亿美元,占市场整体的34%。头部机构参与事件小幅减小,市场降温前提下头部机构活跃度也保持在历史低位。


· 电子信息行业投资数量及规模双双夺魁
2024年1-11月电子信息行业持续领跑,投资数量2341起,交易规模总计380.77亿美元,市场占比均在30%左右,投资数量及规模双双夺魁,其中半导体领域项目获投达954起,投资规模162.75亿美元,市场占比12%-13%。

· 体育行业投资同比更活跃
2024年1-11月,细分各行业投资数量及规模来看,市场普遍降温影响下,医疗健康、先进制造、体育等领域投资交易数量逆势上扬。体育行业同比增幅65%最为突出,其中体育用品领域融资交易占据主要地位,获投企业主要从事户外用品、健身产品、滑雪装备等赛道,总计涉及交易数量10起,交易规模6.31亿美元。

· VC市场投资持续活跃,规模同比再度增加
2024年1-11月中国VC市场持续活跃,投资数量占比77%,同比去年小幅上升;投资规模占比达到60%,同比再度上升7%。市场整体投资均值减少下,VC阶段投资均值1291万美元,小幅下滑。



· 早期投资交易同比大幅增加
2024年1-11月,融资交易中,早期投资数量1709起,同比去年1315起数量大幅增加,占比26.9%持平;A轮交易数量2982起持续领先,交易规模总计383.46亿美元在融资交易占比中同样突出,较去年同期317.13亿美元小幅增加。

细分热门行业的投资阶段来看,VC阶段占据主要位置,VC/PE机构参与的并购交易相较PE阶段融资占比更胜一筹。

·重点融资案例Top10

· 198家中企实现IPO上市,VC/PE渗透57%
2024年1-11月,共有198家中企实现IPO上市,其中112家上市公司身后有VC/PE机构背景,渗透率为57%,有所回落。退出回报率361%,再度回落,境外IPO占比降至9%。
近年来,随着资本市场监管政策加码,企业上市门槛提高,IPO市场持续放缓。而9月下旬,中国政府推出一揽子政策力度显著超出预期,两地资本市场给予了积极的回应,港股市场的流动性增强,市场情绪有望改善。


数据说明:
为方便读者使用,现将报告中数据来源、统计口径及汇率 换算进行说明
数据来源
本报告图表数据来源均为CVSource投中数据
统计口径
新成立基金:于统计期限内,新注册成立的基金
完成募集基金:于统计期限内,宣布募集完成的基金
融资规模:统计市场公开披露的实际金额,对未公开具体数值的金额进行估计并纳入统计
汇率换算
报告中所有涉及募资规模和投资规模均按募资或投资当日汇率,统一换算为美元进行统计
本文来自微信公众号“超越 J Curve”