富豪追捧的抗衰黑科技“外泌体”,到底是个啥?
总体评价
❌ 不推荐 ——对普通消费者来说,不推荐目前(截至2024年末)的自费外泌体疗法,无论是医美还是治疗其他疾病。
❓ 建议观望后续研究——目前研究界在做的比较有谱的方向包括,递送药物的外泌体,诊断疾病的外泌体方法,以及一些治疗严重疾病的外泌体临床试验。
你听说过“外泌体”吗?
没听说过很正常,这个小众术语最近几年才刚刚兴起。
不过,在一些广告宣传里,外泌体已经成了什么都能治的万灵药——脱发、皮肤老化、痤疮、湿疹、疼痛、炎症、新冠后遗症、帕金森病、阿尔茨海默病……只有你想不到的,没有它不敢治的。
到底什么是外泌体?
简单点说,外泌体就是细胞自然产生的、从细胞内排到细胞外的纳米级囊泡,它有双层膜,一般是球形,直径大概在40~150纳米,只有红细胞的百分之一。
电子显微镜下的外泌体(exosome)就长这样[1],照片里还可以看到B细胞内部的溶酶体(lysosome)以及多囊泡体( MVB )。

“我们倾向于将它们描述为从细胞中排出的小膜泡。它们就像迷你小细胞,构建方式与细胞相似,具有相似的内容。但它们没有细胞核,无法繁殖,也没有生命”,瑞典卡罗林斯卡学院的免疫学教授苏珊娜·加布里埃尔森(Susanne Gabrielsson)说。[2]
最早,科学家们觉得外泌体是细胞往外丢的垃圾袋,里面装的是细胞不想要的废物。
但后来研究发现,外泌体其实是细胞之间互发的“快递”,让细胞可以转移生物物质(蛋白质、RNA、脂质和互相传递信息,等等)。
加布里埃尔森说,“我经常将外泌体比作一封带有地址、发件人和信息的邮件。外泌体在细胞之间传递信息,有些更倾向于传给特定细胞,有些则是随机投递。它们的内容也许是警告其他细胞要被激活,或者告诉其他细胞一切都好。它还带着发信人信息,你可以看到它起源于什么细胞,那个细胞状态如何。”
另外,由于外泌体可以携带许多不同的分子,所以比起常见的单个神经递质或者细胞信号分子,外泌体可以传递更复杂的信息。
衰老的细胞可以发出“我老了”的信息,免疫细胞可以发出“速来支援”的信息,癌细胞可以会发出“请支持我生长”“免疫系统别攻击我”的信息。
“变废为宝”的外泌体,现在被视为“无细胞治疗”的希望。来自某种细胞的外泌体,可能具备那种细胞的功能——来自干细胞的外泌体,也许可以启动组织修复。来自免疫细胞的外泌体,也许可以调节免疫应答。
此外,外泌体还被视为“递送药物的打包快递系统”,比如说,针对某种细胞的外泌体,就可以把药物针对性地送到那种细胞里。不仅如此,外泌体还可以穿透血脑屏障,把本来无法送进大脑的药物送到大脑里。
这些都是很有希望的研究方向。
但目前关于外泌体的开发,依然停留在实验室和临床实验阶段。因为把外泌体开发成产品,是件很困难的事情。[3]
首先,外泌体不是一种东西,而是一大类东西。
外泌体可以来自很多种不同的细胞,光是人的外泌体,就可能来自干细胞、癌细胞、骨髓细胞、脂肪细胞、牙髓细胞、神经细胞、巨噬细胞、心肌细胞、肝细胞等等。而其他动植物,也都有不同的外泌体。
此外,外泌体对培养条件很敏感,即使来自相同类型的细胞,也可能包含有不同的东西。
这家公司提供的“外泌体”,和那家公司提供的外泌体,很可能是全然不同的两包物质。那些成分既可能对人有益处,也完全可能对人有害,甚至可能带来危险。
总之,外泌体的质量不均匀,安全性不确定。对监管部门来说,要给这么混乱的外泌体制定管理规则,是非常困难的事。在监管部门还在缓慢研究细则时候,已经出现了一片外泌体疗法的“法外之地”。
在社交媒体上用“外泌体”为关键词搜索,就会看到很多广告。
和其他很多“医美新疗法”一样,韩国医美界最先把外泌体推介给了客户,然后这个小众新疗法慢慢传到欧洲、美国和亚洲。
医美从业者告诉客户们,外泌体能让身体“自我更新”,让你重新拥有年轻紧致的肌肤和浓密光泽的秀发,收费从几百美元到上万英镑不等。
有时候,外泌体疗法也被称为“细胞外微囊泡疗法”、“干细胞培养上清液”或者“无细胞疗法”,“无细胞”的意思是“来自细胞,但不包括细胞”。
不得不佩服外泌体营销者的一点是,他们在打比喻上是有一手的。
在纽约开美容诊所的 Chris Bustamante说,“如果干细胞是香槟,外泌体就是香槟的气泡。我们都喜欢香槟,不过,干细胞非常昂贵而且很难获得,因此第二好的东西是外泌体。” [4]
在伦敦开外泌体诊所,为客户提供植物来源(经常是来自玫瑰)外泌体的Shameema Damree 博士说:“如果你是一部手机,用外泌体就像将你从 3G 升级到 5G。”[5]
当然,比喻经常不会“严格对应事实”,(在医美行业尤其如此),被比喻说服是一件危险的事。
除了打比方,外泌体广告还往往会放上“外泌体使用前/外泌体使用后”的客户对比照片,比如有一家公司就营销用鲑鱼外泌体来治疗痤疮。

讲真,治疗痤疮的成熟疗法已经有很多了,随便找一家正规医院的皮肤科,有很多已经验证过药物和疗法,你根本不需要用到外泌体。
但有些钱多人……人富有探索精神和自体实验勇气的客户,还是纷纷试起了外泌体治疗。
在伦敦开美容诊所的Debbie Thomas说,她把外泌体介绍了包括好莱坞明星在内的许多客户,这些客户在激光治疗后,把外泌体溶液(据称含有数十亿个外泌体)涂在脸上,就能镇定肌肤,增加肌肤的光泽和饱满度。Thomas还说,外泌体“不会改变结构,不会僵硬难动(像肉毒),通过微创技术就能获得更健康更好的肌肤”。
金·卡戴珊(Kim Kardashian) 曾在instagram上发过她接受外泌体医美的视频,在视频里,她接受的应该是涂抹外泌体。

当然,抗衰网红/换血富豪布莱恩·约翰逊(Bryan Johnson)也没错过这个潮流。他把外泌体用来快速镇定皮肤以及防止秃头。

这一通操作猛如虎,看得一些正规整形医生都感到害怕。
纽约的美容医生父子档,Joel Kopelman医生和Ross Kopelman医生忍不住专门做了几个视频吐槽布莱恩的外泌体疗法。

布莱恩拿着用于自己皮肤的外泌体,右边面色凝重的是Joel Kopelman医生。

布莱恩在对自己的头皮用外泌体,右上角对此操作面露痛苦之色的是Ross Kopelman医生。
两位大小Kopelman医生表示,布莱恩的做法有很多问题:
①在使用外泌体的同时,一起用上诸多疗法。
比如在使用外泌体治疗脱发的同时,也用上了FDA推荐的米诺地尔等正规疗法。
这样其实分不清效用到底是来自正规疗法还是别的什么。
而且很多疗法同时用,会增加副作用风险。
②可能传染疾病。
布莱恩使用的外泌体来源,生产厂家说是来自骨髓干细胞和人类脐带干细胞,问题是,这些都是来自人的细胞,而用户对这些人的医疗史/有无传染病一无所知,对这些外泌体的制造过程一无所知,这些外泌体完全可能携带某种可以传染人的疾病。
事实上,按照监管规定,如果外泌体要用于“诊断、治疗、缓解、治疗或预防疾病”,就得按照药品或生物产品进行监管。如果是源自人类细胞的外泌体,监管会更加严格。
上有政策,下有对策。外泌体诊所们主要用了两种方法来规避监管。
一、把外泌体归类成“化妆品”。
理论上来说,这些外泌体“化妆品”,只是“以擦拭、倾倒、喷洒、引入等方式应用于人体的物品……用于清洁、美化、提升吸引力或改变外观。”是不可以声称自己有任何健康益处或者功效的。
二、只提供来自非人类细胞的外泌体。
比如伦敦的诊所就很喜欢提供来自玫瑰的外泌体——说是外泌体,也不知道和传统的“玫瑰提取物”有多大区别。反正诊所就那么一说,客户就那么一听。
英国的戴夫 ·帕特尔(Dev Patel)医生给客户提供来自植物以及鲑鱼的外泌体,用于皮肤护理和治疗脱发。帕特尔说,“在疾病传播风险上,鱼是一种低风险的选择。”
为了治疗秃头,帕特尔会在客户的头皮上用微针刺出数以万计的小孔,然后把来自鲑鱼的外泌体喷到这些微小的孔洞里,据说6~10周后,客户就会有更浓密的头发。
在护理客户皮肤时,帕特尔会给客户用一瓶外泌体,同时再用一小瓶别的成分的混合物,那些成分也都是被认为有益于肌肤健康的。
主打一个量大管饱,乱拳打死老师傅,总有一种成分能起效,至于起效的是不是外泌体,天知道。
在此之前,帕特尔曾给客户提供过来自人体脂肪细胞的外泌体,然后他才发现在欧洲销售来自人类细胞的外泌体是非法的——当然,发现之后他就没敢再用。帕特尔说,都怪分销商向他提供了错误信息,说在皮肤上局部使用人类来源的外泌体,只是一种“超适应症用途”(off label use)而已。
不过,外泌体生产者也分流派。在纽约用人类脐带干细胞制造外泌体的克劳利一家,就对这些来自其他生物外泌体不以为然。艾琳·克劳利(Erin Crowley)说,来自植物或鱼类的外泌体“就压根没有与人类细胞对话的正确语言”。[6]
克劳利家的公司所制造的人类外泌体除了在美国销售,还在加拿大、阿联酋、巴基斯坦、黎巴嫩和土耳其销售。一瓶5毫升号称含有10亿外泌体的液体,售价是9瓶1999美元,每瓶大概222美元。

无论如何,外泌体已经成为医美商业领域的一个增长方向。
与微针和激光治疗相结合的外泌体,以及与保湿霜精华液混合的外泌体,销售额都在增长。[7]
报告机构Valuates Report认为,外泌体的护肤市场会在2030年增长到7.3亿美元,每年大概增长9.6%。[8]

对于这些已经在闷声发财的外泌体疗法,临床医生和研究者的态度大概是:
这都啥玩意?
在他们看来,这些市售的“外泌体”,从头到脚都是问题:
“问题在于,外泌体目前的制造、运输或临床使用方式,背后并没有科学支持。”美国整形外科医生协会主席史蒂文·威廉姆斯博士(Steven Williams)说,“最大的风险是它们完全无效,很多说法是出于营销目的,而不是医学科学”。
剑桥大学的外泌体研究者詹姆斯 ·埃德加(James Edgar)说,“基本上,我们真的不知道他们在做什么,是好是坏……这么说吧,我是不会要那些玩意的。”
生物伦理学家利 ·特纳(Leigh Turner)说,“外泌体已经成为几乎可以治疗一切的灵丹妙药,风险被最小化,而收益被夸大了。”
特纳发现,外泌体疗法大概是在2016年后遍地开花的,但从2016年至今,外泌体的安全性或者有效性数据并没有增加多少,唯一大幅增加的,就是营销和炒作。在新冠大流行期间,甚至有多家公司声称可以用外泌体来预防新冠感染,或者治疗新冠后遗症。[9]
对于那些来自其他动物(鱼、猪、牛等等)的外泌体,特纳也持怀疑态度,他觉得,人类来源的外泌体显然有风险,但这些动物来源的外泌体也谈不上“更安全”,在人体里使用动物细胞或组织或提取物,经常会带来感染风险。
英国雷丁大学的再生医学副教授达里厄斯·维德拉(Darius Widera)博士 [10]也关注到了外泌体疗法的潜在风险,他说,“顾客为无效甚至危险的治疗支付了大量现金。”
维德拉(Darius Widera)博士专门研究过外泌体疗法,2023年他在《干细胞研究与疗法》期刊上发了篇论文[11],调研的就是外泌体疗法的乱象——有用于皮肤护理的,有用于治疗秃头的,有宣称自己能治疗新冠、关节炎、帕金森、莱姆病、糖尿病、癌症、阿尔茨海默症、自闭症的……
主打一个什么都敢吹。
然而,这些营销甚至完全没有提到外泌体潜在的风险。
举个例子,来自脑细胞的外泌体就是一种“双刃剑”,既可能携带促进神经退行性疾病的分子,也可能携带具有神经保护作用的分子,具体效果取决于它们携带的“货物”。[12]
2019年,FDA在官网上发布过关于外泌体产品的公开警告[13],原因是有多个内布拉斯加州的患者,因接受未经批准的含有外泌体的产品治疗,而经历了严重的不良事件。
2022年,广东药监局发布过关于“外泌体化妆品”的警告[14]:
目前,外泌体在医学领域的应用效果尚未受到科学界的广泛认可,相关应用试验仍处于临床研究阶段。国家药监局发布的《已使用化妆品原料目录》中未收录“外泌体”相关化妆品原料,也未有“外泌体”相关化妆品新原料获得国家药品监管部门批准或者完成备案。
市场上出现的一些所谓“外泌体化妆品”,宣称含有“植物外泌体”或者“动物外泌体”,实际上产品配方中可能添加的只是某种植物提取物或者动物来源原料,并非“外泌体”。因此,“外泌体化妆品”只是编造的伪概念,实际上根本不存在此类产品。
根据《化妆品监督管理条例》规定,化妆品标签禁止标注虚假或者引人误解的内容,明示或者暗示具有医疗作用的内容。上述所谓“外泌体化妆品”,涉嫌存在误导、欺骗消费者和虚假夸大宣传、明示或暗示具有医疗作用等违法违规行为。
2023年,日本一家知名私人整容诊所给至少四名患者施用了外泌体(来自干细胞上清液),其中一个患有 IV 期肺癌的使用者在用后癌症迅速恶化[15] 。
虽然比起干细胞,外泌体一般被认为是癌症风险较低。但剑桥大学的外泌体研究者詹姆斯 ·埃德加(James Edgar)觉得,如果外泌体送来了过量的生长因子受体,依然可能增加癌症风险。
2020年,研究外泌体的细胞外囊泡国际学会(ISEV)曾在官网上发过给患者的提醒信息[16]——
⚠️研究外泌体的科研人员需要采用非常严格的方法来分离和鉴定外泌体,在收集外泌体的过程里很容易引入杂质和污染物,哪怕外泌体是来自你自身细胞,都会因为暴露在实验室环境里而带来污染和随后的感染问题。
(实验室的尚且如此,其他诊所/公司做的会是怎样呢?)
⚠️各大国的监管部门,目前还没有正式批准的外泌体疗法。
外泌体疗法都还在研究和临床试验阶段,安全性和有效性都还不确定,如果你想尝试,应该咨询专业医疗人士。
⚠️接受未批准的外泌体疗法的风险包括:
✖接触到含有杂质和病原体(如细菌或病毒)的危险产品。
✖没有科学证据表明这些疗法可以治疗或减轻您的疾病症状。
✖许多外泌体疗法价格昂贵,花在这些治疗上的钱很可能是浪费。
如果您相信“贵的东西一定好”,或者如果您为了接受外泌体治疗而筹集资金,意识到这点尤其重要。
⚠️建议谨慎看待包括外泌体在内的新疗法,尤其是当你要为此付大钱时。
如果它看起来好得令人难以置信,那么它可能就真的“难以信任”。
以下是一些警讯:
✖它被宣传为万灵药。
✖它仅在网上或媒体上销售。
✖它的效果只来自用户证言。
✖自称没有风险。
✖你的医生不知道那东西。
✖它是实验性的,但不是在临床试验中提供给您(患者可以询问临床试验的注册号,或询问是否可以在监管机构查到该研究。)
✖它是实验性的,但您不会获得有关预期效果和潜在风险的信息文件来帮助您决定是否应该接受治疗(这称为“知情同意”)。
✖它尚未在临床试验中针对“您的疾病”进行测试(如果某物针对其他病症进行了测试,并不意味着它对您的病情有效或对您无害)。
细胞外囊泡国际学会(ISEV)的这些建议,现在依然有效。
不过,外泌体依然是个有希望的研究方向。
在clinicaltrials.gov 上搜索“外泌体”,可以得到422个世界各地进行的临床实验。

在中国的临床试验注册中心搜索外泌体,也有216条记录。

科研界正在研究的,大多是来自人类细胞的外泌体。
一些关于外泌体的临床实验也在进行中,主要是如下三个方向——
①用人类来源的外泌体,治疗疾病。
②用改造过的外泌体,递送药物。
③用来自外泌体的线索,诊断疾病。
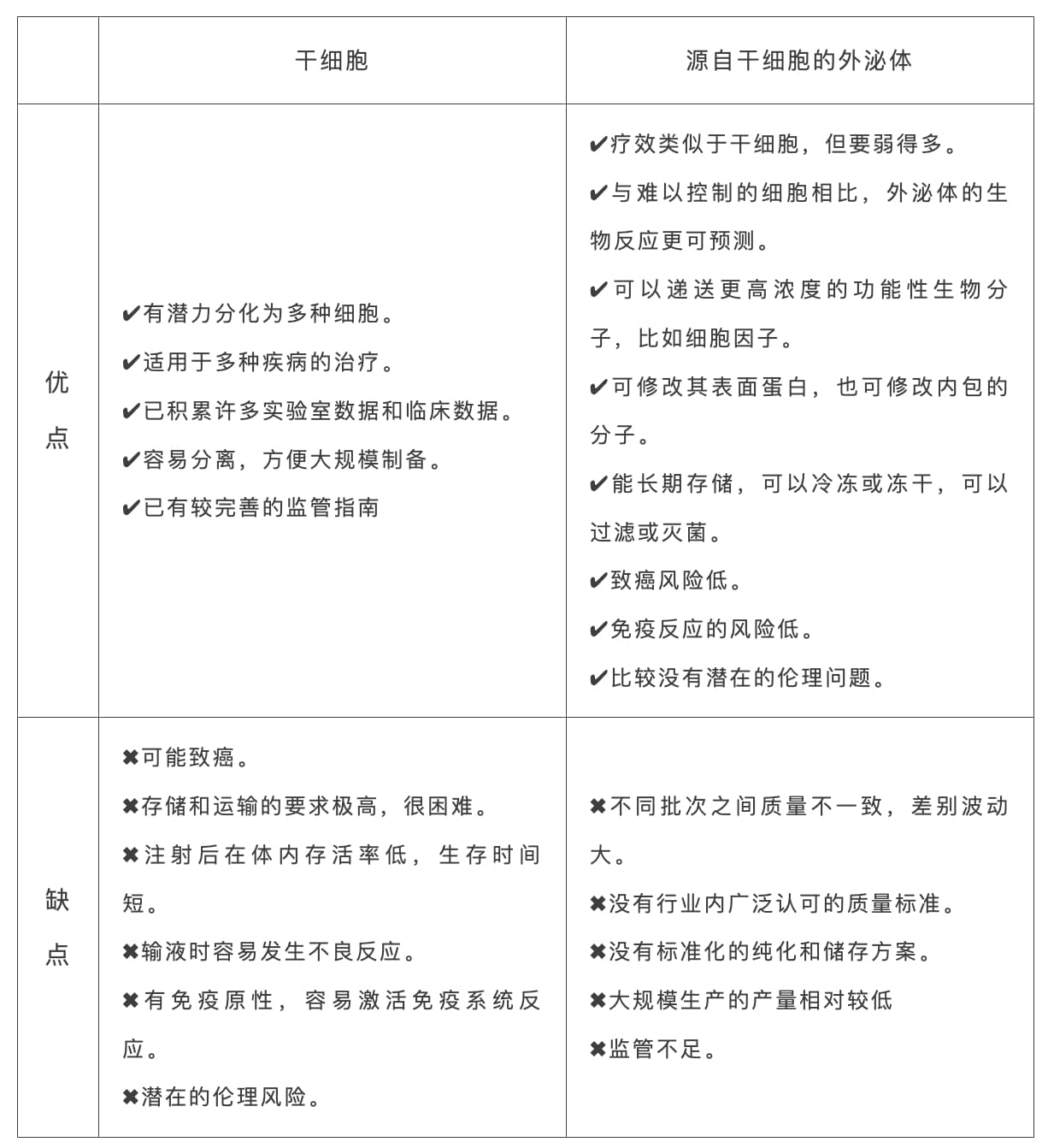
用于治疗的,主要是源自人类细胞的外泌体,特别是人类干细胞来源的外泌体(stem cell-derived exosomes, SC-Exo) [17] :胚胎干细胞(ESCs)、诱导多能干细胞(iPSCs)、造血干细胞(HSCs)、间充质干细胞(MSCs)、神经干细胞(NSCs)和内皮干细胞/祖细胞(EPCs)等等,都可以用于制造外泌体。
这些人类干细胞外泌体,有希望成为干细胞疗法的弱化版——效果更弱,但更安全,毕竟干细胞在复制过程里可能失控,而外泌体只是一群不能自我复制的生物分子。

还有一些体外的细胞实验和动物实验,显示出来自干细胞的外泌体可以产生抗衰老作用,举几个例子:
2020年一篇韩国研究论文[18]显示,人类干细胞里产生的外泌体,对真皮成纤维细胞能有抗衰的保护作用。
2024年发表在《自然·衰老》上的一篇动物研究论文显示,来自年轻小鼠血浆里的外泌体,能改善老年小鼠的线粒体功能,让老年小鼠的记忆、耐力提升。[19]
然后是用外泌体来靶向送药。
外泌体的外层可以作为保护层, 保护药物在到达目的地之前不被降解。
“外泌体快递服务”,有如下优势[20]:
卡罗林斯卡学院的Samir EL Andaloussi就曾经尝试将抗癌药物多柔比星(doxirubicin)装载到外泌体中,这些外泌体的表面带有特定抗体,在实验里实现了显著减少黑色素瘤生长的效果。
哥伦比亚大学的程柯(Ke Cheng)也在研究用改造后的外泌体去治疗疾病,比如心脏病发作造成的损伤。他的团队刚发了一篇论文[21],用人胚肾细胞来源的外泌体(HEK-Exo)去递送治疗用的mRNA,小鼠吸入这些外泌体后,可以抑制肺癌生长,抑癌效果比用脂质体递送更好。
程柯说,“你需要科学,你需要知道它们为什么起作用。”
最后,外泌体有希望用于诊断疾病,判断疾病的来源、发展和预后。
从血液/脑脊液等等样本里分离出的外泌体,能提示 “细胞正在经历什么”的线索。
美国安德森癌症中心的癌症生物学家拉古•卡鲁里(Raghu Kalluri)就在研究与癌症相关的外泌体,他说,癌细胞可能会通过外泌体“说服”周围细胞支持它生长,而肿瘤周围的细胞也可能通过外泌体,向免疫系统发出求救信号,“外泌体在癌症进展和转移里肯定起作用,这是一个活跃的研究领域。”
卡罗林斯卡学院的加布里埃尔森同意这点,她说,“如果你将乳腺癌细胞与来自前列腺癌的外泌体一起注射到动物体内,乳腺癌细胞就会像前列腺癌一样转移。这表明是外泌体决定了癌细胞进入哪个器官。如果癌细胞产生的外泌体可以被关闭,癌症将更难转移。”
总之,外泌体是很有希望的研究方向。
但问题是,目前市面的外泌体疗法或者外泌体医美,既不能确保“货能对版”,也还达不到当代医学的安全/有效标准——要么什么实验结果都没有,只有顾客证言和前后对比(里面猫腻太多),要么只有动物实验结果,要么只有小规模的临床前实验。
抗衰网红们使用的外泌体,究竟是给这个领域带来更多的热度和“钱途”,还是让这个领域变得道路更曲折、监管更严格?
研究外泌体的伦理学家特纳说,目前的外泌体宣传往往是“营销、炒作,混着一些从科学论文剪贴来的可信主张”,“这让我们更难以获得任何有意义的公众理解和讨论。”
References:
[1]Edgar, J. R. (2016). Q&A: What are exosomes, exactly? BMC Biol., 14(1), 1–7. doi: 10.1186/s12915-016-0268-z
[2]High hopes for small bubbles. (2021). Retrieved from https://ki.se/en/research/popular-science-and-dialogue/interviews-and-portraits/high-hopes-for-small-bubbles
[3]Wang CK, Tsai TH, Lee CH. Regulation of exosomes as biologic medicines: Regulatory challenges faced in exosome development and manufacturing processes. Clin Transl Sci. 2024 Aug;17(8):e13904. doi: 10.1111/cts.13904. PMID: 39115257; PMCID: PMC11307316.
[4]Kato, B. (2024). The latest trendy skin care treatment replacing the viral 'vampire facial'. New York Post. Retrieved from https://nypost.com/2024/06/17/lifestyle/latest-trendy-skin-care-treatment-replacing-viral-vampire-facial
[5]Dolan, R. (2024). How exosomes, nano-sized cellular substances, are regenerating people's faces. British GQ. Retrieved from https://www.gq-magazine.co.uk/article/exosome-therapy-skin-hair-results
[6]Hamzelou, J. (2024). Exosomes are touted as a trendy cure-all. We don’t know if they work. MIT Technology Review. Retrieved from https://www.technologyreview.com/2024/10/29/1105861/exosomes-are-touted-as-a-trendy-cure-all-we-dont-know-if-they-work
[7]Olumesi, K. R., & Goldberg, D. J. (2023). A review of exosomes and their application in cutaneous medical aesthetics. J. Cosmet. Dermatol., 22(10), 2628–2634. doi: 10.1111/jocd.15930
[8]Exosomes Skincare Market, Report Size, Worth, Revenue, Growth, Industry Value, Share 2024. (2024, November). Retrieved from https://reports.valuates.com/market-reports/QYRE-Auto-2N13078/global-exosomes-skincare
[9]Turner, L., Martinez, J. R., Najjar, S., Arachchilage, T. R., & Wang, J. C. (2023). Businesses marketing purported stem cell treatments and exosome therapies for COVID-19: An analysis of direct-to-consumer online advertising claims. Stem Cell Rep., 18(11), 2010–2015. doi: 10.1016/j.stemcr.2023.09.015
[10]Allen, V. (2023). Celebrities' 'new Botox' could actually cause more harm than good, leading scientist warns. Mail Online. Retrieved from https://www.dailymail.co.uk/health/article-12107047/Celebrities-new-Botox-actually-cause-harm-good-leading-scientist-warns.html
[11]Asadpour, A., Yahaya, B. H., Bicknell, K., Cottrell, G. S., & Widera, D. (2023). Uncovering the gray zone: mapping the global landscape of direct-to-consumer businesses offering interventions based on secretomes, extracellular vesicles, and exosomes. Stem Cell Research & Therapy, 14(1), 111.
[12]Song, Z., Xu, Y., Deng, W., Zhang, L., Zhu, H., Yu, P., ...Qin, C. (2020). Brain Derived Exosomes Are a Double-Edged Sword in Alzheimer’s Disease. Front. Mol. Neurosci., 13, 79. doi: 10.3389/fnmol.2020.00079
[13]Public Safety Notification on Exosome Products. (2019, June 12). Retrieved from https://www.fda.gov/vaccines-blood-biologics/safety-availability-biologics/public-safety-notification-exosome-products
[14]“剁手”需谨慎,“外泌体化妆品”其实是个伪概念!--湖北打击侵权假冒工作网. (2022). Retrieved from https://scjg.hubei.gov.cn/hbdjqqjmgzw/djqqjmgzw_sjbj/202209/t20220913_4304642.shtml
[15]Fujita, M., Hatta, T., Ikka, T., & Onishi, T. (2024). The urgent need for clear and concise regulations on exosome-based interventions. Stem Cell Rep., 19(11), 1517–1519. doi: 10.1016/j.stemcr.2024.09.008
[16]Burke, K. (2020). Patient information and safety notice: extracellular vesicles/exosomes and unproven therapies. Retrieved from https://www.isev.org/patient-information-and-safety-notice--extracellular-vesicles-exosomes-and-unproven-therapies
[17]Tan, F., Li, X., Wang, Z. et al. Clinical applications of stem cell-derived exosomes. Sig Transduct Target Ther9, 17 (2024). https://doi.org/10.1038/s41392-023-01704-0
[18]Lee H, Cha H, Park JH. Derivation of cell-engineered nanovesicles from human induced pluripotent stem cells and their protective effect on the senescence of dermal fibroblasts. Int J Mol Sci. 2020;21(1):343.
[19]Chen, X., Luo, Y., Zhu, Q., Zhang, J., Huang, H., Kan, Y., ...Chen, X. (2024). Small extracellular vesicles from young plasma reverse age-related functional declines by improving mitochondrial energy metabolism. Nat. Aging, 4, 814–838. doi: 10.1038/s43587-024-00612-4
[20]Wang, C.-K., Tsai, T.-H., & Lee, C.-H. (2024). Regulation of exosomes as biologic medicines: Regulatory challenges faced in exosome development and manufacturing processes. Clin. Transl. Sci., 17(8), e13904. doi: 10.1111/cts.13904
[21]Liu, M., Hu, S., Yan, N., Popowski, K. D., & Cheng, K. (2024). Inhalable extracellular vesicle delivery of IL-12 mRNA to treat lung cancer and promote systemic immunity. Nat. Nanotechnol., 19, 565–575. doi: 10.1038/s41565-023-01580-3
本文来自微信公众号“果壳硬科技”(ID:guokr233)


