镓、锗、锑、超硬材料对美出口管制!龙头四连板,上市公司相关储量一览
财联社12月7日讯(编辑 笠晨)商务部近日发布公告称,原则上不予许可镓、锗、锑、超硬材料相关两用物项对美国出口,A股相关概念股表现活跃。超硬材料行业龙头黄河旋风周五收盘录得四连板,子公司拥有锑矿的梅雁吉祥实现二连板。
德邦证券翟堃等人在12月3日发布的研报中表示,政策口径变为不予许可出口,相关产业或得到更强保护。锗、锑、镓等都为中国主要供应的两用物项,或成为反制美国制裁的利器。2021年中国锗矿产量95吨,全球产量140吨,中国产量占全球产量67.86%。2023年中国锑矿产量40000吨,约占全球48%,锑冶炼16.5万吨,约占全球71%。2023年全球镓产量达到730吨,从国内产量来看,2023年中国镓产量约701吨,作为原生镓生产大国,中国镓产量占全球产量比例达90%以上。中国是锗、锑、镓主要供应国家。
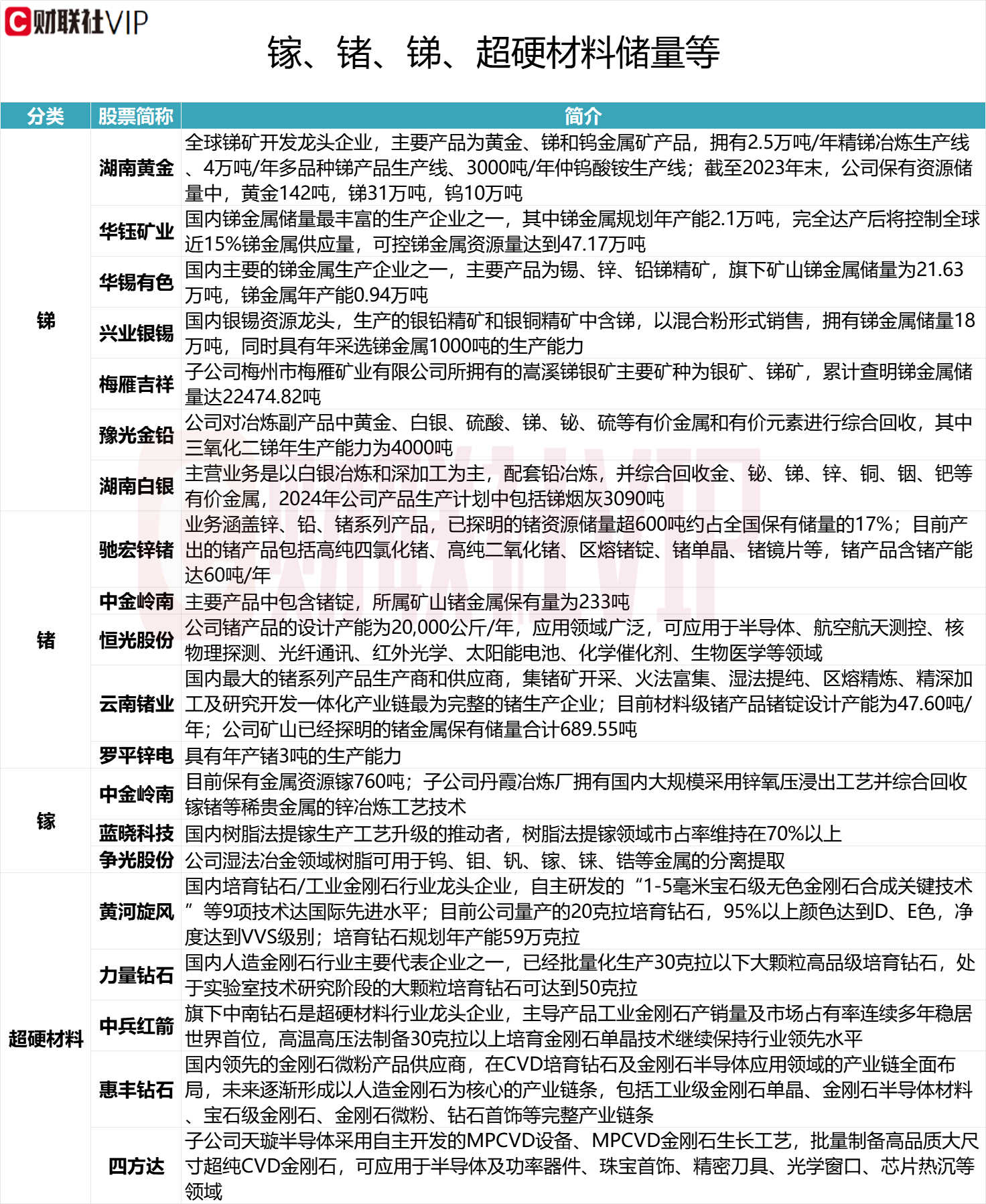
据财联社VIP盘中宝•数据栏目此前梳理,在超硬材料领域拥有储量的上市公司有黄河旋风、力量钻石、中兵红箭、惠丰钻石和四方达;在锑领域拥有储量的上市公司有湖南黄金、华钰矿业、华锡有色、兴业银锡、梅雁吉祥、豫光金铅和湖南白银;在锗领域拥有储量的上市公司有驰宏锌锗、中金岭南、恒光股份、云南锗业和罗平锌电;在镓领域拥有储量的上市公司有中金岭南、蓝晓科技和争光股份。具体情况详见下图:

具体来看,黄河旋风是国内培育钻石/工业金刚石行业龙头企业,目前公司量产的20克拉培育钻石,95%以上颜色达到D、E色,净度达到VVS级别;培育钻石规划年产能59万克拉。黄河旋风8月19日在互动易上表示,公司作为超硬材料行业龙头以及唯一的全产业链布局企业,将加大产品研发投入,丰富产品矩阵,扩展金刚石在光学领域、热学领域、半导体领域的应用,坚决拥护国家产业政策安排,坚决维护国家安全和利益、履行防扩散等国际义务。
力量钻石是国内人造金刚石行业主要代表企业之一,已经批量化生产30克拉以下大颗粒高品级培育钻石,处于实验室技术研究阶段的大颗粒培育钻石可达到50克拉。力量钻石5月27日在互动易上表示,公司对超硬材料的功能化应用包括金刚石半导体持续保持高度关注。中兵红箭旗下中南钻石是超硬材料行业龙头企业,主导产品工业金刚石产销量及市场占有率连续多年稳居世界首位,高温高压法制备30克拉以上培育金刚石单晶技术继续保持行业领先水平。中兵红箭5月30日在互动易上表示,公司超硬材料领域的复合片产品有应用于航天领域。
四方达8月6日在互动易上表示,公司深耕超硬材料二十七年,持续保持高强度研发投入,多年来积累了众多研发成果,技术实力不断增强,在油气及资源开采用金刚石复合片、精密加工用金刚石刀片与刀具、CVD金刚石等产品上形成了具有四方达特色的产品亮点。未来,金刚石复合片、金刚石刀片与刀具、CVD金刚石将成为公司最重要的三大营收来源,公司也将通过持续的技术迭代不断提高产品竞争优势。惠丰钻石是国内领先的金刚石微粉产品供应商,在CVD培育钻石及金刚石半导体应用领域的产业链全面布局。惠丰钻石2022年6月28日在互动易上表示,公司生产的金刚石微粉主要用于切磨抛等超硬材料制品。
财联社盘中报数据显示,梅雁吉祥子公司梅州市梅雁矿业有限公司所拥有的嵩溪锑银矿主要矿种为银矿、锑矿,累计查明锑金属储量达22474.82吨。梅雁吉祥9月12日在互动易上表示,子公司梅雁矿业嵩溪锑银矿的详细勘查和深部探矿取得阶段性进展,公司正全力推动相关工作,力争在2024年年末形成勘探结果。
湖南黄金为全球锑矿开发龙头企业,主要产品为黄金、锑和钨金属矿产品,拥有2.5万吨/年精锑冶炼生产线、4万吨/年多品种锑产品生产线;截至2023年末,湖南黄金保有资源储量中,锑31万吨。华钰矿业为国内锑金属储量最丰富的生产企业之一,其中锑金属规划年产能2.1万吨,完全达产后将控制全球近15%锑金属供应量,可控锑金属资源量达到47.17万吨。华锡有色为国内主要的锑金属生产企业之一,主要产品为锡、锌、铅锑精矿,旗下矿山锑金属储量为21.63万吨,锑金属年产能0.94万吨。华锡有色9月6日在互动易上表示,公司生产的铅锑精矿采用公开招投标方式直接对外销售,以铅锑合并金属量为统计口径。
云南锗业11月19日在互动易上表示,公司是一家拥有完整产业链的锗行业上市公司,锗产品产销量全国第一,是目前国内最大的锗系列产品生产商和供应商。财联社盘中报数据显示,目前材料级锗产品锗锭设计产能为47.60吨/年;公司矿山已经探明的锗金属保有储量合计689.55吨。
中金岭南8月5日在互动易上表示,截止2023年底,公司所属矿山保有金属资源量锗233吨。中金岭南2023年10月8日在互动易上表示,截止2022年底,公司保有金属资源镓760吨。