财联社创投通:一级市场本周93起融资环比增加19.23%,即通医疗完成8000万美元B轮融资
发布时间:2024年12月7日 10:12
Author今日资讯
《科创板日报》12月7日讯 据财联社创投通数据显示,本周(11.30-12.6)国内统计口径内共发生93起投融资事件,较上周78起增加19.23%;已披露的融资总额合计约35.61亿元,较上周44.87亿元减少20.64%。
热门领域
从投资事件数量来看,本周先进制造、医疗健康、集成电路、企业服务、人工智能等领域较为活跃;从融资总额来看,医疗健康披露的融资总额最多,约14.91亿元。即通医疗完成由通和毓承及其美元基金120 Capital、一家大型家族办公室、合肥产投、合肥高投、科大硅谷等共同参与的8000万美元B轮融资,为本周披露金额最高的投资事件。
Image 3
在细分赛道上,本周较受投资人追捧的有传感器、医疗机器人、机器人零部件、半导体设备、AI行业应用、具身智能、工业自动化等。
Image 5
作为对比,本周传感器、机器人、半导体设备二级市场表现如下表所示。
Image 7
热门投资轮次
从投资轮次来看,除股权融资外,本周A轮融资事件数最多,发生23起,占比约25%;其次是种子天使轮,发生17起,占比约18%。从各轮次获投金额来看,B轮披露的融资总额最高,约13.41亿元;其次是A轮,约7.90亿元。
Image 10
活跃投融资地区
从地区来看,本周江苏、广东、上海、浙江、北京等地公司较受青睐,融资事件数均在10起及以上,江苏以23起融资活跃度继续保持领先。以单个城市来看,苏州、上海各有15家公司获投,并列第一;深圳紧随其后,有12家公司获投。
Image 13
活跃投资机构
本周的投资方包括红杉中国、高瓴创投、经纬创投、高榕资本、Prosperity7 Ventures、华山资本、金浦投资、奇绩创坛、璞跃中国、水木清华校友种子基金、松禾资本、龙鼎投资、险峰长青、中芯聚源、中科创星等知名投资机构;
以及顺为资本、国香资本、中车资本、吉利控股、柯力传感、富瀚微、上海汽配、超越摩尔基金、汇通达网络、药易购、若羽臣、虎牙等产业相关投资方;
还包括深创投、顺禧基金、亦庄国投、合肥产投、合肥创新投资、元禾璞华、策源资本、昌发展集团、苏州高新、苏州天使母基金、大基金二期等国有背景投资平台及政府引导基金。
本周部分活跃投资方列举如下:
Image 19
值得关注的投资事件
穹彻智能完成数亿元Pre-A+轮融资
穹彻智能由非夕科技战略孵化,专注具身智能基础模型和系统的研发,并提供覆盖智能机器人应用开发全周期的软硬件工具和平台,致力于推动以具身大脑系统为核心的智能基础设施在机器人产业的技术创新和产品应用。
近日,公司宣布完成数亿元Pre-A+轮融资,本轮融资由红杉中国领投,老股东Prosperity7 Ventures、小苗朗程及璞跃中国(Plug and Play China)持续加注。新一轮融资将主要用于加速穹彻产品研发、人才招募、推动商业化和生态合作,进一步强化技术壁垒。
根据财联社创投通—执中数据,以2024年12月为预测基准日,穹彻智能后续2年的融资预测概率为86.99%。
Image 25
创投通数据显示,近一年来,国内具身智能领域部分获投案例如下。
Image 27
即通医疗完成8000万美元B轮融资
即通医疗(VFLO Medical)是一家外周血管创新医疗器械研发商,由通和毓承及120 Capital、以及一支经验丰富的专业团队于2021年设立,旨在创建一个领先的医疗器械平台,专注于为中国乃至全球的患者提供创新的血管治疗方案。
近日,公司宣布与纳斯达克上市公司Inari Medical达成战略合作,获得Inari旗下包含ClotTriever和FlowTriever在内的一系列创新医疗器械产品在大中华地区的经销权,以及使用Inari的技术进行本土化生产并在大中华地区销售的权利。
与此同时,即通医疗宣布完成总金额8000万美元的B轮融资,由通和毓承及其美元基金120 Capital、一家大型家族办公室、合肥产投、合肥高投、科大硅谷等共同参与。募集资金将用于支持即通医疗多个合作及自研的外周介入领域创新管线的临床及推广。
Image 32
创投通数据显示,近一年来,国内医疗器械领域部分获投案例如下。
Image 34
蔚赫信息完成近亿元A轮融资
蔚赫信息成立于2016年,专注于为全球汽车及高端制造业的电控系统研发提供高效、精准的仿真测试解决方案,其核心业务聚焦于硬件在环(HiL)仿真测试领域。公司于2022年底完成了一项国际技术收购,成功获取博世/ETAS全球LABCAR IP与技术,实现了从代理集成服务到自主研发制造的战略转型。
企业创新评测实验室显示,蔚赫信息在下一代信息网络产业的科创能力评级为BB级,目前共有20余项公开发明专利申请,在4个国家/地区有专利布局,主要专注于接口模块、服务器、车辆模型、功能模型、模拟器等技术领域。
近日,公司宣布完成近亿元A轮融资,本轮融资由超越摩尔、合肥产投、长兴基金、龙鼎投资四家机构共同参与。根据财联社创投通—执中数据,以2024年12月为预测基准日,蔚赫信息后续2年的融资预测概率为53.80%。
Image 39
创投通数据显示,近一年来,国内仿真相关领域部分获投案例如下。
Image 41
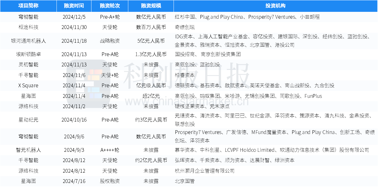
本周投融资事件列表
Image 43
创投通:财联社及科创板日报旗下一级市场服务平台,于2022年4月挂牌上海数据交易所。通过星矿数据、一级市场投融资数据、企业创新评测实验室、创新公司数据库、未上市公司自选股、拟上市公司早知道和行业投研等,为创新公司和创投机构提供从数据产品到解决方案的一站式服务体系。
Image 45
产品
缤商APP用户后台
关于我们
公司简介加入我们
用户协议
隐私政策
联系我们
合作:135-8566-0971
客服:021-61673695
邮箱:support@bincial.com
地址:上海市浦东新区御桥路1220弄3号
DownloadAPP
视频号
WeChat
公众号
抖音
快手
Copyright© 上海播知科技有限公司 沪ICP备2023012989号-4