多点数智上市破发:跌幅超40%,公司市值157亿港元,62岁张文中百折不挠
发布时间:2024年12月6日 15:19
Author新闻播报
多点数智有限公司(简称:“多点数智”,股票代码为:“2586”)今日在港交所上市。多点数智此次发行2577.4万股,发行价30.21港元,募资总额7.79亿港元(约7.2亿元)。
Image 1
DFI Development为基石投资者,一共认购3906万美元,占此次发行规模的39%,占公司总股本的1.14%。
多点数智开盘价为21.7港元,较发行价下跌28%;截至目前,公司股价进一步下跌,跌幅超过40%;以发行价计算,公司市值为157亿港元。
多点数智2021年10月投后估值达30.52亿美元(约237亿港元),以此计算,多点数智C轮及C轮以后的投资者均面临大幅亏损。
当然,多点数智上市背后,也是物美创始人张文中二次创业的成功,尽管曾遭遇逆境,他依然百折不挠。
Image 6
多点数智成立于2015年,为本地零售业提供基于云的一站式端到端的数字零售SaaS平台。
多点数智提供的服务包括零售核心服务云、电子商务服务云以及营销及广告服务云,可以增强零售商及品牌商的运营、营销及销售能力,使其能够更好地服务终端消费者。
Image 9
其中,零售核心服务云解决方案以DmallOS系统软件及智能物联(AIoT)解决方案为基础,是一个可以提供贯穿零售运营全流程数据洞察,并提供可实操的改进措施的综合性平台。多点DMALL已经实现了三种云之间的协同效应,可以为零售商提供便捷的一站式解决方案。
多点数智已与物美、麦德龙、重庆百货、银川新华及DFIRetail Group合作,并已实现快速扩张,和包括连锁超市、仓储式超市、百货商店、便利店、专业零售商及新零售业态的不同零售业态的客户合作。
招股书显示,多点数智在2021年、2022年、2023年营收分别为10.45亿、15亿、17.5亿;毛利分别为3.58亿、6.69亿、7.12亿;毛利率分别为34.3%、44.6%、40.7%;年内亏损分别为18.25亿、8.4亿、6.55亿。
Image 13
多点数智在2024年上半年营收为9.39亿元,较上年同期的7.64亿元增长22.9%;毛利为3.59亿元,上年同期的毛利为2.77亿元;毛利率为38.3%,上年同期的毛利率为36.3%。
多点数智在2024年上半年持续经营业务的年内亏损为4.82亿元,上年同期的持续经营业务的除税前亏损为5.9亿元;期内亏损为2.49亿元,上年同期的期内亏损为5.48亿元。
Image 16
多点数智在2021年、2022年、2023年经调整亏损分别为9.59亿元、2.96亿元、1.4亿元。多点DMALL在2024年上半年经调整亏损为5639万元,上年同期的经调整亏损为1.44亿元。
Image 18
截至2024年6月30日,多点数智持有现金及现金等价物为4.7亿元。
多点数智执行董事为张峰,非执行董事分别为CurtisAlan FERGUSON(冯广晟)、孙宇含女士、陈志宇、王正浩;独立非执行董事为侯陽博士、蔡琳女士、毛基业、李维。
Image 21
多点数智股东包括兴业银行、中国国有企业结构调整基金、恒安珍宝投资有限公司、深圳投控湾区股权投资基金合伙企业、金蝶、联想、深圳市福田引导基金投资有限公司、民生商银国际控股有限公司、信银(香港)投资有限公司、腾讯、IDG资本等众多机构。
多点数智成立以来获得过多次融资,其中,2017年5月获得1.06亿美元融资,每股成本为1美元,投后估值为6.06亿美元;
多点数智在2018年到2019年先后完成B系列轮融资,其中,2018年9月募资8000万美元B轮融资,2019年4月再次募资5050万美元B+轮融资,每股成本均为1.98美元,第二次后投后估值为13.3亿美元;
多点数智在2019年再次完成B++轮4600万美元融资,每股成本2.5美元,投后估值17.26亿美元。
Image 26
多点数智在2020年8月3.7亿美元C轮融资,每股成本为2.8美元,投后估值为23亿美元;2021年10月再次完成5180万美元C+轮融资,每股成本为3.88美元,投后估值达30.52亿美元。
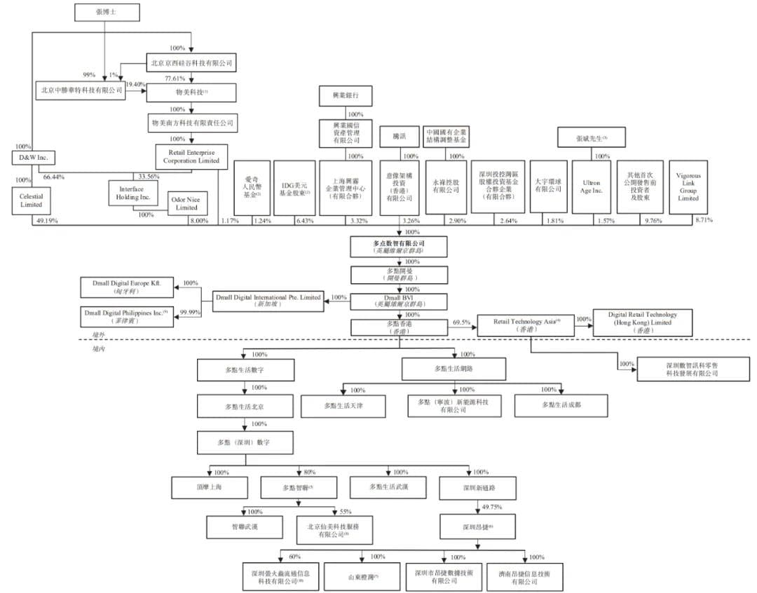
IPO前,CelestialLimited(由创始人张文中博士控制)持有多点数智已发行股份的49.19%;Odor Nice Limited(由创始人张博士控制)持有公司已发行股份的8%;Retail Enterprise Corporation Limited(由创始人张博士控制)持有公司已发行股份的1.17%;
Image 29
IPO前,多点数智股权结构
张文中为物美创始人,多点数智创始人。张文中也是一个传奇人物,其1983年从南开大学数学系毕业后,先后在中科院系统科学研究所、美国斯坦福大学攻读博士及博士后。张文中1994年创办物美超市。
2006年,是物美发展的最好时期。在这一年,张文中被带走调查,这一走就是7年。2018年5月31日,法院宣判张文中无罪,物美集团无罪,原审判决已执行的罚金及追缴的财产依法予以返还,其12年的冤案彻底平反。
当时,张文中参加“亚布力中国企业家论坛”致辞,他说,有朋友问他,你遭受这么大委屈?为什么不怨天?为什么不尤人?张文中很豁达:“我对得起良心,我对得起历史,我无怨无恨。”“迟到的正义依然无比珍贵。”
“我不记恨任何人,不会因为坚守底线而后悔。人间有真情,公道在人心,亲情友情重于山。心中有春天,人生就充满阳光。”
Image 35
张文中的一番表态让在场很多企业家都热泪盈眶,阿里巴巴董事局主席马云、联想控股创始人柳传志都站起来为他鼓掌。
VigorousLink Group Limited持有多点DMALL已发行股份的8.71%。Vigorous Link GroupLimited为由信托全资拥有的公司,该信托为集团若干董事、高管及僱员的利益持有股份;根据相关信托安排,行使其持有的所有股份所附投票权由董事会最终指示及控制。
Image 38
IPO前,多点数智股权结构
此外,IDG持股为7.67%,兴业银行持股为3.32%,腾讯持股为3.26%,中国国有企业结构调整基金通过永禄控股有限公司持股为2.9%,深圳投控湾区股权投资基金合伙企业持股为2.64%,大宇环球有限公司持股为1.81%,张斌持股为1.57%,张斌为张文中的兄弟。
恒安珍宝投资有限公司持股1%,上海兴雾企业管理中心(有限合伙)持股3.32%,CCCAxiomLimited持股0.59%,金蝶软件持股0.95%,Yun hui Limited持股1%,锅圈企业咨询(上海)有限公司持股0.83%。
Image 42
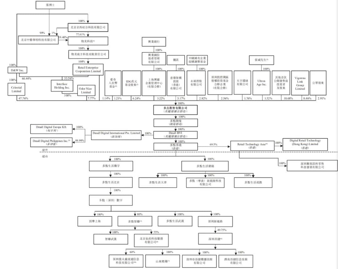
IPO后,多点数智股权结构
IPO后,CelestialLimited(由创始人张文中博士控制)持有多点数智已发行股份的47.76%;Odor Nice Limited(由创始人张博士控制)持有公司已发行股份的7.77%;Retail Enterprise Corporation Limited(由创始人张博士控制)持有公司已发行股份的1.14%;
VigorousLink Group Limited持有多点DMALL已发行股份的8.46%,IDG持股为6.24%,兴业银行持股为3.22%,腾讯持股为3.17%,深圳投控湾区股权投资基金合伙企业持股为2.56%,大宇环球有限公司持股为1.76%,张斌持股为1.52%。
本文来自微信公众号“雷递”(ID:touchweb)
产品
缤商APP用户后台
关于我们
公司简介加入我们
用户协议
隐私政策
联系我们
合作:135-8566-0971
客服:021-61673695
邮箱:support@bincial.com
地址:上海市浦东新区御桥路1220弄3号
DownloadAPP
视频号
WeChat
公众号
抖音
快手
Copyright© 上海播知科技有限公司 沪ICP备2023012989号-4