如何对日“走出去”?一文解读“出海浪潮”下企业对日投资法律问题及风险应对
发布时间:2024年12月5日 18:05
Author新闻播报
最近几年,我国内外经济社会环境都发生了深刻变化。就制造业来讲,传统产业产能过剩,国内有效需求不足成为突出矛盾。产业转型和技术升级,即发展“新质生产力”,以及鼓励企业“走出去”投资,对海外市场实现多元化区位布局,再次得到中央最高层面的强调。并且,由于我国综合国力和国际影响力不同往日,“走出去”已从以往的经济辅助手段,升级为提升我国全球影响力的综合国家战略。
世纪之交,中央就曾酝酿提出过“走出去”战略,背景是90年代末的产能过剩问题。不过,近二十年的实践表明,对发达国家——比如日本——的直接投资而言,“中国模式”的投资,主要不是为了利用自身所有权优势输出所谓“过剩资本”,而是为了获得先进技术、企业管理经验、品牌等知识资产。我国企业现有的绝大多数对日直接投资案例都是为了获取日本企业的先进技术、品牌等资产,特别集中于精密机械、软件开发、生物科技及太阳能科技等产业。由此看出,我国企业的对日投资,着眼于将日本当作重要的技术来源国,借以实现产业转型和技术升级。
日本早已进入少子高龄化社会,劳动人口长期下降,国内市场发展缺少动力。据日本经济产业省估算,随着日本高龄劳动者退休,未来,日本的医疗、幼儿保育、看护、新能源等增长型产业将出现劳动力短缺。
为此,日本政府已经将吸引外资作为推动经济发展的重要途径。据相关专家介绍,2024年6月,日本政府宣布在东京都、大阪市、福冈市和札幌市设立四个“金融与资产运营特区”。目的是通过特区建设项目吸引海外资金、引进海外人才、培育成长型产业。此举被认为是日本国家战略层面的转向,即尝试从“贸易立国”、“投资立国”向“金融立国”转型。
当前形势下,上述中日两方的国家战略,可谓正好是“双向奔赴”。但我们知道,国家政策往往只是代表了未来的方向或愿景,我国对日投资的现状究竟怎样,规模如何,是否具有成长性?下文第二部分将对此展开初步的分析。
进而言之,我国企业在日本开展直接投资的实践过程中,经常会遇到一些典型问题:比如如何设立公司、如何处理劳资关系等问题。在讨论分析对日投资形势后,就这些实践中的典型、具体问题的法律风险及其应对,第三部分和第四部分将展开介绍和讨论。
2023年末,我国在发达经济体的直接投资存量为3097.1亿美元,其中对日投资的规模较小,为57.7亿美元,占1.9%。不过,对日投资流量、存量近年均呈上升趋势。截止2021年,我国对日直接投资流量7.62亿美元,如表1所示。
Image 7
存量方面,截止2021年末,我国对日本直接投资存量48.83亿美元,2023年则为57.7亿美元,有所提高。中企对日投资分布在贸易、金融、 零售、物流、餐饮、航空等领域。部分中资企业对日投资额和在日分支情况,如表2所示。
Image 9
综据上述可知,相对我国对外直接投资的总体而言,目前对日投资总量占比还很小。而好消息是,我国对日投资的规模在逐年上升。结论或许是,在我国对外投资蓬勃发展的时代大潮中,对日投资终归是小众的,但对日本市场感兴趣的企业来说,也是未来可期的。
在日本设立公司的形式
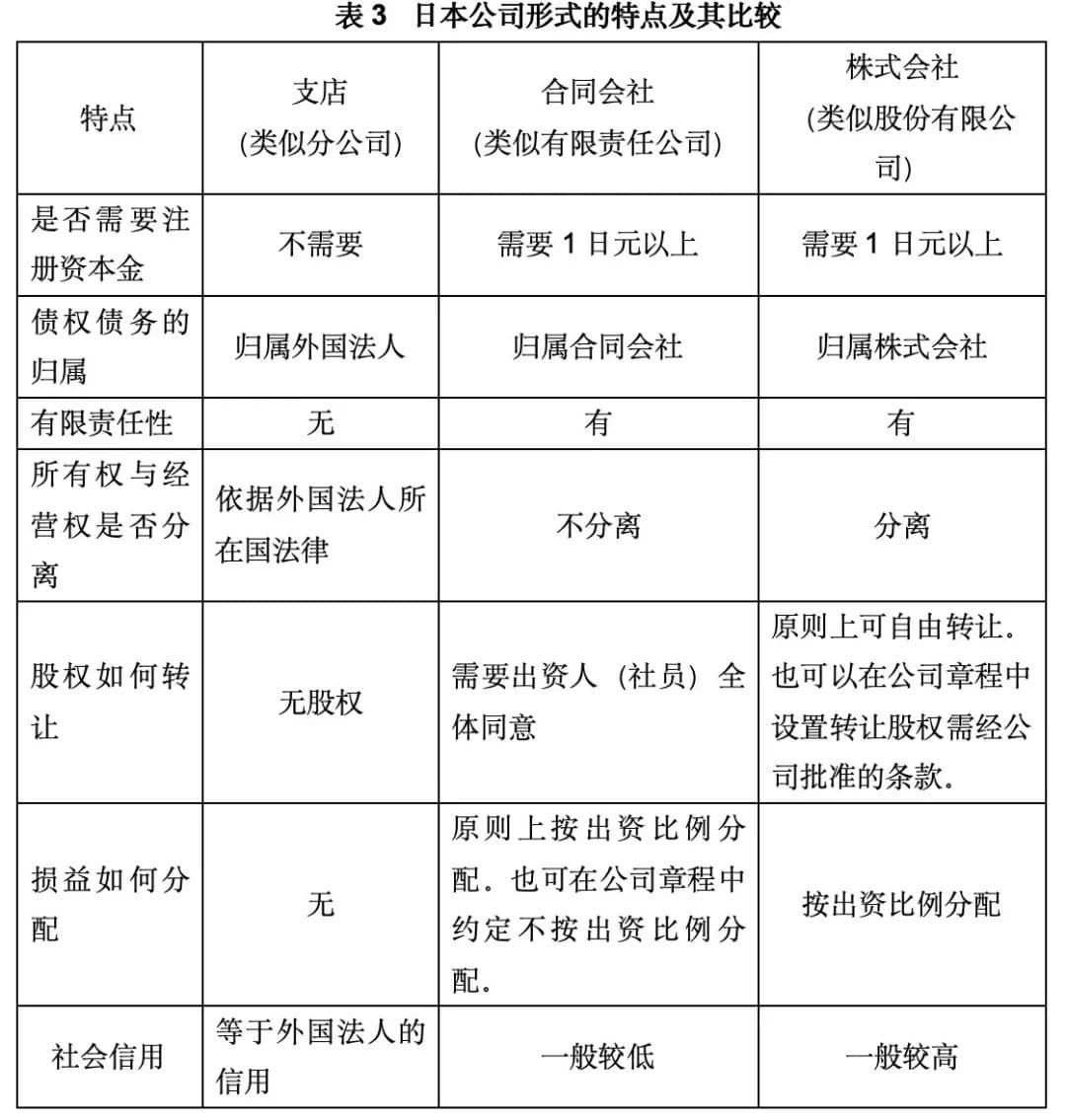
根据日本公司法,外国法人在日本设立公司,可以采用支店、合同会社、株式会社3种形式。3种形式的特点及其比较,如表3所示。
Image 13
一般来讲,跨国公司多采用株式会社的形式。因为合同会社是一种设立手续简便灵活、成本低廉的公司形式,主要适应中小企业和创业者的需求,但社会信用度较低;直接设立支店则一切要国内的总公司负责,而且如下所述,跨国直接设立经营实体,存在手续繁琐等问题。
在日本设立子公司的方式
实务上,在日本设立子公司有“一步走”和“两步走”两种方式。“一步走”是指外国法人直接作为发起人,设立日本子公司。“两步走”是指先由日本人作为发起人设立一家日本公司,再由外国法人“收购”这家日本公司。
比之“两步走”,“一步走”要履行的手续较繁琐,所需时间较长,人员、文件等的跨国往来导致的经济成本亦较高。因此,实践中采用“两步走”的案例较多。
收购日本公司的特别规制
根据日本外汇及国际贸易法(日文全称“外国為替及び外国貿易法”,以下简称“日本外汇法”),外国投资者收购日本公司受到一定管制,需履行必要的备案或审批手续。日本外汇法根据外国投资者投资的企业的经营范围所涉及的行业,要求外国投资者履行管制程度不同的手续。受管制较多的称为“核心行业”,否则属于非核心行业。
比如,与制造业企业相关的核心行业有:飞机引擎部件、无人机制造;半导体制造;传染病防治相关的疫苗、呼吸机、治疗药品、透析机等的制造;锂电池制造等。
满足一定条件的,企业可以利用日本外汇法上的事前备案/审批手续免除制度,从而避免备案或审批的麻烦。如表4所示。
Image 22
无论哪个行业,在外国开展业务,妥善处理劳资关系至关重要。因为劳资关系直接牵涉当地特有的企业文化、员工的价值观等,事关企业人才战略。人才是企业发展的核心动力,优质的人事管理,可以激发员工的最大潜力,实现企业整体利益最大化;糟糕的人事管理,则不仅会降低工作质量和效率,而且会给企业带来法律上的麻烦。
日本劳资关系的当地特色
当今的日本企业经营界,流行将雇佣形态分为工作型雇佣与合伙人型雇佣。工作型雇佣是指工作内容、职能固定,重视工作成果交付的雇佣形态。某种意义上类似我们所说的因岗定人。工作型雇佣以短期用人为预设,一般只和员工签订固定期限(1-3年左右)的劳动合同。
合伙人型雇佣是指工作内容、职能可以变动(转岗、升迁等),重视员工对企业长期贡献的雇佣形态。某种意义上类似我们所说的因人定岗。显然,合伙人型雇佣以长期用人为预设,要求录用与企业价值观相符的人才,并进行长期培养。具体就表现为我们常听说的日企的“终身雇佣”制。
终身雇佣是日本企业的传统制度,其配套制度是年功序列制和工会制度。年功序列制保障员工待遇随工作年限、年龄等上升,工会制度则保障员工与企业谈判,要求企业提高待遇的权利。
不过,由于日本劳动人口老龄化程度不断加深,人才出现短缺,人才在国际市场间流动等因素,现在的日企全面坚持终身雇佣制越发困难,所以有的日企部分地采用了工作型雇佣的雇佣形态。
政府层面,安倍政权曾出台了一些放松解雇限制的措施,建立以经济补偿金为对价解除劳动合同的制度,尝试扩大短期雇佣的适用范围。我国企业在进入日本市场时,应充分考虑日本劳动力市场的这些情况。
缔结劳动合同
1. 录用
如前所述,如果企业以终身雇佣为预设寻找人才,首先就要把好“入门关”。在录用时,不仅要进行书面审查,还要通过面试、文章写作、适应性考察等方式挑选优秀人才。其中尤其重要的是通过面试了解应聘者的人品性格。
企业在短期雇佣员工时,应注意约定劳动合同的更新期限,比如约定合同每一年更新一次。其好处是企业发现有问题的员工的,可以在合同期限届满后选择不再更新,从而终止劳动合同。坏处则是可能错过追求安稳的优秀人才。当然,对于工作型雇佣,约定合同更新期限这一单一要素不会对人才质量产生太大的影响。
企业更关键的是要清晰把握自身的人才需求,并仔细考虑能给这种人才什么待遇和条件。
2. 相同工作相同待遇
上述不同雇佣形态下,终身雇佣的员工一般被称为“正社员”,短期雇佣的员工一般被称为“契约社员”。但企业不要认为契约社员低人一等,可以对其实施差别待遇。根据日本短时间·有期雇佣劳动者法(日文全称“短時間労働者及び有期雇用労働者の雇用管理の改善等に関する法律”)的相关规定,不管“正社员”与否,只要让劳动者从事相同工作的,就应给予其相同待遇,除非企业有实施差别待遇的合理理由。
日本短时间·有期雇佣劳动者法的相关规定
短時間・有期雇用労働者法第八条:事業主は、その雇用する短時間・有期雇用労働者の基本給、賞与その他の待遇のそれぞれについて、当該待遇に対応する通常の労働者の待遇との間において、当該短時間・有期雇用労働者及び通常の労働者の業務の内容及び当該業務に伴う責任の程度(以下「職務の内容」という。)、当該職務の内容及び配置の変更の範囲その他の事情のうち、当該待遇の性質及び当該待遇を行う目的に照らして適切と認められるものを考慮して、不合理と認められる相違を設けてはならない。
短時間・有期雇用労働者法第九条:事業主は、職務の内容が通常の労働者と同一の短時間・有期雇用労働者(第十一条第一項において「職務内容同一短時間・有期雇用労働者」という。)であって、当該事業所における慣行その他の事情からみて、当該事業主との雇用関係が終了するまでの全期間において、その職務の内容及び配置が当該通常の労働者の職務の内容及び配置の変更の範囲と同一の範囲で変更されることが見込まれるもの(次条及び同項において「通常の労働者と同視すべき短時間・有期雇用労働者」という。)については、短時間・有期雇用労働者であることを理由として、基本給、賞与その他の待遇のそれぞれについて、差別的取扱いをしてはならない。
劳动合同持续期间
1. 法定工作时间
在法定工作时间方面,根据日本劳动基准法第32条、35条,企业必须遵守的基本规则为:(1)1天8小时以内;(2)1周40小时以内;(3)一周休息1天以上。
日本和许多国家一样,多数企业采用的都是每周周六、周日双休制。一般情况下,企业实行每天8小时工作制,每周只能让员工工作5天,总共不超过40小时。如果企业利用规则(3),让员工一周工作6天,那就不能每天工作8小时,否则1周的工作时间就是48小时,违反了规则(2)。
只要不违反上述基本规则,日本劳动法也允许弹性工作制。比如企业可以让员工每天工作6小时,每周工作6天(此时一周工作时间为36小时),或一周中其中5天每天工作7小时,另外1天工作5小时(此时一周工作时间为40小时)。
日本劳动基准法的相关规定
労働基準法第三十二条:使用者は、労働者に、休憩時間を除き一週間について四十時間を超えて、労働させてはならない。
② 使用者は、一週間の各日については、労働者に、休憩時間を除き一日について八時間を超えて、労働させてはならない。
労働基準法第三十五条:使用者は、労働者に対して、毎週少くとも一回の休日を与えなければならない。
② 前項の規定は、四週間を通じ四日以上の休日を与える使用者については適用しない。
在劳动时间管理方面,我国企业还应考虑当地文化习俗的影响。比如在盂兰盆节(日本一个祭祀祖先灵魂的节日,一般在每年8月15日前后举行,持续3到5天)和日本新年(每年12月31日至1月3日)期间,日本的许多公司是放假的。虽然这并非法定休假期间,但在日本已经成了影响力较大的惯例。
2. 劳资协定的缔结
上述法定工作时间只是原则性的规定,并非绝对不能让劳动者加班加点工作(延长工作时间)。实际上,许多日企都有延长工作时间的现象,甚至经常让劳动者的工作时间超过法定的每天8小时。可以说,与许多国家相比,日本劳动者的工作时间是较长的。
但是,要延长劳动者的工作时间,企业必须履行法定的前置程序:与工会或劳动者代表缔结劳资协定。日本劳动基准法第36条规定了劳资协定的相关规则,所以又被称为“36协定”。
日本劳动基准法的相关规定
労働基準法第三十六条第一項:使用者は、当該事業場に、労働者の過半数で組織する労働組合がある場合においてはその労働組合、労働者の過半数で組織する労働組合がない場合においては労働者の過半数を代表する者との書面による協定をし、厚生労働省令で定めるところによりこれを行政官庁に届け出た場合においては、第三十二条から第三十二条の五まで若しくは第四十条の労働時間(以下この条において「労働時間」という。)又は前条の休日(以下この条において「休日」という。)に関する規定にかかわらず、その協定で定めるところによつて労働時間を延長し、又は休日に労働させることができる。
需要注意的是,企业未经缔结“36协定”,就延长劳动者工作时间的,会招致法律的相应处罚。
3. 加班加点工资
要合法延长劳动者的工作时间,除了缔结36协定,企业还必须支付正常工资之外的加班加点工资。
(1)通常,加点工资的基本计算方法如下:
超过每天8小时以外的工作时间数×每小时正常工资×1.25
每月延长的工作时间总计超过60小时的则为1.5(中小企业目前始终为1.25)。
如果1个劳动者在某个月加点工作了10小时,他的工资按每小时1000日元计算的话,公司就必须在正常工资之外再支付他1万2500日元的加点工资。即10小时×1000日元×1.25=1万2500日元
公司让劳动者加点工作的,必须以上述方法支付加点工资。
(2)加班工资的基本计算方法如下:
节假日加班工作的,为加班时间数×每小时正常工资×1.35
深夜劳动(晚上10点到凌晨5点)的,为深夜劳动的时间数×每小时正常工资×1.25
深夜劳动且属于加点工作的,提高工资上升率为:0.25+0.25=0.5;深夜劳动且属于加班工作的,提高工资上升率为:0.35+0.25=0.6。
终止劳动合同
日本终止劳动合同的合法途径和国内类似。总的来说,终止劳动合同的方式有三种,即:(1)劳动者单方解除;(2)双方协商终止;(3)企业单方解除。
其中(3)企业单方解除的难度是最高的,风险也最大。因此,情况允许的话,最好想办法“劝退”员工,用方式(1)或(2),让员工自己提交辞职申请书,或通过协商达成解除合同的合意,风险比较小。所谓劝退是指企业用劝说的方式说服员工,使其主动辞职或与企业合意辞职。劝退本身并不违法,但方法必须恰当,要达到使员工自愿接受的效果。违反员工意志强行进行“劝退”是可能构成违法行为的。
员工坚决不接受劝退的情况下,企业只能考虑单方解雇员工,但有引发诉讼的风险,企业应当权衡利弊后再作出是否解雇的判断。
与我国类似,日本劳动合同法作为特别法,从保护力量较弱的劳动者的立场出发,对合同自由原则作出了倾向于劳动者的修正。日本劳动合同法第16条规定,企业解雇劳动者的行为,如果:(1)缺乏客观合理的理由;(2)一般社会观念认为不合理的,即构成权利滥用而无效。
日本劳动合同法的相关规定
労働契約法第十六条:解雇は、客観的に合理的な理由を欠き、社会通念上相当であると認められない場合は、その権利を濫用したものとして、無効とする。
因此,如果被解雇的劳动者起诉企业,主张企业的解雇行为不当的,企业必须举证证明:(1)解雇具有客观合理的理由;且(2)从一般社会观念看亦合理,才可能胜诉。从日本的裁判所(法院)既往认定公司解雇行为是否符合上述两个要件的判例来看,判决符合解雇条件的判例偏少,因此可以说在日本解雇劳动者的难度是比较高的。一旦裁判所判决解雇无效,企业就必须让劳动者复职,而且还会被命令支付从解雇到复职这段时间的工资。如果诉讼长期拖延,这个数额就会相当高,有时会达到数百万日元。另外企业还要负担诉讼费、律师费等费用,承担因败诉招致的社会信用受损等不利后果。
本文来自微信公众号“星瀚微法苑”
产品
缤商APP用户后台
关于我们
公司简介加入我们
用户协议
隐私政策
联系我们
合作:135-8566-0971
客服:021-61673695
邮箱:support@bincial.com
地址:上海市浦东新区御桥路1220弄3号
DownloadAPP
视频号
WeChat
公众号
抖音
快手
Copyright© 上海播知科技有限公司 沪ICP备2023012989号-4