AI陪伴产品大起底,这个赛道怎么玩?
AI陪伴产品为孤独时代带来了全新的情感连接,从Character.AI的角色互动到筑梦岛的国风沉浸,满足了用户多样化需求。然而,商业化困难、伦理争议和隐私风险依然是行业的难题。AI陪伴究竟能走多远?我们又该如何理解它正在塑造的未来?
人类从未如此孤独,也从未如此渴望陪伴。
陪伴,是情感漂流中的片刻停靠,是填满空白的毛绒触感,是静默无声的聆听守护......在日渐疏离的时代,越来越多的人都在寻找那份穿越屏幕、时间与孤独的回音,期待着一种无需言说的理解。而《her》们,因此而来。

电影《her》剧照
从Replica到Talkie,从Character.ai到筑梦岛,AI不再是冷冰冰的代码,而是化身为你的爱人、朋友、偶像、导师......嵌入你的日常清单,参与你的人生故事,为你打开平行时空的幻想之门。这场陪伴革命,到底带来了什么新故事?我们又该如何理解它正在塑造的未来?
AI陪伴产品正在用不同的玩法重塑“陪伴”的意义。
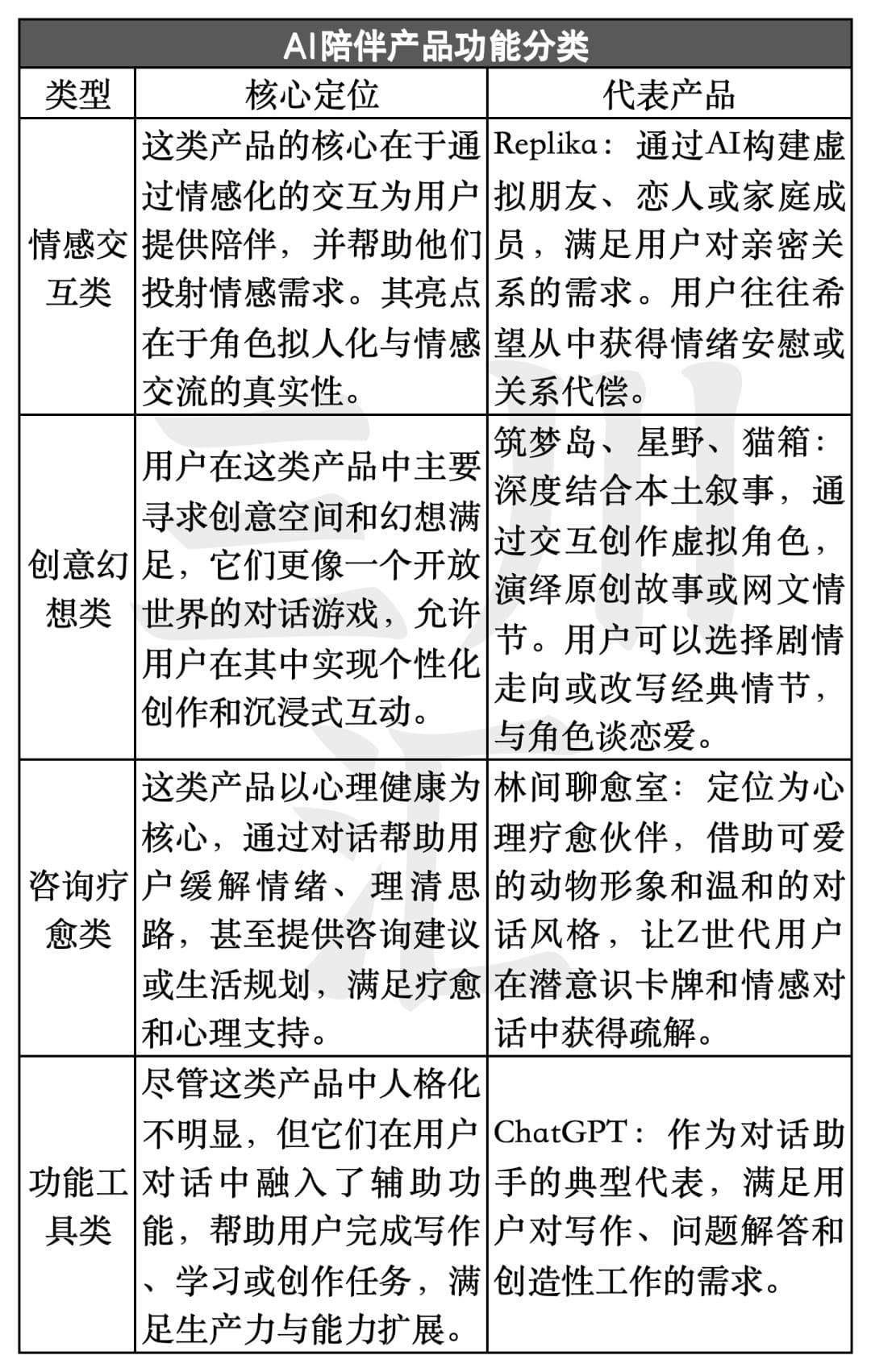
如果从用户需求出发,当下的AI陪伴产品大致可以分为四类:情感交互类,比如 Replika,它就像24小时在线的真实朋友/恋人,随时捕捉你的情绪;创意与幻想类,例如筑梦岛和星野,它们通过开放式剧情和多样化角色,让陪伴变成一场脑洞大开的沉浸式旅行。

星野角色界面
咨询疗愈类,比如林间聊愈室,三个动物心理疗愈师,用潜意识卡牌和暖心对话帮你理清思绪;最后是功能工具类,比如 ChatGPT,它更像一位全能助手,专注于写作、学习、创作,用高效和实用征服用户。

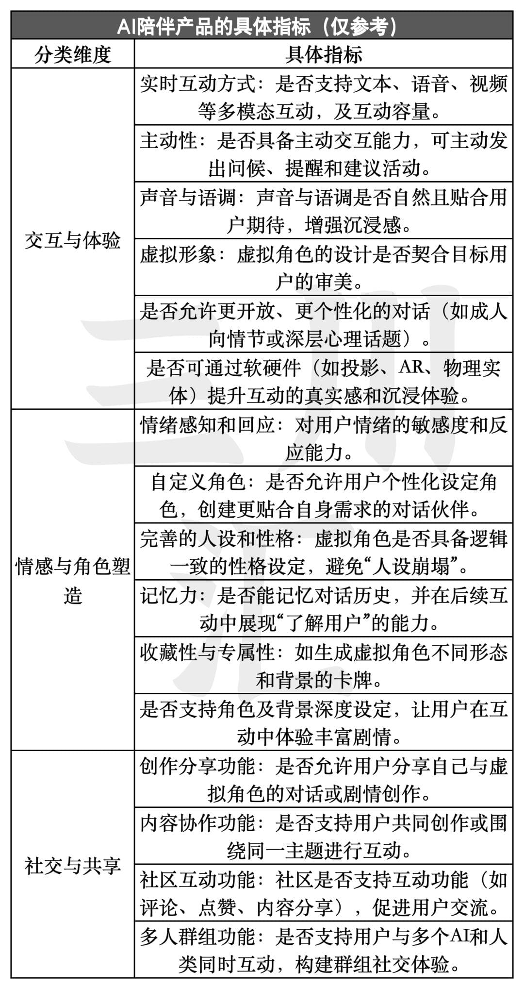
不过,在实际情况中,AI陪伴产品往往是多种类型的融合体。比如最经典的Character.ai,不仅能陪你聊心事,还支持创作角色、发展剧情、甚至拉一群角色开“群聊派对”,把情感支持和创意探索结合得淋漓尽致。正是这种功能的交融,让各类产品在具体设计上的差异化(参考AI陪伴产品的具体指标)成了竞争的关键。

AI陪伴产品之所以能够吸引用户,离不开它们在交互与体验、情感与角色塑造以及社交与共享这三个维度上的深耕与创新。每款产品在这些维度上都有各自的强项,也展现了不同的发展路径。
从交互与体验来看,好的AI陪伴产品需要流畅、自然的互动能力,并支持多模态交互。 文本与语音是大多数AI陪伴产品都会引入的互动形式,并且还有不同的玩法,比如语音电话、朋友圈交互、定制信件等。

Character.ai语音电话
虚拟形象的打造也是AI陪伴产品的布局重点。
比如,字节的猫箱app结合网文角色和传统文化,吸引乙女向群体;Meco以时尚为基调,强调潮流感和动漫感,适合年轻都市用户;林间聊愈室以治愈系卡通动物形象赢得Z世代的喜爱;而Character.ai支持用户自定义角色,从赛博朋克到哥特风的跨文化混搭应有尽有。这些多样化的设计不仅让用户感受到强烈的代入感,还为AI陪伴产品拓展了更广阔的情感表达空间。

猫箱角色界面
在情感与角色塑造维度,Replika 无疑是“懂你”方面的佼佼者。它通过让用户选择AI角色是恋人还是朋友,引导了一种“关系投射”,并进一步通过认知行为疗法(CBT)设计对话内容,为用户提供了切实的情绪疏导和心理支持。

Replika进入界面,需先做一个测试
是否具备长效记忆能力,也是用户衡量AI陪伴产品的重要标准之一。 以林间聊愈室为例,每次对话结束后,疗愈师会生成一份疗愈手记,当用户再次打开应用时,它们会主动发来信件,展现历史记忆。这种设计不仅增加了AI的“人情味”,还让用户感受到一种被关注和被记住的情感满足。

林间疗愈室主要功能
与此同时,一些产品则将重点放在虚拟角色的深度塑造上。 比如筑梦岛背靠阅文集团的庞大IP生态,角色背后通常都有完整的世界观设定。用户不仅可以与这些虚拟角色聊天,还能为他们补充新的剧情,甚至修改他们的人生。在这里,AI不是简单的陪聊,而是帮你完成“与梦中人同行”的幻想。

筑梦岛
为了增强互动性,Talkie和Poly.ai引入了抽卡机制。Talkie 的 AI 生成卡牌分为不同稀有度,激发用户的收集欲;而 Poly.ai 的 Event 功能则更强调专属性,生成虚拟角色独特形态和背景。这些设计不仅丰富了角色形象,还深化了用户与虚拟角色的情感联结,同时挖掘出虚拟角色的商业潜力。

Talkie卡牌
最后,从社交与共享维度看,一些AI陪伴产品已经具有内容社区的属性。 筑梦岛通过“梦境”“小剧场”“世界观”等功能,鼓励用户基于虚拟角色创作和分享内容,形成了一个去中心化的创意社区。Character.ai 的 Group 模式则为群体对话开辟了新的可能,让多个AI与人类用户同时参与互动,不仅增加了社交性,还为创意协作提供了新场景。

Character.ai群聊系统
整体来看,这些AI陪伴产品通过在交互、角色和社交三个维度上的差异化设计,为用户提供了丰富的体验场景,展现了AI陪伴产品的多样性,也让人们对“陪伴”的未来有了更多想象空间。
AI陪伴无疑是当前人工智能领域增长最迅猛的赛道之一。在今年年中,Character.AI在移动端累计下载量已突破3432万,网页端单月访问量高达3.1亿,在相关榜单仅次于ChatGPT;Replika今年的内购收入已超过900万美元,全球累计营收接近9000万美元;而今年上半年,两款国产AI陪伴产品Talkie和Poly.ai成功入围美国AI应用市场下载榜前十,展现了国产AI的强劲势头......

根据市场研究公司Statista的数据,预计全球AI陪伴市场规模将以26.6%的年复合增长率增长,到2030年,市场规模达到62亿美元。
为什么AI陪伴能发展如此迅速?
1、孤独驱动:陪伴,越缺越值钱
现代社会的快节奏生活和数字化转型,让孤独和疏离感成为全球性难题。根据英国卫生基金会的研究,仅英国就有超过900万人感到“总是或经常孤独”,而美国的数据显示,约30%的人认为自己“没有一个可以倾诉的朋友”。这样的情绪空白需要被填补,而AI陪伴因其永远在线、无条件倾听和不带偏见的互动特点,成为了理想的情感补位者。

《her》剧照
2、文化动因:回应本土化需求
AI陪伴产品,不仅能够填补全球性孤独的空白,也回应了每个社会独特的情感诉求与社会挑战。
在欧美社会,个体化程度较高,AI陪伴产品往往被设计为情感支持和问题解决的工具,满足孤独人群和心理健康的实际需求。例如,Replika 专注于心理疗愈和情绪管理,利用认知行为疗法(CBT)和情感计算技术帮助用户梳理情绪、应对焦虑。Manifest AI主打“游戏化疗愈”的概念,通过简单愉快的健康互动,帮助用户进行情绪管理和心理健康改善。

Manifest AI
而在亚洲社会,如中国和日本,AI陪伴更多地与文化叙事和幻想投射相结合,呈现出强烈的情感代入感。例如,筑梦岛、星野、猫箱都不约而同地以国风、网文角色为核心,将陪伴升级为一种沉浸式的创作体验。这种设计不仅满足了中国用户对浪漫叙事的偏好,还巧妙回应了快节奏社会中人际关系的疏离感。同样,在日本,Gatebox 通过二次元形象和虚拟伴侣设定,为单身用户提供了一种情感寄托,这既是对日本社会中孤独文化的反映,也展现了其独特的文化幻想。

Gatebox
3、技术加持:AI越来越“懂”你
AI陪伴产品能迅速火爆,技术进步是背后的加速器。随着大语言模型和情感计算技术的进化,AI不再是冷冰冰的工具,逐渐成为有温度、有情绪的伙伴。例如,ChatGPT DAN通过强大的记忆管理、逻辑能力和高级语音,能够让用户感受到《her》一般的愉悦感。而新兴的AI陪伴产品,通过语音、文本和视觉多模态交互,打造出更自然、更沉浸的陪伴体验。技术的优化让AI不仅能“听懂”话,还能感知你的情绪变化,理解你的底层需求,真正地“懂你”。

Meco
无论是缓解孤独,还是满足幻想,AI陪伴产品都在用技术的触角深入人类情感深处。这既是一场情感革命,也是一种全新的陪伴模式。
AI陪伴产品的确让情感经济站上新起点,但商业化和伦理问题却始终横在行业面前。用户被它吸引,却很难为之买单;技术看似亲近,却可能深藏隐忧。
1、商业难题:有情绪价值,却没有商业价值?
AI陪伴产品虽然吸引了大批用户,但要让用户心甘情愿掏钱却并不容易。以 Character.AI 为例,这款主打高度自由角色互动的产品,总用户量已经超过千万,但付费订阅用户却不到10万,占比还不到千分之一。虽然公司推出了会员服务(每个月9.9美元,不限制聊天次数,拥有更快的反馈速度),但效果并不理想。

国内的AI陪伴产品也同样在摸索变现之路。比如筑梦岛和星野,依靠国风叙事和网文IP吸引了一大批粉丝,但用户更倾向于它们作为“免费的脑洞游乐园”,对增值服务兴趣寥寥。尽管这些产品通过小剧场、记忆簿等创新玩法丰富体验,但订阅收入远不足以支撑长远发展。商业化路径走不通,产品就很难真正跑起来。
2、伦理风波:陪伴是救赎还是毁灭?
最近,美国佛罗里达州的一起悲剧让人们不得不重新审视AI陪伴产品的潜在问题。14岁的少年苏威尔·塞泽因长期使用 Character.AI,与AI角色建立了深度情感连接,最终却选择了极端的方式结束自己的生命。他的母亲将Character.AI告上法庭,指控公司利用亲密对话引诱用户,却没有设置足够的保护措施,导致未成年人暴露在情绪风险之中。

这起事件不仅揭示了AI陪伴可能带来的情感依赖问题,也让行业开始思考:当AI深入人类情感时,谁来为用户的心理安全负责?AI陪伴产品赋予用户对虚拟角色巨大的创造自由,但同时也让虚拟伴侣与性别、权力等敏感议题交织。部分用户可能利用AI角色建立不健康的情感关系,无意中强化社会偏见,引发更深层次的伦理问题。
3、隐私保护:你的秘密真能守住吗?
隐私问题则是AI陪伴绕不开的另一个难题。AI需要大量用户数据来提供个性化服务,但数据的收集和使用往往存在模糊地带。以 Replika 为例,它曾被用户质疑利用对话数据进行模型训练,而未明确告知。国内的AI陪伴产品也面临类似问题,许多用户担心自己的对话内容被记录、分析,甚至用于商业用途。
AI陪伴产品无疑是技术与情感碰撞出的新物种,但从Character.AI的商业化困局到佛罗里达州的悲剧,每一个事件都在提醒行业:技术越深入,责任越深重。这样的困局并非无解,但却需要行业重新审视自己的定位,在技术浪潮中抓住蝶变的机遇。
AI陪伴产品用代码和算法,尝试触碰人类的孤独与渴望。每一款产品都在试图回答同一个问题:什么才是“懂你”的陪伴?
而答案或许并不在技术本身,而在于它如何与人性更深地连接。AI可以不完美,但只要它正在完善,就可能成为我们生活中值得信赖的一部分。当技术不断进步、文化不断交融,AI陪伴的未来,远比我们想象中更加广阔。
本文来自微信公众号“文化产业评论”(ID:whcypl)