北京取消普宅标准,市场活跃度有望延续
11月13日,三部门发布多条减税政策,明确了取消普宅标准的配套税费政策。
11月18日,上海率先取消普宅标准,随后北京、深圳接连跟进。
18日晚间,北京市住房和城乡建设委员会、北京市财政局、国家税务总局北京市税务局发布《关于取消普通住房标准有关事项的通知》,主要内容如下:
一、取消本市普通住房和非普通住房标准。
二、对个人销售住房涉及的增值税、个人购买住房涉及的契税,按照《关于促进房地产市场平稳健康发展有关税收政策的公告》(财政部 税务总局 住房城乡建设部公告2024年第16号)有关规定执行。
三、本市享受契税优惠政策的具体操作办法仍按现行规定执行。
本《通知》自2024年12月1日起施行。
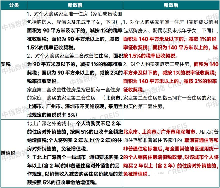
表:《关于促进房地产市场平稳健康发展有关税收政策的公告》相关税收调整前后变化

资料来源:中指研究院综合整理
针对取消普宅认定标准,11月13日三部门的减税政策落地,为地方落实相关政策提供了条件,11月18日,上海率先跟进,当日晚间北京也明确取消普宅标准。9月底以来,北京从“适时取消”到“及时取消”,再到本次“取消”,提法上经历了多次调整,本次政策落地,涉及的税费主要包括增值税和契税,具体变化与此前多部门的减税政策保持一致,即一方面,满两年住房交易免征增值税,不再区分非普宅;另一方面,契税税率只要是140平方米以下住房,均按1%税率执行,不区分首套和二套(140平方米以上区分)。这两项税收优惠,直接降低了购买大户型住房的购房成本,特别是二套140平方米以下降税力度更大。
本次政策12月1日起实施,12月1日前个人销售住房涉及的增值税尚未申报缴纳的,以及12月1日前购买住房而在12月1日后申报缴纳契税的,均可将按新的税率执行。
表:北京取消普通住房标准后增值税和契税情况

资料来源:中指研究院综合整理
值得关注的是,与普宅标准关联的税收还包括土地增值税,本次政策未对这项税收如何调整进行明确(11.13三部门减税政策中,指出“取消普通住宅和非普通住宅标准的城市,根据《中华人民共和国土地增值税暂行条例》第八条第一项,纳税人建造普通标准住宅出售,增值额未超过扣除项目金额20%的,继续免征土地增值税”),预计后续北京或将出台具体政策明确普通标准住宅类型。
9月30日,北京针对限购、限贷等限制性政策进行了优化,叠加多部委加快房地产“组合拳”落地,北京市场活跃度得到明显提升,从成交情况来看,根据中指数据,10月新建商品住宅成交59.59万m²,在9月较低基数下环比增长59.2%,二手房市场表现更为明显,10月二手商品住宅成交超1.7万套,回升至2023年4月以来峰值,市场信心得到明显提振。进入11月,市场活跃度仍在延续,1-18日,北京新建商品住宅成交2709套,较10月日均小幅下降5.6%,较去年同期增长5.8%;二手商品住宅成交10047套,较10月日均小幅下降0.4%,较去年同期大幅增长40.1%。
图:北京新房、二手房周度成交规模走势

资料来源: 中指数据CREIS
从成交结构来看,新房方面,多年来140m²以上户型占新房成交规模的20%以上,2024年1-10月,140m²以上户型成交占比为23.7%,较2023年提升3.8个百分点;二手房方面,140m²以上户型占比常年低于10%,2024年1-10月占比仅为8.6%。
此前北京二手房交易中,非普宅需要按差额缴纳增值税,对于购房者而言是一笔较高的支出成本,也一定程度受此影响,北京二手房的成交结构中大面积户型占比较低,此次税收政策优化后,满2年的住房成交时均可免征增值税,对于有意愿购买改善类次新房的购房者而言,购房成本可有较大程度的降低。另外,针对契税政策的优化,也能有效降低改善类、购买二套的购房成本,加速改善置换客户的加速入场。
图:北京新房、二手房成交面积段结构

注:数据统计口径为商品住宅+别墅,不包含共有产权房、保障房 ,资料来源:中指数据CREIS
当前上海、北京、深圳已经先后取消普宅标准,预计广州也将加速落地相关政策,进一步降低购房成本,促进购房需求释放。取消普宅标准为一线城市市场持续修复提供了进一步支撑,短期市场活跃度有望继续好转,也将助力全国市场“止跌回稳”。
表:广州现行税收政策

资料来源:中指研究院综合整理
本文来自微信公众号“中指研究院”