保险大模型革新:全面自动化倒计时

文| 杨芮 丁艳 唐敏安
编辑|袁满
未来将会是一切都连接着AI的世界——科技杂志《连线》创始主编凯文·凯利(KevinKelly)曾在《5000天后的世界》中预测。
ChatGPT催生大模型热潮已将近两年,大模型的能力持续提升,基于大模型开发应用的探索也进入新阶段。“2023年是底座大模型高速发展的一年,2024年是大模型应用快速发展的一年。”泰康科技运营科技中心人工智能部助理总经理刘岩如是分析,目前大模型技术的发展相较2023年投资侧有所放缓,技术侧由训练大模型向应用倾斜,资源投入则由需要大量算力和算法投入的大模型训练向产品为主的大模型应用转移,大模型技术本身由大语言模型向视觉及多模态融合方向、智能体方向发展。
这意味着,2024年大模型应用正在加速产品以及场景落地。现实中,大模型在制造业、智慧能源、油气、矿业、医疗、教育、交通等多个行业的多场景下,展示了在提升工作效率、优化客户服务体验、推进企业数字化转型进程等方面的实际成效。
在金融业,大模型被看作一种“新基建”。太保科技总经理魏骄华表示,“随着大模型技术的迅速发展,目前已成为金融行业的重要应用工具。例如,彭博社的BloombergGPT、LTX通过GPT-4打造的BondGPT、开源的FinGPT等均是针对金融行业量身定制的大模型。”
金融的细分行业中,“保险是非常复杂的产品,但它的虚拟特征,恰恰是最适合AI应用的金融领域”,信美相互人寿董事长杨帆在和《财经》记者交流时做出如是判断。
据智研瞻统计显示,2018年中国保险业大模型行业市场规模3.84万亿元,2023年中国保险业大模型行业市场规模5.1万亿元,同比增长5.72%。目前,中国平安、中国太保、中国人保、阳光保险、信美相互人寿等多家保险公司均已围绕大模型进行了布局。
目前从保险业的场景应用层面而言,大模型可应用到全业务流程,可嵌入承保、理赔、审核等多个业务流程中,在应用场景上主要有营销、办公、核保、客服、编码辅助等。
据《财经》多方调研,目前来看,国内保险行业还处于场景落地的初级阶段,从知识助手、智能办公、两核助手、智能问数等领域,由内到外,由B端应用到C端应用的路径是目前保险业大模型落地的普遍路径。
从落地实践来看,在企业内部运用效率提升,为代理人和合作方赋能等toB端支持大模型的成效已初显,协助保险公司在产品设计、市场营销、客户服务、索赔处理等环节提高效率和准确性,从而提升整个价值链的效益;toC端,还主要集中于初级的客服交互层面,直接服务仍需评估和解决大模型安全问题,应对生成内容的可控和合规要求;技术底层,保险业正专门针对行业的大模型训练上下功夫。
蚂蚁集团保险事业群首席技术官孙振兴对《财经》表示,保险行业具有复杂的业务处理流程,涉及大量的多模态和非结构化数据(如保险条款、理赔各种单据材料、保单合同、图文视频素材等),以及丰富的客户服务和交互场景。大模型技术可以显著提升行业的自动化能力和用户服务水平,契合保险业态的需求。然而,作为一个专业且严谨的金融行业,保险对大模型的应用不仅需要通识知识和简单的推理能力,更依赖于深厚的行业专识、复杂的决策推理,以及大小模型协同处理任务的能力。因此,只有专门针对保险行业定制的领域大模型才能解决保险客户服务中的专业问题。

在大模型的布局上,保险机构纷纷笃定这是必由之路,不容落后。在全行业通用的生产力提升和保险行业特有场景的创新应用两个层面,大模型正由内而外一点一点拓宽边界,由内而外悄然铺开。

大模型于保险业不仅是一个技术升级的过程,更是一种商业模式的变革。
多位保险业资深人士认为,2023年以前的前大模型时代,在这个阶段AI发挥的作用主要以降本提效为主。但随着2023年大模型技术登上舞台,其具备压缩海量知识的能力,同时还有拟人化的自然语言交互和理解的能力,突破了认知、推理、表达三重难题,所以未来保险业的变革将是重塑式的革新。
在全行业通用的生产力提升和保险行业特有场景的创新应用两个层面,大模型正由内而外一点一点拓宽边界,由内而外悄然铺开。刘岩表示,合规优先,首先在内部赋能场景开发应用,然后拓展到外部客户场景,充分积累大模型应用经验,配合监管严控大模型涌现风险。
AI芯片龙头英伟达公司CEO(首席执行官)黄仁勋10月12日曾公开表示,“我希望英伟达有一天能够成为一家拥有5万名员工的公司,并配备1亿名AI助手,遍及公司的各个部门。”在黄仁勋的畅想中,未来,英伟达将在公司的每个部门大规模部署AI助手(代理),以提高产出。届时,AI代理会将任务分解为多个较小的步骤,每个步骤处理一个特定的任务,以实现更广泛的目标。
和黄仁勋展望的相似,在保险行业通用的生产力提升方面,大模型的成效已初显。据魏骄华透露,当前在中国太保,大模型落地试点的场景集中在员工办公、研发测试、健康险理赔、车险理赔服务、审计作业等场景,目前仍在试点期。通过接下来基础平台的完善和场景的进一步拓展,预计2025年太保数字劳动力能够覆盖1万名员工,劳动生产率提升30%以上。
“正是由于大模型在思考模式、行动力和建模边际成本这三方面的突破,大模型可以对人的能力进行建模,不管业务中的具体问题是什么,只要具备了岗位的能力,都能够自行灵活规划使用工具来解决当前任务。”魏骄华阐释了中国太保数字劳动力的逻辑,即通过大模型对人的能力建模的方式来赋能业务。
据阳光保险相关负责人表示,在办公赋能方面,从办公助理、自动编程及知识搜索上推进认知和普及应用,阳光办公GPT累计使用次数77万余次,覆盖84%总部员工,员工广泛评价GPT对日常文书类工作效率有明显提升。科技团队应用大模型辅助编程,研发常青藤GPT编程助手,已推广至九个团队497人试用,在代码安全合规监测、代码注释生成方面可节省50%以上工作量,在新建系统的标准后台代码生成方面可节省60%以上工作量。


在保险行业特有场景的创新应用方面,大模型也带来了新的希冀,将实现从“粗放预测”到“精准预知”的发展。
据信美相互人寿首席风险官、数字化管理委员会主任赵雪瑶透露,当前信美的大模型应用还在逐步实施和验证的阶段。在销售支持环节,两核风控环节有一定的实践应用,从目前应用效果来看,能够助力进一步降本增效。例如,信美近期上线的“医家医”中端医疗险定制的专属产品咨询小助理,上线后综合准确率为98.33%。再以蚂蚁保的保险域的智能助理蚂小财为例,蚂小财基于自研的凤凰大模型能力能够回答各类用户咨询,其中包括核保核赔这类保险领域最复杂、最严谨的问题,回答准确率达95%以上。
将保险业的全链条分环节而言,大模型技术在保险行业中的应用,正在改变传统的风险管理方式。通过处理包括历史保险索赔记录、客户个人资料、健康记录、车辆行驶记录等在内的海量数据,大模型能够为保险公司提供更精准的风险评估和决策支持。
在保险产品定价阶段,大模型能够分析大量客户数据和历史索赔情况,帮助保险公司精准评估个体风险水平,实现个性化定价。不过据刘岩分析,现阶段大模型对海量数据的分析还存在技术难题,不是大模型当前应用的主要场景。在该场景的突破需要智能体技术的进一步发展,通过多智能体自主规划、相互配合来完成基于海量数据的分析和应用场景。
平安健康险IT管理委员会常务副主任马荣强分析,核保效率上,大模型能够自动分析投保人的健康数据和历史信息,快速做出核保决策。这大大减少了人工审核的工作量,同时提高了准确性和效率。
“传统的核保过程往往依赖于人工审核和经验判断,而大模型则能够通过分析大量的核保案例和数据来判断。未来,在核保端,可能不再需要这么多的代理人和核保师,当然大模型也会带来更多新的工作岗位。”一位中小险企总裁判断。
阳光保险相关负责人分析,在理赔环节,大模型的应用更是带来了革命性的变化。通过整合和分析客户提交的理赔资料、医疗记录、历史赔付数据等信息,大模型能够快速识别出理赔案件中的潜在风险和异常点。这不仅有助于保险公司及时发现和处理潜在的欺诈行为,还能提升理赔决策的准确性和效率。此外,大模型还能够实现自动化理赔处理,包括自动审核理赔资料、计算赔付金额、生成理赔报告等,从而大大缩短了理赔周期,提高客户满意度。
据孙振兴举例,例如在客户最为关心的保险理赔板块,在AI大模型新的科技范式下,两日快速理赔还远远不够,借助大模型可以达到99%的单据提取准确率和98%以上的核赔准确率,可以让用户感受到秒级赔付。“这意味着过去提交完一个单据之后,需要等待两三天以后才能拿到结果,但今天在试点保司的范围内,82%以上的门诊险,51%以上的住院险,用户可以立等可得,在一分钟甚至几秒钟之内实时拿到理赔结果,这背后是保险多模态提取大模型、理赔审核大模型,以及OCR等专业小模型共同协同作用带来的结果。”
一家中型寿险公司负责人表示,除了对日常客服、运营等岗位进行替代和效率提升,在产品定价和精算假设方面,通过大模型可以做到千人千面。更为重要的是,以前险企一个产品打天下的时代过去了,大模型可以满足定制化的需求,很多特殊客群的个性化产品诉求,可以通过大模型数据提供出更加有差异性的产品。但这也受制于监管限制。
麦肯锡全球副董事合伙人、金融保险行业及数字化创新专家刘明华认为,大模型生成的AIAgent相互之间能够独立地进行互动并模拟下一步动作,为用户构建一个数字化保险社区。
孙振兴表示,大模型技术发展迅猛,除了延续ScalingLaw在参数规模和数据方面持续提高,还呈现出多模态和强化学习两大趋势,使其能够处理图像、视频等多种数据,并进行更复杂的推理和决策,大模型将进一步推动保险业的服务体验和效率创新。
在大模型的布局上,保险机构纷纷笃定这是必由之路,不容落后。
据刘岩分析,大模型技术对保险行业的创新推动分为两个层面,第一个层面是全行业通用的生产力提升,第二个层面是保险行业特有场景的创新应用。全行业通用生产力提升包括办公和个人助理等方向的大模型应用,对日常工作中的信息获取、加工、分析提供新一代的能力辅助,比如会议总结、文档编写、数据分析等场景。行业特有场景应用比如代理人的交互式培训,针对保险代理人的销售、增员等场景,利用大模型技术结合企业培训体系设计,提升代理人沟通能力。保险业态的复杂性特点和合规性要求,对大模型的应用既是很大的机会,也有很大挑战。
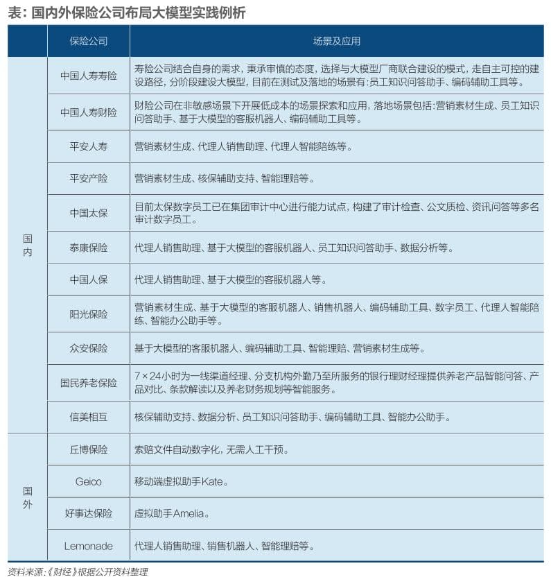
在开发与应用大模型方面,中国人保、中国平安、中国太保、阳光保险等大型险企抢先一步,已推出保险业垂类大模型且已处于落地应用阶段,涵盖上述两个层面的业务环节,具体布局见表。
从当前保险业对于大模型的投入来看,由于投入和数据量需求很大,目前大型险企更多采用自建团队并在外部助力下自研行业大模型的方式投入。如中国人保通过自建人工智能算法团队、推进内外部生态合作,构建以保险行业通用大模型为底座、自研大模型为主体、外部大模型为辅助的人保大模型生态。
今年5月22日,信美相互人寿发布了大模型保险垂直应用——信美Chat-Trust3.0,据了解,在研发过程中,信美相互人寿采用了一种低成本、小数据、快速迭代的策略,基于通用基础大模型,通过强化非结构化数据管理及处理能力,结合检索增强、模型“微调”技术,以及插件和Agent能力建设,实现了保险垂直应用的深度开发。
大模型落地企业的方式主要有两种,一种是企业私有化部署大模型,可以保证企业的数据安全,一般部署成本高达数百万元,适用金融、电信、能源等数据敏感行业。另一种是调用厂商的大模型API(应用程序编程接口),成本低,主要以输入输出的Token(模型可以理解和生成的最小单位,它可以是一个词、一个数字或一个标点符号等)量计费,部署方式简单,适合的场景也更广泛。
在保险行业,头部险企最开始是采用私有化部署大模型的方式进行,但随着应用场景、技术迭代和成本考量,私有化部署+API调用模式成为通用,而中小险企在实践中则主要采取API调用模式。
在成本投入上,最开始大模型的投入可能在硬件和软件服务商方面的投入在数百万元量级,但目前随着大模型的价格战,成本也在不断下降。
就保险机构布局大模型的实践路径的成本与价值考量,马荣强告诉《财经》,成本方面,包括不同规模大模型(如千亿级、百亿级)所需的算力训练成本和推理成本。价值方面,保险机构应结合业务场景,选择合适的垂直领域进行大模型建设,测算投入产出比。在基础大模型和行业大模型的构建上,可以通过合作等方式实现,保险公司专注于自身领域的专业知识,打造垂直场景下的大模型。同时,需要同步建设大模型的配套技术,如小模型与大模型的结合、RAG知识检索技术和质量控制等。
据国民养老大模型智能体“简言”项目负责人分析,在成本效益分析的层面,构建自建人工智能模型无疑是一项重大的财务挑战。这不仅要求企业购置昂贵的GPU硬件基础设施,还需要庞大的计算资源以及一支由专业AI工程师组成的团队来确保模型的高效运行。前期的资本投入和后期的运维成本高昂,而且随着技术的快速发展,模型的迭代优化需要不断的人力和计算资源投入,这无疑增加了企业的运营负担。
据上述简言项目负责人进一步介绍,“目前通常采用的是公有云大模型API调用+本地挂载知识库模式。此模式调用公有云大模型服务,结合本地挂载不同领域的知识库方案,提供不同场景的应用支持能力。采用API调用策略为企业提供了一条更为经济且灵活的道路。头部的API提供商通常会投入巨资追踪人工智能的最新进展,不断更新并优化自己的大模型服务,以保持技术的前沿性。因此,企业可以专注于根据API接口进行定制化应用开发,以无缝对接并满足其特定业务场景的需求。”
在费用模式上,API调用通常采取按需计费的方式,如请求次数或处理的数据量,这使得对于低频或轻量级应用的场景,成本控制更为有效,显著降低了初始投入和运营成本。这种模式为企业,特别是初创公司和中小型企业,提供了更高效、更经济的AI解决方案,有助于它们在激烈的市场竞争中快速响应并节省资源。

上述模式也是目前保险机构的共识,据一位头部险企金融科技部负责人表示,现在越来越多的共识认为,不需要金融领域大模型,只需要在通用大模型基础上有一定的通用数据配比,叠加金融数据配比和岗位数据配比,直接训练L3做大模型应用的调优。在金融保险领域,垂直大模型比通用大模型更有价值,对业务的针对性更强。
除了保险公司,在AI大模型浪潮下,亦有外部科技公司加快在保险领域的大模型布局,蚂蚁的大模型产品近日露出真容,目前已在保险领域进行了应用测试。据孙振兴介绍,蚂蚁保已经将大模型深度嵌入到各类保险应用场景之中,打造了诸如规划师支小助(客户服务助手)、保险蚂小财(智能保险助理)、健康险“秒赔”(智能理赔)等一系列toC和toB产品,实现了对蚂蚁保服务能力的跃迁。
百度副总裁吴甜则表示,其“行业大模型”已在保险等领域与多家金融机构展开合作。如帮助保险公司自动解析复杂的合同业务条款,对于以往由人工处理至少要30分钟的问题,行业大模型可1分钟内处理,效率约提升30倍。
在企业落地大模型的步骤上,一般路径是IT团队梳理市场上开闭源模型的性能特征、识别各业务线的痛点(即大模型技术和业务需求的交叉结合点)、评估具体大模型的适配场景,继而进行落地。与一般企业落地大模型的通用步骤不同,保险行业一般是选择已有场景切入,用串线的逻辑进行,通过搭建小场景的技术框架逻辑链路,不断复制到更多的场景中。
据信美相互科技负责人介绍,更具体的切入逻辑是:意图识别,信息减缩,规划推理,生成回答,完成。其实在自训练的大模型下,相当于是一个分发机器人,下设更细分的如产品介绍机器人、公司介绍机器人等,每一个小的机器人相当于一个知识外挂。
保险大模型虽有诸多利好,但当前落地仍面临诸多风险和挑战。魏骄华分析,“当前大模型在保险业的应用还存在基建投入门槛高、业务系统改造成本、数据治理难度大和安全隐私风险等,大模型在应用中可能产生幻觉,会导致部分情况输出内容的不可控性、技术应用的道德风险、监管合规性风险等挑战。同时应用大模型也会存在数据隐私泄露的安全问题。”
慕尼黑再保险北京分公司数据科学家徐征分析,大模型出现的三块基石是算法研究、基础算力和海量数据。算法方面,强调的是算法的识别能力、并行运算能力和网络结构。目标是更快速、更准确、更具泛化能力的进行识别。这是提升准确率和效率的基础。算力方面,主要体现在硬件,尤其是云计算和芯片方面,随着云计算的普及与智能芯片的发展,使得更大规模的模型有了部署的物质条件。数据方面,更多被记录、可识别、标准化的数据出现在了越来越多的业务场景中,这是大模型训练与提升的基础,可以说一个好的大模型,80%的精力是在数据的打磨上。有了以上三个基础,用海量的数据去建立和优化大模型,才成为可能。而其应用,则需与业务场景深度结合。
华泰保险集团信息技术总监胡崇威表示,大模型在保险业内落地仍存挑战。在计算资源成本方面,对计算资源和存储资源有高需求,成本门槛高,需要持续地投入长期支持大模型的训练和推理。
算力是大模型训练的另一个刚需,其亦存在挑战。据了解,大模型的训练和推理需要大量的计算资源和算力支持,例如高性能计算机、大规模集群等。而这些设备和资源的成本非常高昂,需要大量的资金投入和技术支持。如果企业的计算资源和算力不足,就会限制大模型的应用效果和范围。
另据《财经》多方调研,在上述因素中,数据隐私是机构和消费者最普遍关心的因素之一。
一位业内资深人士认为,大模型的训练和应用过程中可能涉及用户的隐私信息及企业的敏感数据,这是保险业大模型建设非常核心的风险,在后端建设时需要设定一些规则引擎来进行校正,另外需要专家团队不断针对模型进行调整。在版本发布之前要充分验证,预防合规风险。
马荣强表示,对于数据质量与隐私保护方面的解决方案,保险业需要从数据的来源获取和应用过程考虑。来源获取方面,保险公司获取数据需经过用户授权,合规合法收集;应用过程方面,保险公司应从制度、系统、数据存储三方面建立保障,建立统一的数据标准和管理流程,建设全流程的数据监控和治理工具平台;使用联邦学习、差分隐私、同态加密等隐私计算技术,在保护数据隐私的同时实现数据价值的挖掘;加强员工数据安全意识培训。
据信美数据信息中心负责人童国红介绍,“在隐私保护方面,首先是建立客户个人隐私信息矩阵,把客户的个人隐私信息按照不同的信息来确定是否达到了隐私保护等级。其次,在大模型应用领域,建立对非结构化数据的脱模处理技术,所有进入大模型的数据,都是脱敏的数据,大模型只需要评估数据的结果,不需要针对某个具体的人给评估。”
对此,孙振兴表示,蚂蚁的做法是:首先,通过清晰的隐私政策来保证客户充分了解其数据如何被使用;其次,借助加密手段确保数据在传输和存储过程中的安全;最后,要执行严格的数据访问控制,确保敏感数据访问权限。
10月20日,在2024金融街论坛年会的以“AI重塑金融与安全治理”为主题的平行论坛上,十三届全国政协委员,原中国保监会党委副书记、副主席周延礼呼吁业界高度重视三方面问题,即:客户的个人隐私和数据安全风险问题;人工智能技术如何保障决策过程的公正、透明和可解释性,而不是过度依赖算法等问题;保险公司关注的是用户体验和业务价值创造。如何将人工智能这一创新技术和保险公司的经营目标更好地结合起来,使AI大模型这种新技术的应用具有可行性和可持续性。基于此,周延礼建议业界应尽快制定符合行业特征的技术标准规范,全面构建保险业人工智能安全技术体系,借助第三方科技力量加强检测评估。
周延礼表示,保险行业应联合相关技术专家和安全专家,共同制定适用于保险行业的国家标准、行业标准和团体标准,形成涵盖从数据收集、处理到模型训练、决策输出全过程的安全标准体系,确保人工智能在保险业务每个环节的应用都符合安全要求。
针对技术内生、应用衍生、数据安全和隐私保护等方面的安全挑战,周延礼建议,构建人工智能安全治理技术体系,在自身安全、功能安全、隐私安全、可信赖安全方面加强前沿安全技术研究,通过产学研用联合技术攻关,推动关键技术成果转化应用。“这是落实人工智能安全治理的必要措施。”他强调。
另据一位业内人士透露,目前监管部门也在探讨,目前保险大模型在行业落地,其在销售端、客服端等都有很强的体现,但是也有可能会产生偏见,可能会产生数字安全问题等,在这样的情况下如何去界定和监管,这本身对于政策部门是很大的挑战,而且需要行业跟政策来很好的协同。
题图来源 | 视觉中国
版面编辑 | 杨明慧
本文来自微信公众号“财经五月花”(ID:Caijing-MayFlower)


