美团、哈啰、青桔深夜发布骑行倡议书
来源:顶端新闻
11月9日,美团、哈啰、青桔三大单车平台发布骑行倡议书:
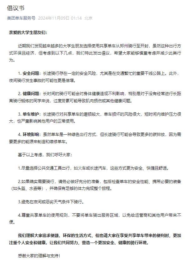
美团
倡议书
亲爱的大学生朋友们:
近期我们发现越来越多的大学生朋友选择使用共享单车从郑州骑行至开封,虽然这种出行方式环保且经济,但考虑到以下几点,我们特此发出倡议,希望大家能够慎重考虑并减少此类行为。
1.安全问题:长途骑行存在一定的安全风险,尤其是在交通繁忙的重要干线公路上。此外,夜间骑行发生事故的可能性更是倍增。
2.健康问题:长时间骑行可能会对身体健康造成不利影响,特别是对于没有经常进行长距离骑行锻炼的同学来说,过度劳累可能导致肌肉损伤或其他健康问题。
3.单车维护:长途骑行对共享单车的磨损较大,单车损坏的风险很大,短时间内维护压力很大,也严重影响其他用户的正常使用。
4.环境影响:虽然单车是一种绿色出行方式,但长途骑行可能会导致更多的碳排放,因为需要更多的能源来制造和维修单车。
基于以上考虑,我们呼吁大家:
1.尽量选择公共交通工具出行,如火车或长途汽车,这些方式更为安全、快捷且舒适。
2.如果确实需要骑行,请务必做好充分的准备,包括检查单车的安全性能、携带必要的装备(如头盔、水壶等),并确保有足够的体力完成整个旅程。
3.避免在夜间或恶劣天气条件下骑行。
4.尊重共享单车的使用规则,不要将单车骑出服务区域,以免给运营商和其他用户带来不便。
我们理解大家追求便捷、环保的生活方式,但也请大家在享受共享单车带来的便利时,更加注重个人安全和健康。让我们共同努力,营造一个更加安全、健康的骑行环境。
感谢大家的理解与支持!

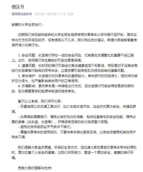
哈啰
安全骑行倡议书
亲爱的大学生朋友们:近期我们发现越来越多的大学生朋友选择使用共享单车从郑州骑行至开封,虽然这种出行方式环保且经济,但考虑到以下几点,我们特此发出倡议,希望大家能够慎重考虑并减少此类行为:
1. 安全问题:长途骑行存在一定的安全风险,尤其是在交通繁忙的重要干线公路上。此外,夜间骑行发生事故的可能性更是倍增。
2. 健康问题:长时间骑行可能会对身体健康造成不利影响,特别是对于没有经常进行长距离骑行锻炼的同学来说,过度劳累可能导致肌肉损伤或其他健康问题。
3. 单车维护:长途骑行对共享单车的磨损较大,单车损坏的风险很大,短时间内维护压力很大,也严重影响其他用户的正常使用。
4. 环境影响:虽然单车是一种绿色出行方式,但长途骑行可能会导致更多的碳排放,因为需要更多的能源来制造和维修单车。
基于以上考虑,我们呼吁大家:
- 尽量选择公共交通工具出行,如火车或长途汽车,这些方式更为安全、快捷且舒适。
- 如果确实需要骑行,请务必做好充分的准备,包括检查单车的安全性能、携带必要的装备(如头盔、水壶等),并确保有足够的体力完成整个旅程。
- 避免在夜间或恶劣天气条件下骑行。
- 尊重共享单车的使用规则,不要将单车骑出服务区域,以免给运营商和其他用户带来不便。
我们理解大家追求便捷、环保的生活方式,但也请大家在享受共享单车带来的便利时,更加注重个人安全和健康。让我们共同努力,营造一个更加安全、健康的骑行环境。
感谢大家的理解与支持!
哈啰
2024年11月9日

青桔
倡议书
亲爱的大学生朋友们:
近期我们发现越来越多的大学生朋友选择使用共享单车从郑州骑行至开封,虽然这种出行方式环保且经济,但考虑到以下几点,我们特此发出倡议,希望大家能够慎重考虑并减少此类行为。
1. 安全问题:长途骑行存在一定的安全风险,尤其是在交通繁忙的重要干线公路上。此外,夜间骑行发生事故的可能性更是倍增。
2. 健康问题:长时间骑行可能会对身体健康造成不利影响,特别是对于没有经常进行长距离骑行锻炼的同学来说,过度劳累可能导致肌肉损伤或其他健康问题。
3. 单车维护:长途骑行对共享单车的磨损较大,单车损坏的风险很大,短时间内维护压力很大,也严重影响其他用户的正常使用。
4. 环境影响:虽然单车是一种绿色出行方式,但长途骑行可能会导致更多的碳排放,因为需要更多的能源来制造和维修单车。
基于以上考虑,我们呼吁大家:
- 尽量选择公共交通工具出行,如火车或长途汽车,这些方式更为安全、快捷且舒适。
- 如果确实需要骑行,请务必做好充分的准备,包括检查单车的安全性能、携带必要的装备(如头盔、水壶等),并确保有足够的体力完成整个旅程。
- 避免在夜间或恶劣天气条件下骑行。
- 尊重共享单车的使用规则,不要将单车骑出服务区域,以免给运营商和其他用户带来不便。
我们理解大家追求便捷、环保的生活方式,但也请大家在享受共享单车带来的便利时,更加注重个人安全和健康。让我们共同努力,营造一个更加安全、健康的骑行环境。
感谢大家的理解与支持!

来源:美团单车服务号、哈啰出行郑州、滴滴青桔服务号


