【数据看盘】多只跨境ETF成交额再度大增 五家机构联手甩卖航天电器
沪深股通今日合计成交1624.08亿,其中紫金矿业和东方财富分居沪股通和深股通个股成交额首位。板块主力资金方面,电力设备板块主力资金净流入居首。ETF成交方面,中证500ETF(159922)成交额环比增长301%。期指持仓方面,IF合约空头加仓数量明显大于多头。龙虎榜方面,康为世纪获机构买入超6000万;汉威科技获机构买入1.12亿;双良节能遭机构卖出超8000万;英洛华遭机构卖出超5000万;广百股份获三家一线游资合计买入超1.1亿,同时遭一家一线游资席位卖出超6000万;东阳光遭银河证券大连黄河路营业部卖出超9000万,获两家量化席位买入,同时遭一家量化席位卖出。
一、沪深股通前十大成交
今日沪股通总成交金额为748.49亿,深股通总成交金额为875.59亿。

从深股通前十大成交个股来看,东方财富位居首位;宁德时代和三花智控分居二、三位。
二、板块个股主力大单资金
从板块表现来看,小红书概念、光伏设备、抖音概念、旅游等板块涨幅居前,其他电源设备、次新股、油气、PCB等板块跌幅居前。

板块资金流出方面,计算机板块主力资金净流出居首。

主力资金流出前十的个股所属板块较为杂乱,中兴通讯份净流出居首。
三、ETF成交


四、期指持仓

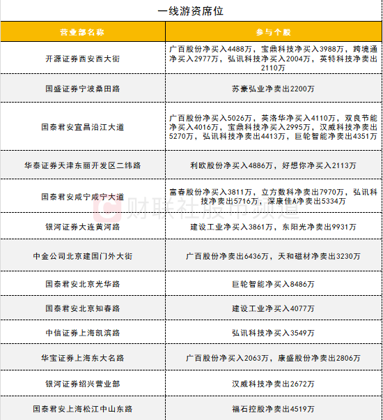
五、龙虎榜
1、机构

卖出方面,跌停的航天电器遭五家机构卖出2.38亿;光伏概念股双良节能遭机构卖出超8000万;稀土概念股英洛华遭机构卖出超5000万。
2、游资

