北斗导航十年规划出炉:明年完成下一代技术攻关 将呈现五大代际特征
Posted Time: 2024 November 28 16:06
Authortoday's information
《科创板日报》11月28日讯 北斗三代应用方兴未艾,下一代系统建设便已在路上。
今日上午,中国卫星导航系统管理办公室发布了《北斗卫星导航系统2035年前发展规划》(简称“规划”)。按照计划,此次规划将分为四个阶段完成:
2025年完成下一代北斗系统关键技术攻关;
2027年左右发射3颗先导试验卫星,开展下一代新技术体制试验;
2029年左右开始发射下一代北斗系统组网卫星;
2035年完成下一代北斗系统建设。
规划指出,下一代北斗系统以“精准可信、随遇接入、智能化、网络化、柔性化”为代际特征,将为全球用户和其他定位导航授时系统提供覆盖地表开阔空间及近地空间的米级至分米级实时高精度、高完好的导航定位授时服务。具体而言,下一代北斗系统将:
优化星座架构,形成高中低轨混合星座,全面提升时空基准维持精度和自主运行能力,持续提升服务性能;
建设集成高效的一体化地面系统,实现资源弹性调度、数据共享使用、业务连续运行;
覆盖地表至深空的各类用户终端,以及与其他不依赖卫星的定位导航授时手段融合的各类用户终端,实现用户多场景、高精度、智能化使用。
规划强调,未来建设下一代北斗系统,需在确保北斗三号系统稳定运行基础上进行。事实上,近期以来围绕北斗三号系统开展的规模化应用正不断扎实推进中。
就在今年10月,工信部发布了工业和信息化领域北斗规模应用试点城市名单。试点工作为期2年,共计包含39个城市。
据悉,北斗规模应用试点工作旨在加快提升北斗渗透率,促进北斗设备和应用向北斗三代有序升级换代。试点将围绕大众消费、工业制造、融合创新三个领域。
目前,北斗规模应用落地已初显苗头。华金证券11月13日研报指出,今年9月《电动自行车安全技术规范(征求意见稿)》中增加了北斗定位及通信功能,近期的国网部分省公司第二次配网物资招标采购中,也对部分产品提出了北斗定位功能的要求。北斗导航产业已从政策、技术、市场全面转向成熟,北三替换及规模出货有望爆发。
天风证券研报指出,据国家有关部门研究测算。在国计民生重点行业领域,预计2025年北斗将在交通运输、公安、能源、应急、自然资源实现全面覆盖;在大众消费领域,北斗兼容应用覆盖率预计达到90%以上。
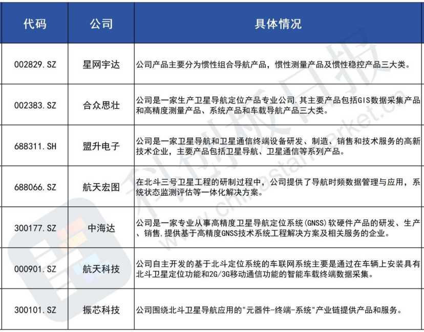
该券商认为,随着北斗系统应用场景进一步拓宽,北斗时空信息服务市场的需求将继续增长。从投资层面来看,建议关注北斗导航产业。据《科创板日报》不完全统计,以下A股公司在北斗导航应用方面有布局:
Image 16
一级市场方面,北斗导航赛道主要有这些未上市企业及投资机构:
Image 18
Products
Bincial APPUser Dashboard
About Us
COMPANY PROFILEJoin us
User Agreement
Privacy Policy
CONTACT US
Collab:135-8566-0971
Support:021-61673695
Link:support@bincial.com
Addr.:Lane 1220, Yuqiao Road, Pudong New Area, Shanghai
DownloadAPP
Channels
WeChat
WeChat
Douyin
Kuaishou
Copyright© Shanghai Bozhi Technology Co., Ltd. Shanghai ICP No. 2023012989-4